手机版
二维码
购物车
(
0
)
供应
求购
公司
团购
展会
资讯
招商
品牌
人才
知道
专题
图库
视频
下载
商圈
推广
热搜:
采购方式
甲带
滤芯
气动隔膜泵
减速机
减速机型号
带式称重给煤机
履带
无级变速机
链式给煤机
首页
供应
求购
公司
团购
展会
资讯
招商
品牌
人才
知道
专题
图库
视频
下载
商圈
首页
>
资讯
>
社会热点
年底各大车企将迎来涨价去库存的时机
日期:2025-12-17 11:19:05 来源:网络整理 作者:本站编辑
评论:0
年底各大车企将迎来涨价去库存的时机
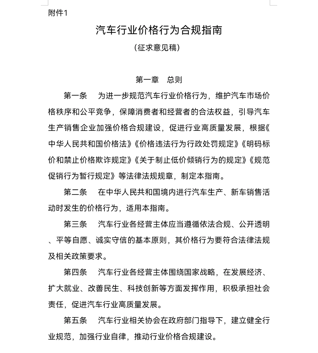
今天12月12日国家市场监管总局发布了《汽车行业价格合规指南》征求意见稿,比亚迪等已公开响应!
最关键的几点要求我总结了一下子,首先整车企业不能和零部件各种串通;其次出厂价格不能低于生产成本,这里生产成本包括制造成本和由管理费用、财务费用、销售费用构成的期间费用,而出厂价格指汽车生产企业销售给经销商、贸易商等企业的开票价格;第三,经销商商等实际销售价格不能低于进货成本;第四,终端实际售价必须明确标注,而这个“销售价格”是指汽车销售企业自主制定的价格并非厂商指导价。
汽车行业反内卷继续有序推进,来真的了!
#市场发展趋势
#汽车资讯早知道
#行情
打赏
更多
>
同类资讯
• ⚡ AI 今日简报 - 2025年12月17日
0
条
相关评论
推荐图文
推荐资讯
点击排行
0
1
《2025年双十一Z世代消费行为报告》分享
0
2
2025中国谷子经济市场洞察报告
0
3
报告分享|2025年休闲零食线上消费市场洞察
0
4
2025年零食行业消费洞察报告
0
5
2025水族市场消费趋势洞察
0
6
88页报告|2024全球Z世代消费洞察报告
0
7
2025全球电商消费趋势及选品洞察报告
0
8
30页报告|2024全球市场展望
0
9
市场洞察报告应该写点什么?
网站首页
|
关于我们
|
联系方式
|
使用协议
|
版权隐私
|
网站地图
|
排名推广
|
广告服务
|
积分换礼
|
网站留言
|
RSS订阅
|
违规举报
|
皖ICP备20008326号-18
(c)2008-2022 免费发布网 All Rights Reserved