








思科公司是全球领先的网络解决方案供应商。Cisco的名字取自San Francisco(旧金山),那里有座闻名于世界的金门大桥。可以说,依靠自身的技术和对网络经济模式的深刻理解,思科成为了网络应用的成功实践者之一。
与此同时思科正在致力于为无数的企业构筑网络间畅通无阻的“桥梁”,并用自己敏锐的洞察力、丰富的行业经验、先进的技术,帮助企业把网络应用转化为战略性的资产,充分挖掘网络的能量,获得竞争的优势。
2018年7月19日,《财富》世界500强排行榜发布,思科公司位列212位。 2018年12月18日,世界品牌实验室编制的《2018世界品牌500强》揭晓,思科排名第15位。 2019年7月,发布2019《财富》世界500强:位列225位。 2019年10月,Interbrand发布的全球品牌百强榜排名15。
2020年7月,福布斯2020全球品牌价值100强发布,思科排名第15位。
✳️思科(Cisco)公司商业模式拆解框架如下:
✅公司简介
✅价值愿景
✅产品服务体系
✅用户痛点与需求
✅目标市场
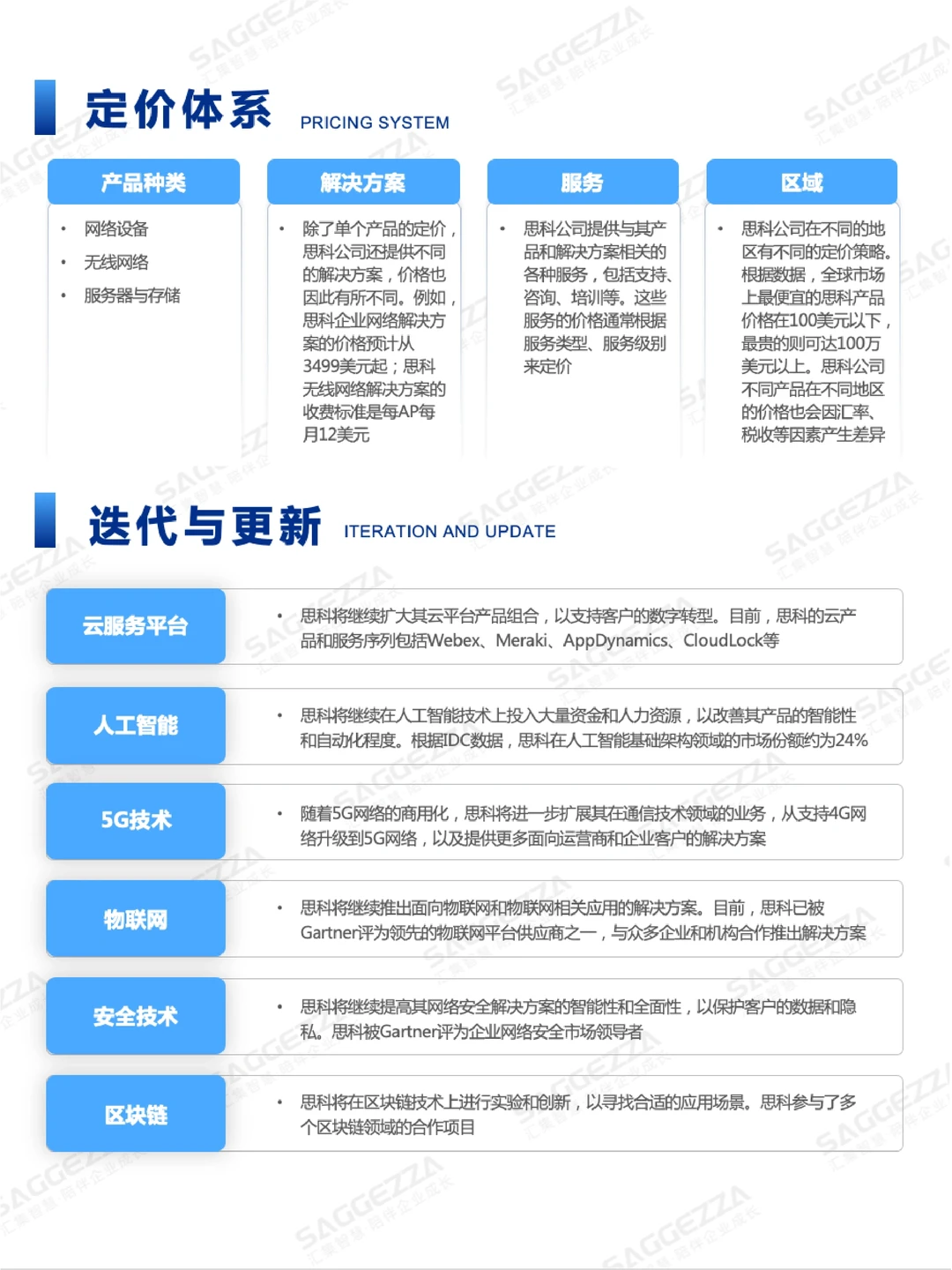
✅定价体系
✅迭代与更新
✅营销体系
✅业务模式
✅收入结构
✅利润最大化
✅竞争优势
#商业模式画布 #商业模式 #商业模式轻量咨询 #商业思维 #商业美陈 #商业设计 #商业认知 #商业认知 #商业分析 #商业案例 #商业知识 #商业空间 #新商业模式 #商业 #商业计划书 #商业财经 #互联网 #网络 #互联网大厂 #互联网创业 #互联网公司 #思科 #思科公司 #思科认证 #cisco #Cisco #cisco#世界500强 #财富 #福布斯 #网络硬件 #软件 #通信设备 #通信工程 #高科技 @小红书成长助手 @小红书REDesign @小红书创作学院 @小红书成长笔记 @小红书体验站
与此同时思科正在致力于为无数的企业构筑网络间畅通无阻的“桥梁”,并用自己敏锐的洞察力、丰富的行业经验、先进的技术,帮助企业把网络应用转化为战略性的资产,充分挖掘网络的能量,获得竞争的优势。
2018年7月19日,《财富》世界500强排行榜发布,思科公司位列212位。 2018年12月18日,世界品牌实验室编制的《2018世界品牌500强》揭晓,思科排名第15位。 2019年7月,发布2019《财富》世界500强:位列225位。 2019年10月,Interbrand发布的全球品牌百强榜排名15。
2020年7月,福布斯2020全球品牌价值100强发布,思科排名第15位。
✳️思科(Cisco)公司商业模式拆解框架如下:
✅公司简介
✅价值愿景
✅产品服务体系
✅用户痛点与需求
✅目标市场
✅定价体系
✅迭代与更新
✅营销体系
✅业务模式
✅收入结构
✅利润最大化
✅竞争优势
#商业模式画布 #商业模式 #商业模式轻量咨询 #商业思维 #商业美陈 #商业设计 #商业认知 #商业认知 #商业分析 #商业案例 #商业知识 #商业空间 #新商业模式 #商业 #商业计划书 #商业财经 #互联网 #网络 #互联网大厂 #互联网创业 #互联网公司 #思科 #思科公司 #思科认证 #cisco #Cisco #cisco#世界500强 #财富 #福布斯 #网络硬件 #软件 #通信设备 #通信工程 #高科技 @小红书成长助手 @小红书REDesign @小红书创作学院 @小红书成长笔记 @小红书体验站


