




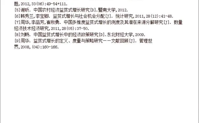
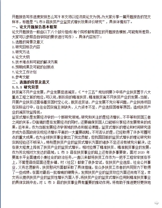
?经济类论文的开题报告对于研究方向的明确和深入开展至关重要。此份以 “L 市 D 县扶贫产业益贫式增长效果评价研究” 为例的开题报告,为经济类研究提供了宝贵范例。
?论文开题报告通常涵盖八个部分,包括选题背景及意义、研究目标及内容、研究方法等,各院校虽模板有别,但核心要点一致。
?研究背景深刻剖析了扶贫与产业发展的紧密lian系,指出当前产业扶贫面临贫困村空心化、脱贫返贫等问题,而益贫式增长作为guan注经济增长、不平等和贫困关系的新兴领域,虽取得成果,但我国在扶贫产业益贫式增长方面仍存在不足,影响了jing准扶贫事业发展。这凸显了本研究在推动当地扶贫事业、促进理论与实践发展方面的重要意义。
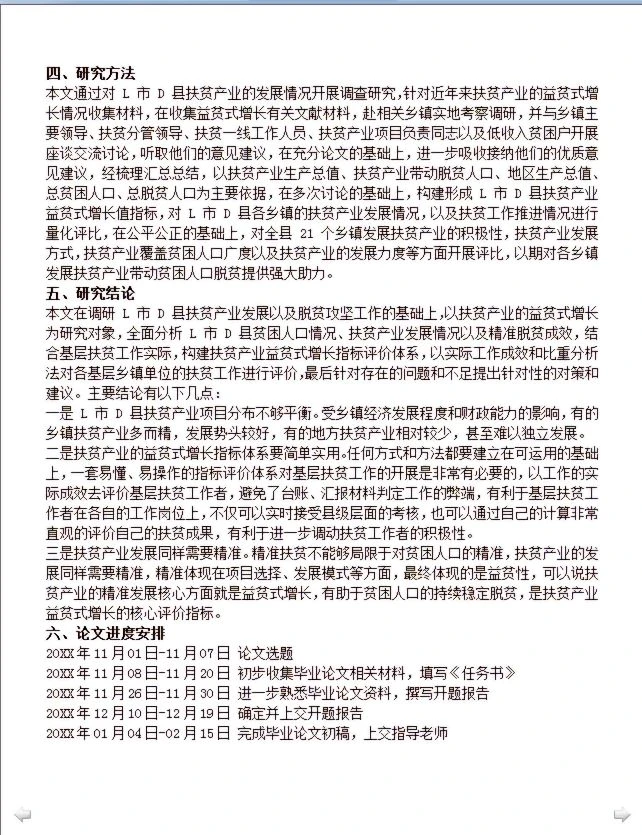
?后续部分如研究目标将聚焦评价扶贫产业益贫式增长效果,研究内容围绕分析现状、影响因素及提出策略展开,研究方法可能涉及实地调研、数据分析等。技术难点在于jing准获取数据和科学评估,预期成果将为扶贫政策提供参考,创新点可能体现在研究视角或方法上,工作计划确保研究有序推进,参考文献提供理论支撑。这份开题报告为经济类扶贫相关研究奠定了坚实基础。
#开题报告#经济学 #开题报告怎么写 #开题报告模板 #毕业论文#论文写作 #论文辅导#大学生#当代读书人 #论文
?论文开题报告通常涵盖八个部分,包括选题背景及意义、研究目标及内容、研究方法等,各院校虽模板有别,但核心要点一致。
?研究背景深刻剖析了扶贫与产业发展的紧密lian系,指出当前产业扶贫面临贫困村空心化、脱贫返贫等问题,而益贫式增长作为guan注经济增长、不平等和贫困关系的新兴领域,虽取得成果,但我国在扶贫产业益贫式增长方面仍存在不足,影响了jing准扶贫事业发展。这凸显了本研究在推动当地扶贫事业、促进理论与实践发展方面的重要意义。
?后续部分如研究目标将聚焦评价扶贫产业益贫式增长效果,研究内容围绕分析现状、影响因素及提出策略展开,研究方法可能涉及实地调研、数据分析等。技术难点在于jing准获取数据和科学评估,预期成果将为扶贫政策提供参考,创新点可能体现在研究视角或方法上,工作计划确保研究有序推进,参考文献提供理论支撑。这份开题报告为经济类扶贫相关研究奠定了坚实基础。
#开题报告#经济学 #开题报告怎么写 #开题报告模板 #毕业论文#论文写作 #论文辅导#大学生#当代读书人 #论文


