












1. 美业企业需适应政策变化、重整产业链,在大变局时代主动破局
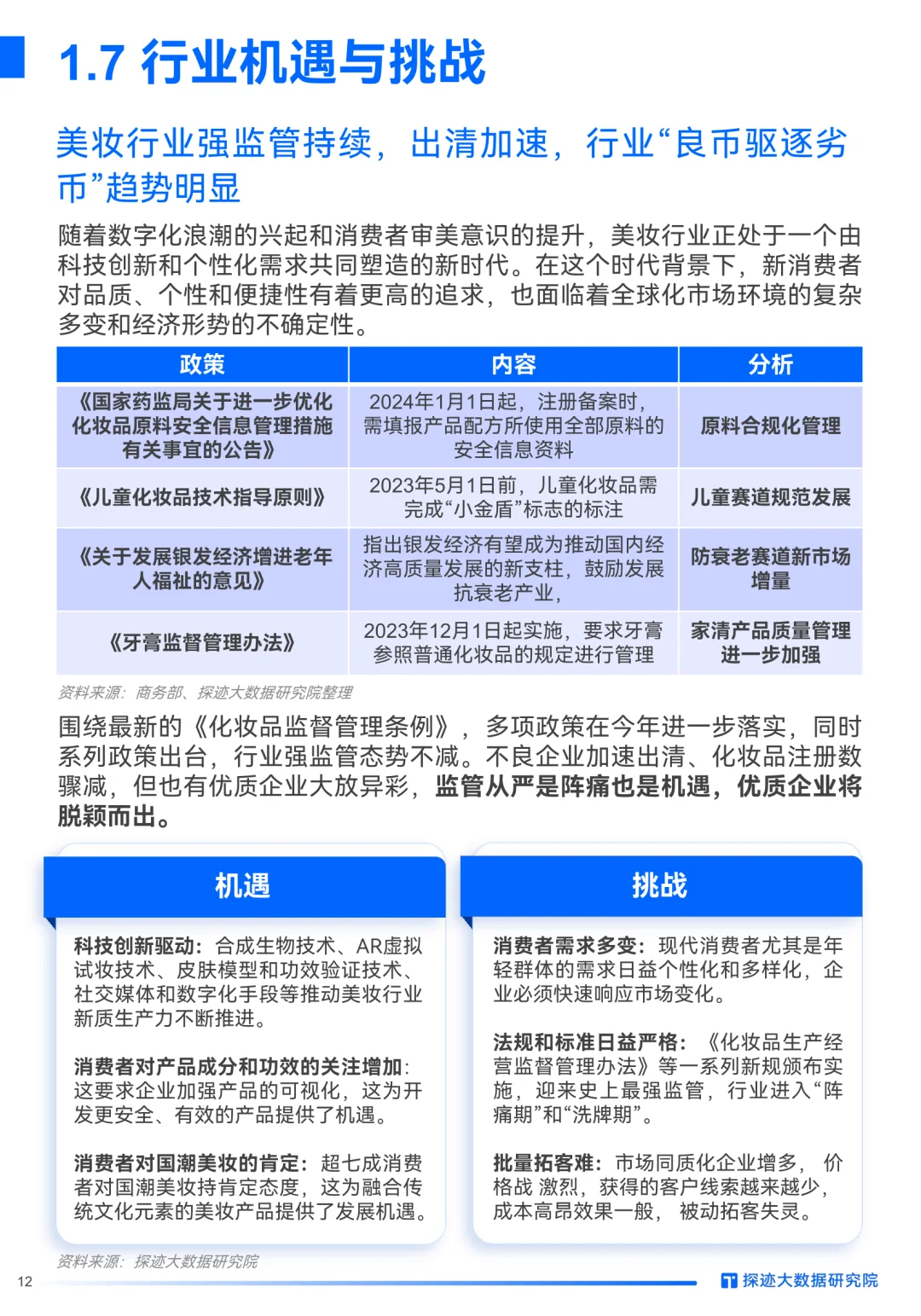
随着《化妆品监督管理条例》的实施,美妆行业进入了强监管时代,新规不仅提高了准入门槛,还促使企业重新审视自身的产业链。例如,广东省凭借强大的经济实力和政策支持,吸引了大量品牌商入驻,而其他地区如河南、江西等地则展现了中西部地区市场的潜力。这种区域分布的不均衡性迫使企业必须调整战略布局,借助政策红利实现转型升级。正如案例中的广东某化妆品公司通过探迹拓客美业版精准锁定目标客户,大幅提升了获客效率,证明了主动适应政策变化的重要性。
2. 行业正从标准化生产迈向个性化,以客群为导向精益生产成趋势
消费者对个性化产品的需求日益增长,推动了美妆行业从标准化生产向个性化生产的转变。企业需要利用大数据和人工智能技术,深入挖掘消费者需求,从而提供更贴合个体需求的产品。数据显示,2023年我国美妆行业市场规模已接近5169亿元,其中护肤品占据半壁江山,而彩妆市场同比增长13%。这意味着消费者对个性化和颜值的追求正在重塑行业格局。例如,广州某日用化工公司通过探迹CRM系统实现了客户分层管理,成功挖掘细分市场,为专业院线和电商平台提供定制化服务,大幅提升了市场竞争力。
3. 利用数字化工具专注新兴市场增量,实现可持续的业务增长
随着男性护肤、儿童护肤和天然有机美妆等新兴市场的崛起,美妆企业迎来了新的增长点。数据显示,2023年中国化妆品市场国货品牌首次超过外资品牌,占市场份额的50.4%,这得益于国货品牌对本土消费者需求的深刻理解和创新。企业可以通过数字化工具,如AI智能外呼和探迹SCRM,精准触达潜在客户,提高线索利用率。例如,某科技公司在使用探迹拓客美业版后,潜在客户数量增加了50倍,成交转化率提升了5倍,成交周期缩短了83%,充分展示了数字化工具在新兴市场中的重要作用。
#美妆行业 #国货崛起 #数字化转型
随着《化妆品监督管理条例》的实施,美妆行业进入了强监管时代,新规不仅提高了准入门槛,还促使企业重新审视自身的产业链。例如,广东省凭借强大的经济实力和政策支持,吸引了大量品牌商入驻,而其他地区如河南、江西等地则展现了中西部地区市场的潜力。这种区域分布的不均衡性迫使企业必须调整战略布局,借助政策红利实现转型升级。正如案例中的广东某化妆品公司通过探迹拓客美业版精准锁定目标客户,大幅提升了获客效率,证明了主动适应政策变化的重要性。
2. 行业正从标准化生产迈向个性化,以客群为导向精益生产成趋势
消费者对个性化产品的需求日益增长,推动了美妆行业从标准化生产向个性化生产的转变。企业需要利用大数据和人工智能技术,深入挖掘消费者需求,从而提供更贴合个体需求的产品。数据显示,2023年我国美妆行业市场规模已接近5169亿元,其中护肤品占据半壁江山,而彩妆市场同比增长13%。这意味着消费者对个性化和颜值的追求正在重塑行业格局。例如,广州某日用化工公司通过探迹CRM系统实现了客户分层管理,成功挖掘细分市场,为专业院线和电商平台提供定制化服务,大幅提升了市场竞争力。
3. 利用数字化工具专注新兴市场增量,实现可持续的业务增长
随着男性护肤、儿童护肤和天然有机美妆等新兴市场的崛起,美妆企业迎来了新的增长点。数据显示,2023年中国化妆品市场国货品牌首次超过外资品牌,占市场份额的50.4%,这得益于国货品牌对本土消费者需求的深刻理解和创新。企业可以通过数字化工具,如AI智能外呼和探迹SCRM,精准触达潜在客户,提高线索利用率。例如,某科技公司在使用探迹拓客美业版后,潜在客户数量增加了50倍,成交转化率提升了5倍,成交周期缩短了83%,充分展示了数字化工具在新兴市场中的重要作用。
#美妆行业 #国货崛起 #数字化转型


