手机版
二维码
购物车
(
0
)
供应
求购
公司
团购
展会
资讯
招商
品牌
人才
知道
专题
图库
视频
下载
商圈
推广
热搜:
采购方式
甲带
滤芯
气动隔膜泵
减速机
减速机型号
带式称重给煤机
履带
无级变速机
链式给煤机
首页
供应
求购
公司
团购
展会
资讯
招商
品牌
人才
知道
专题
图库
视频
下载
商圈
首页
>
资讯
>
社会热点
2025年10月时政热点九?
日期:2025-12-17 08:45:00 来源:网络整理 作者:本站编辑
评论:0
2025年10月时政热点九?
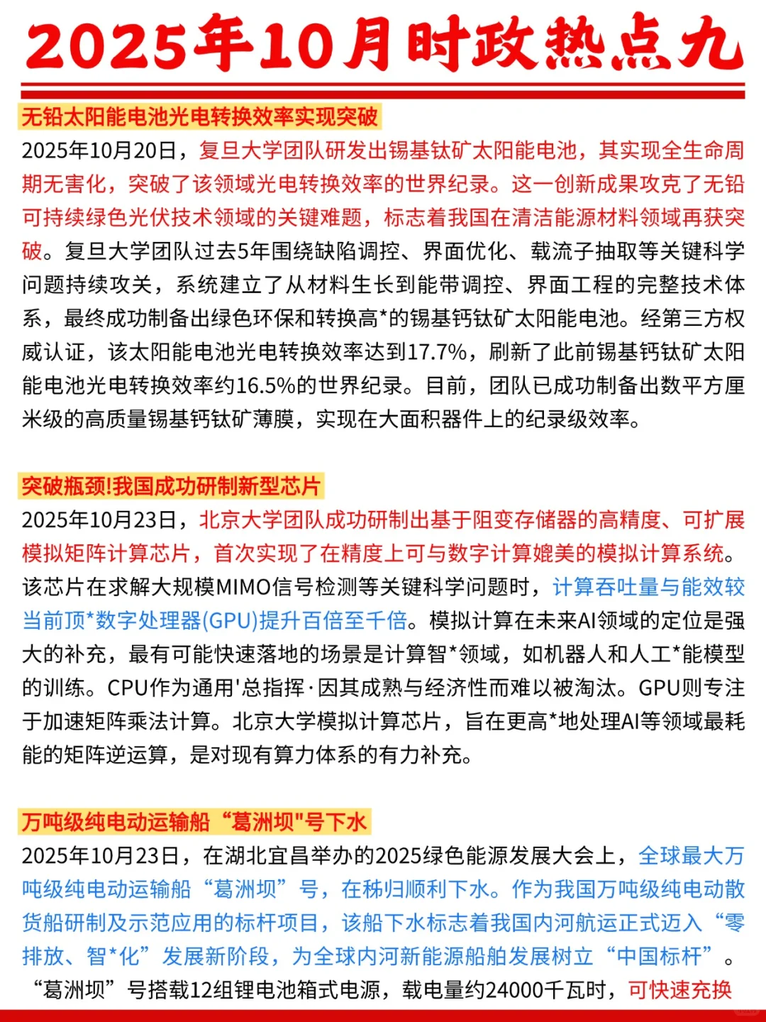
✅无铅太阳能电池光电转换效率实现突破
✅突破瓶颈!我国成功研制新型芯片
✅万吨级纯电动运输船“葛洲坝\"号下水
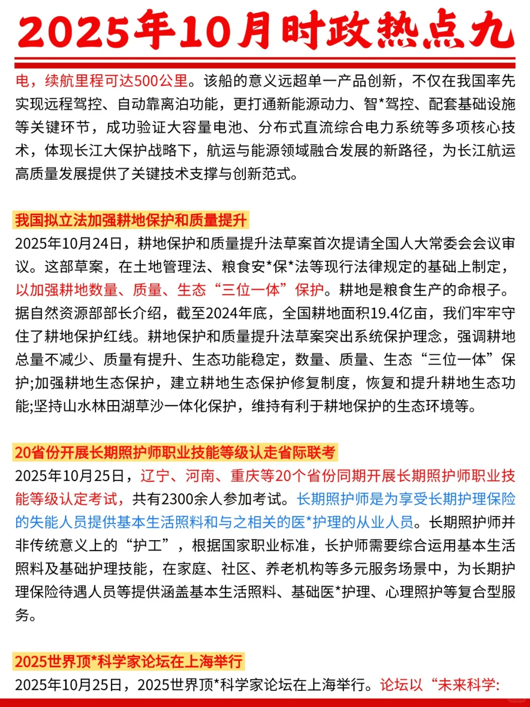
✅我国拟立法加强耕地保护和质量提升
✅20省份开展长期照护师职业技能等级认走省际联考
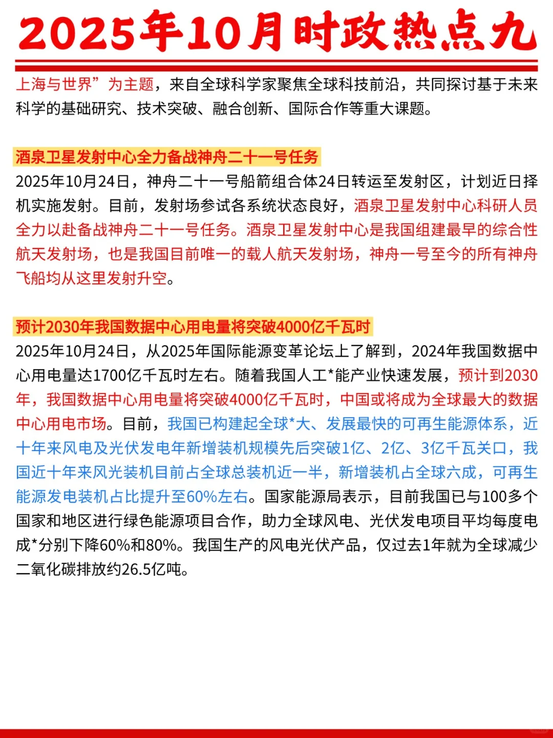
✅2025世界顶*科学家论坛在上海举行
✅酒泉卫星发射中心全力备战神舟二十一号任务
✅预计2030年我国数据中心用电量将突破4000亿千瓦时
#热点
#国考
#国家公务员考试
#时事热点
#时政热点
#申论热点
#广东省考
#26广东省考
#广东公务员考试
#起点教育
打赏
更多
>
同类资讯
• 江西财经大学考研?理论经济学考
0
条
相关评论
推荐图文
推荐资讯
点击排行
0
1
《2025年双十一Z世代消费行为报告》分享
0
2
2025中国谷子经济市场洞察报告
0
3
报告分享|2025年休闲零食线上消费市场洞察
0
4
2025年零食行业消费洞察报告
0
5
2025水族市场消费趋势洞察
0
6
88页报告|2024全球Z世代消费洞察报告
0
7
2025全球电商消费趋势及选品洞察报告
0
8
30页报告|2024全球市场展望
0
9
市场洞察报告应该写点什么?
网站首页
|
关于我们
|
联系方式
|
使用协议
|
版权隐私
|
网站地图
|
排名推广
|
广告服务
|
积分换礼
|
网站留言
|
RSS订阅
|
违规举报
|
皖ICP备20008326号-18
(c)2008-2022 免费发布网 All Rights Reserved