







1.描述性统计分析
样本特征描述: 报告参与问卷的样本数量、性别分布、年龄范围、平均年龄、教育背景等基本信息。
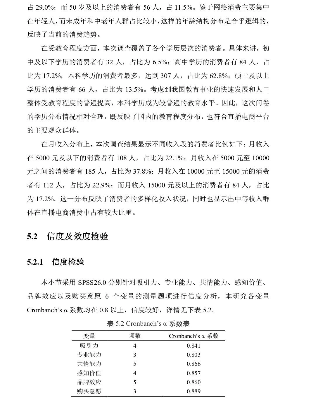
2.信效度分析
信效度分析用于评估问卷的可靠性和有效性,确保测量工具能够准确反映所研究的概念。
信度分析: 通常使用Cronbach\'s alpha系数来评估问卷的内部一致性。α系数大于0.7通常被认为是可接受的。
效度分析: 通过探索性和验证性因子分析(EFA和CFA)来评估结构效度。报告因子载荷、模型拟合指标如RMSEA、CFI和TLI等。
示例:问卷的Cronbach\'s α系数为0.85,显示良好的内部一致性。通过EFA分析,我们提取了三个因子,解释了总体方差的60%,与理论预期相符,表明问卷具有良好的结构效度。相关分析
3.相关分析用来评价变量之间的关联强度和方向。
常用Pearson相关系数来分析连续变量间的线性关系。
示例:
我们发现“工作满意度”与“组织承诺”之间的Pearson相关系数为0.65 (p < 0.01),显示出较强的正相关,表明工作满意度越高,组织承诺也越强。
4.回归分析
回归分析用于确定一个或多个自变量对因变量的影响。
模型建立: 根据理论假设构建回归模型,选择合适的自变量和控制变量。
结果报告: 呈现回归系数、R²、调整R²、F统计量及其显著性。
示例:
在控制了年龄和教育水平后,回归分析结果显示,“工作满意度”(β = 0.35, p < 0.001)对“组织承诺”有显著正向影响,模型的R²为0.50,说明模型解释了组织承诺50%的变异。
通过这些分析,你的论文可以系统地展示数据收集、处理和分析的过程,使读者对研究结果的信度和效度有充分的了解。
#spss统计分析 #实证分析 #数据分析 #论文初稿 #论文指导 #spss #spss教程 #spss作业 #论文#spss统计
样本特征描述: 报告参与问卷的样本数量、性别分布、年龄范围、平均年龄、教育背景等基本信息。
2.信效度分析
信效度分析用于评估问卷的可靠性和有效性,确保测量工具能够准确反映所研究的概念。
信度分析: 通常使用Cronbach\'s alpha系数来评估问卷的内部一致性。α系数大于0.7通常被认为是可接受的。
效度分析: 通过探索性和验证性因子分析(EFA和CFA)来评估结构效度。报告因子载荷、模型拟合指标如RMSEA、CFI和TLI等。
示例:问卷的Cronbach\'s α系数为0.85,显示良好的内部一致性。通过EFA分析,我们提取了三个因子,解释了总体方差的60%,与理论预期相符,表明问卷具有良好的结构效度。相关分析
3.相关分析用来评价变量之间的关联强度和方向。
常用Pearson相关系数来分析连续变量间的线性关系。
示例:
我们发现“工作满意度”与“组织承诺”之间的Pearson相关系数为0.65 (p < 0.01),显示出较强的正相关,表明工作满意度越高,组织承诺也越强。
4.回归分析
回归分析用于确定一个或多个自变量对因变量的影响。
模型建立: 根据理论假设构建回归模型,选择合适的自变量和控制变量。
结果报告: 呈现回归系数、R²、调整R²、F统计量及其显著性。
示例:
在控制了年龄和教育水平后,回归分析结果显示,“工作满意度”(β = 0.35, p < 0.001)对“组织承诺”有显著正向影响,模型的R²为0.50,说明模型解释了组织承诺50%的变异。
通过这些分析,你的论文可以系统地展示数据收集、处理和分析的过程,使读者对研究结果的信度和效度有充分的了解。
#spss统计分析 #实证分析 #数据分析 #论文初稿 #论文指导 #spss #spss教程 #spss作业 #论文#spss统计


