推广 热搜: 采购方式  甲带  滤芯  气动隔膜泵  减速机  减速机型号  带式称重给煤机  履带  无级变速机  链式给煤机 

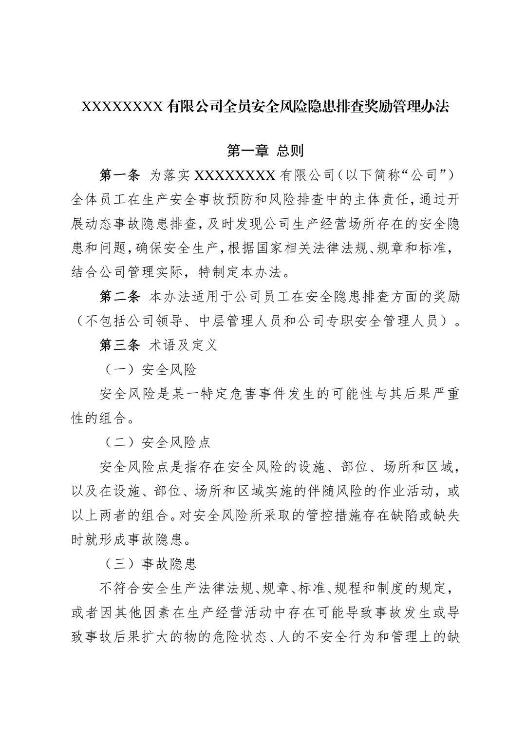
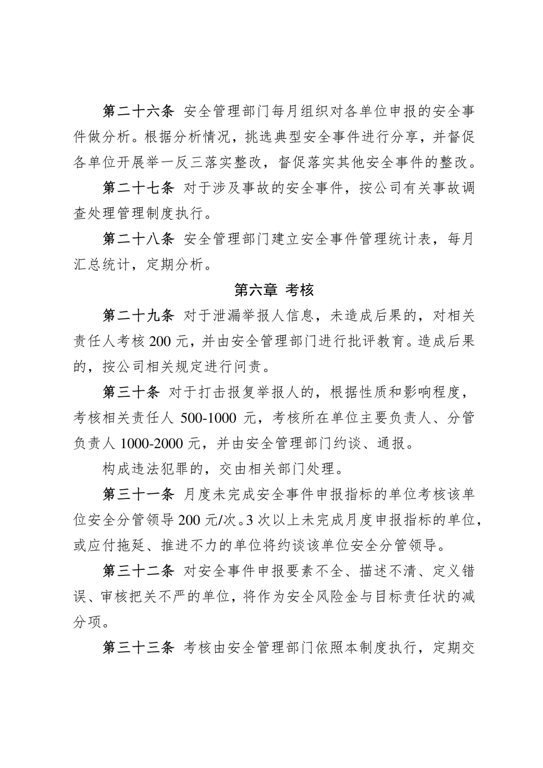
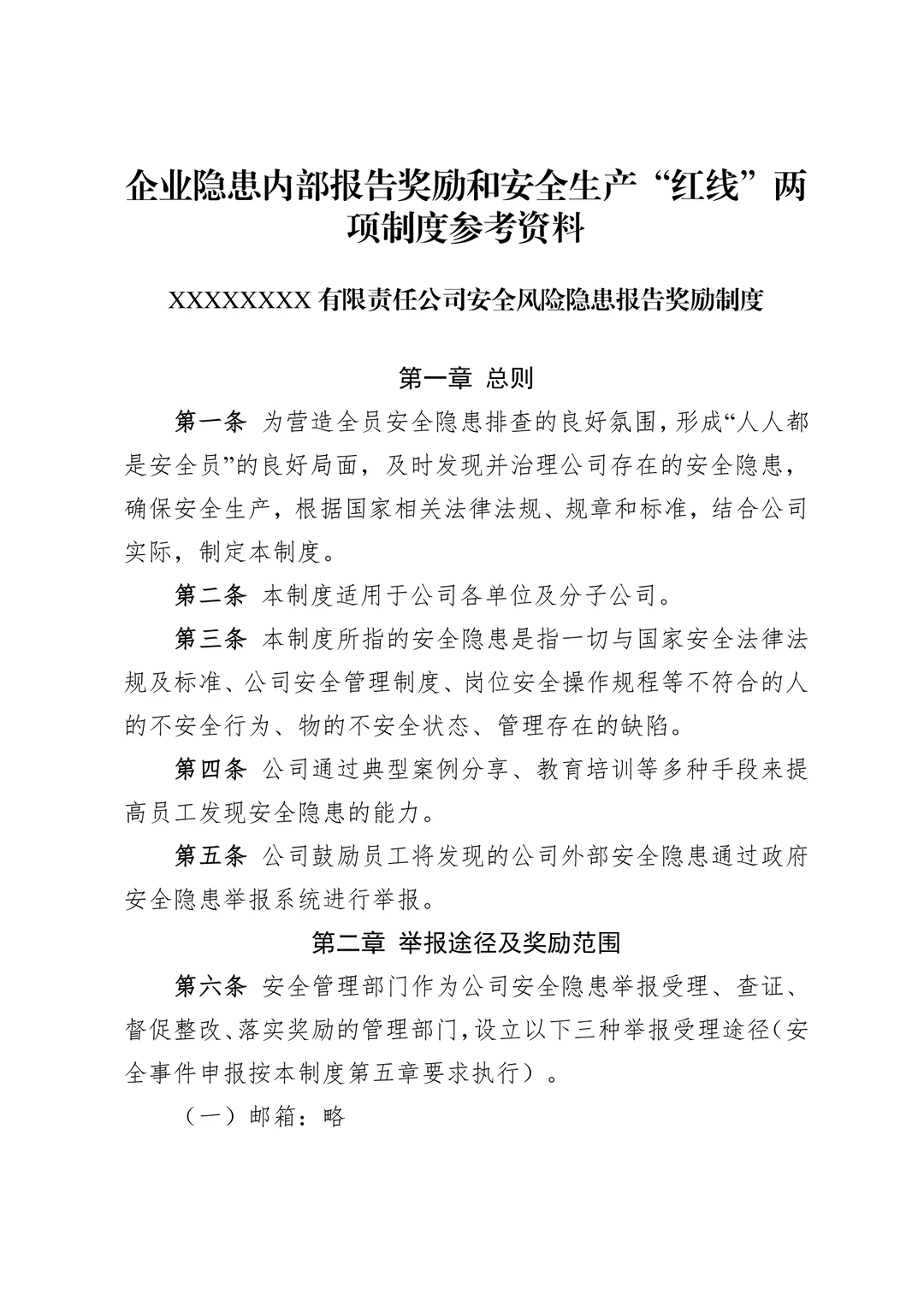
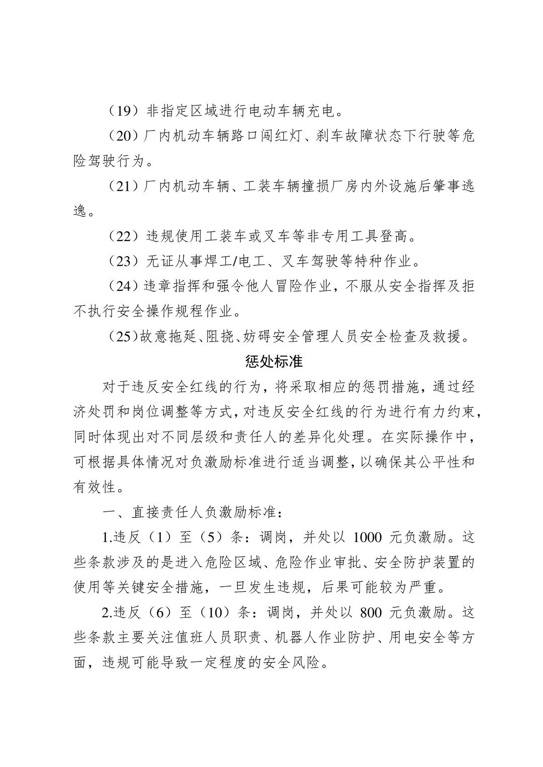
企业隐患内部报告奖励和安全“红线”制度

   日期:2025-12-17 08:09:04     来源:网络整理    作者:本站编辑    评论:0    
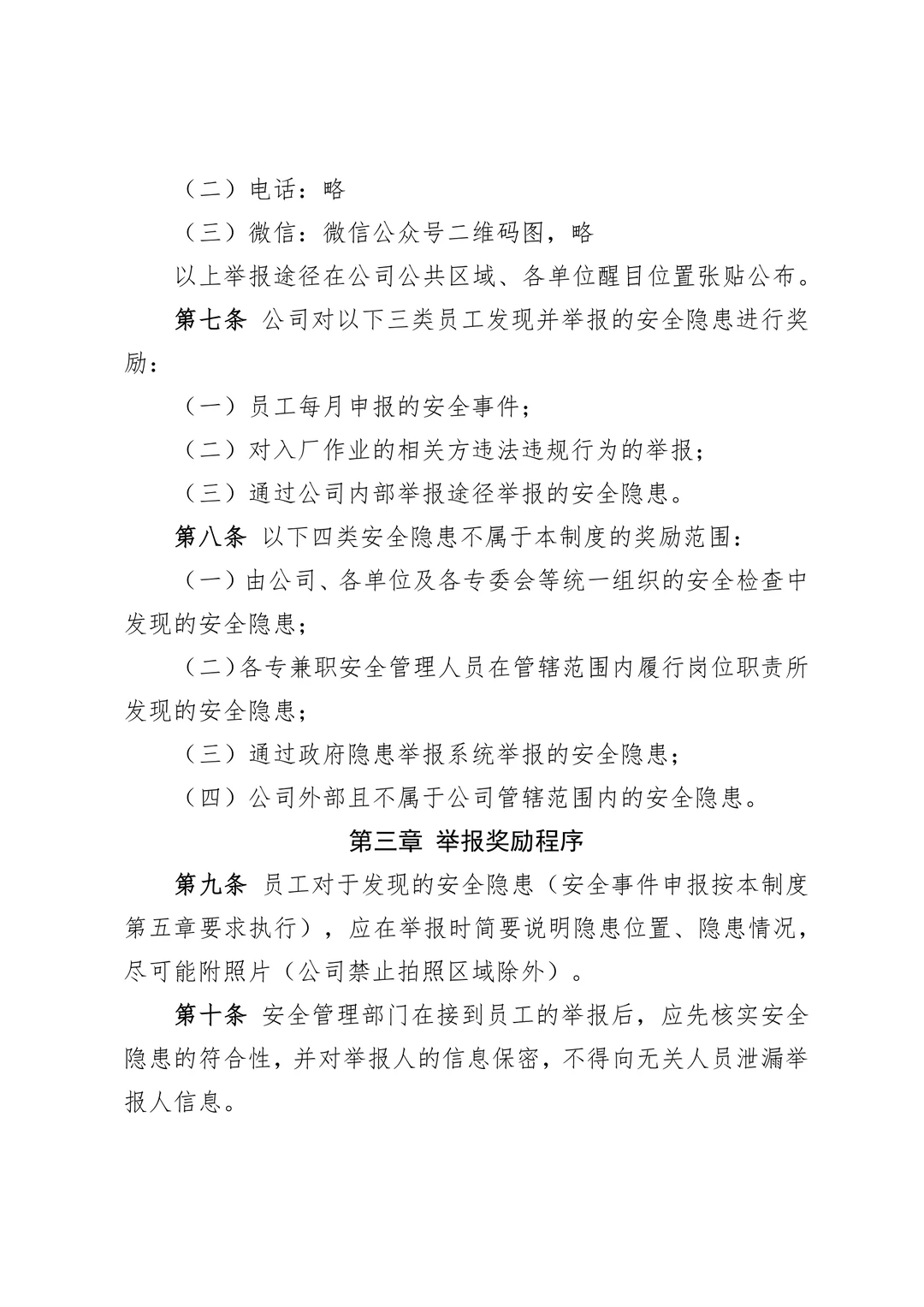
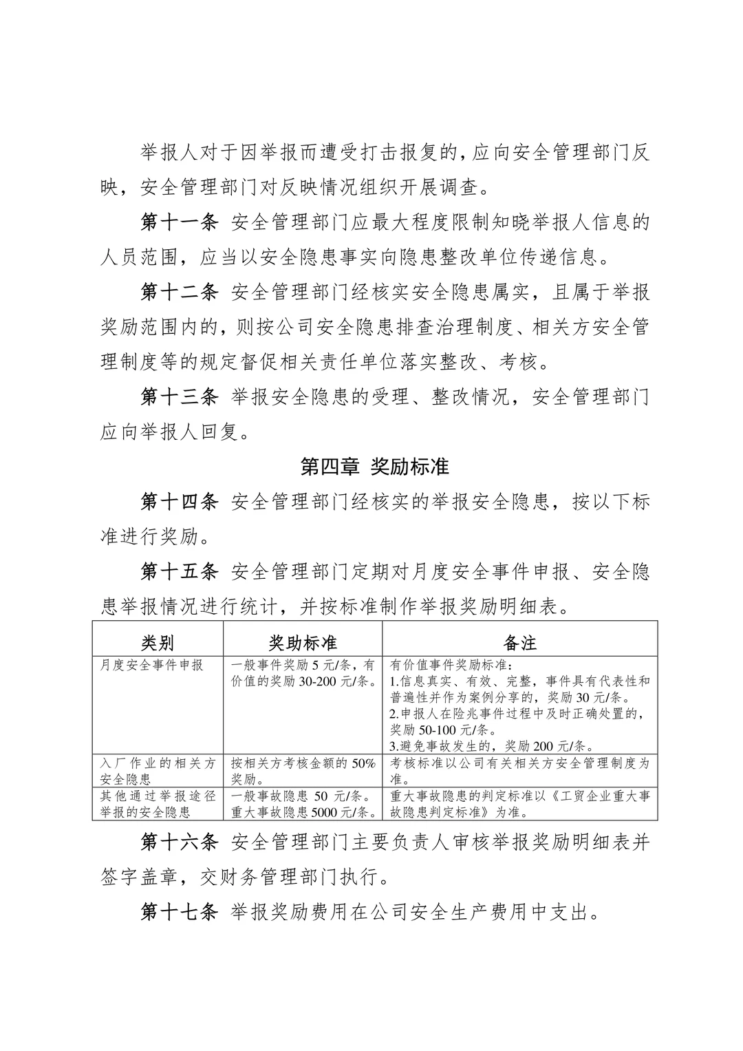
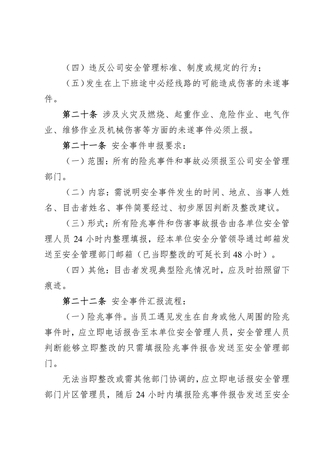
企业隐患内部报告奖励和安全“红线”制度

企业隐患内部报告奖励和安全“红线”制度

企业隐患内部报告奖励和安全“红线”制度

企业隐患内部报告奖励和安全“红线”制度

企业隐患内部报告奖励和安全“红线”制度

企业隐患内部报告奖励和安全“红线”制度

企业隐患内部报告奖励和安全“红线”制度

企业隐患内部报告奖励和安全“红线”制度

企业隐患内部报告奖励和安全“红线”制度

企业隐患内部报告奖励和安全“红线”制度

企业隐患内部报告奖励和安全“红线”制度

企业隐患内部报告奖励和安全“红线”制度

企业隐患内部报告奖励和安全“红线”制度

企业隐患内部报告奖励和安全“红线”制度

企业隐患内部报告奖励和安全“红线”制度

企业隐患内部报告奖励和安全“红线”制度

企业隐患内部报告奖励和安全“红线”制度

企业隐患内部报告奖励和安全“红线”制度

企业隐患内部报告奖励和安全“红线”制度

企业隐患内部报告奖励和安全“红线”制度

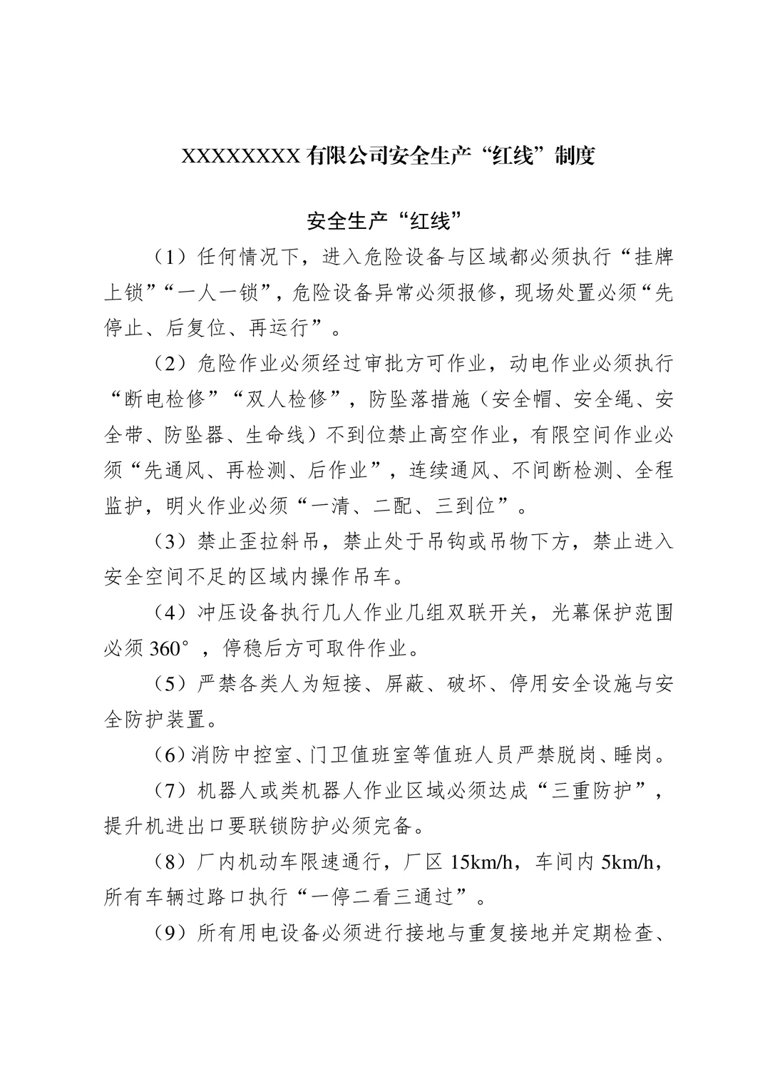
企业隐患内部报告奖励和安全生产“红线”两项制度参考资料#安全生产 #消防安全 #生态安全格局 #安全员 #内部控制与风险管理 #可行性研究报告 #规范化管理 #项目申报 #企业合规 #安全第一生命至上
 
打赏
 
更多>同类资讯
0相关评论

推荐图文
推荐资讯
点击排行
网站首页  |  关于我们  |  联系方式  |  使用协议  |  版权隐私  |  网站地图  |  排名推广  |  广告服务  |  积分换礼  |  网站留言  |  RSS订阅  |  违规举报  |  皖ICP备20008326号-18
Powered By DESTOON