





市场震荡不知道怎么布局?这三类红利策略ETF堪称“防御神器”!今天一篇帮你理清区别,找到最适合你的防守型ETF~
记得点赞关注收藏,每天给大家分享投资理财干货!
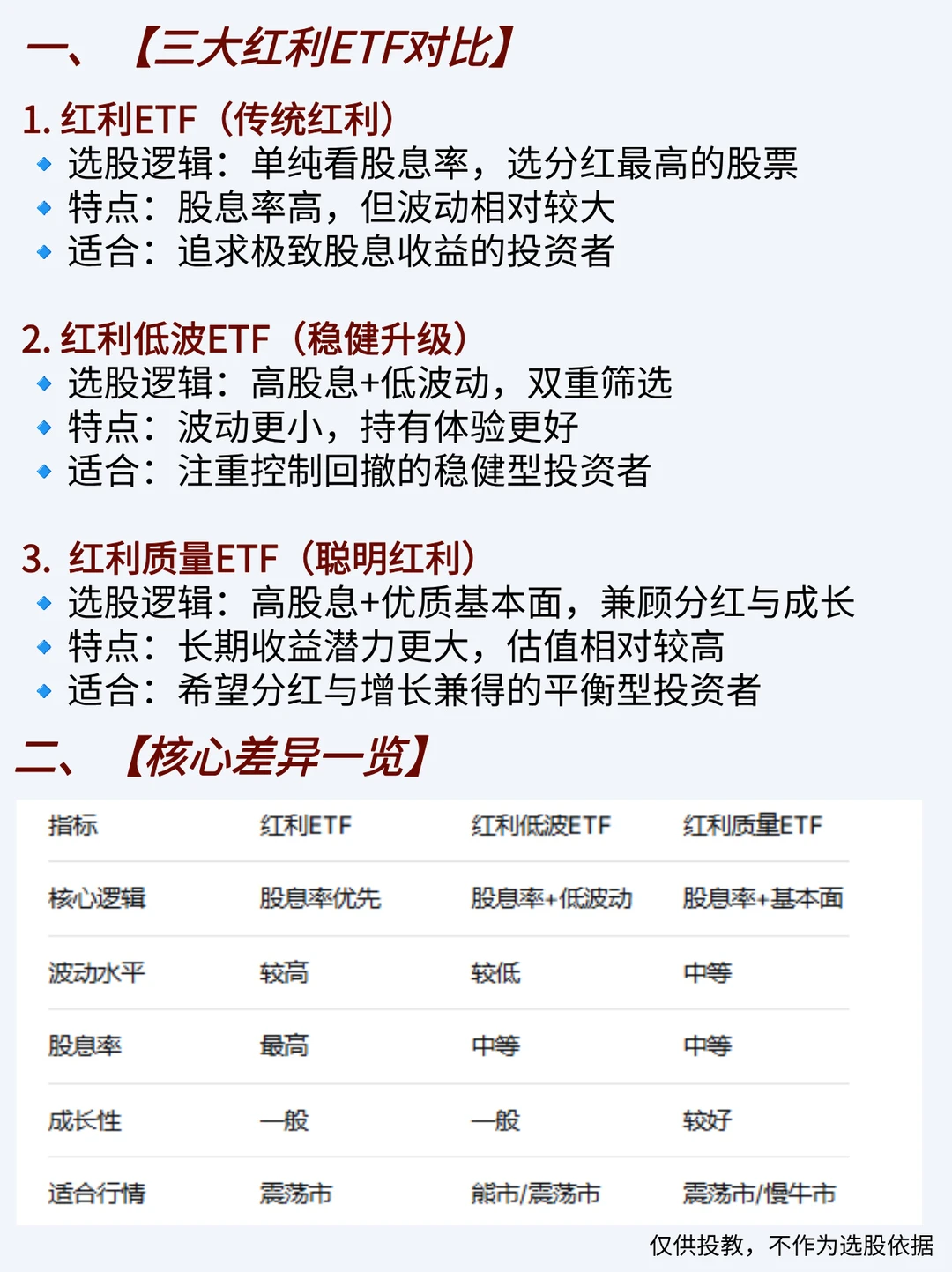
? 一、【三大红利ETF对比】
? 红利ETF(传统红利)
选股逻辑:单纯看股息率,选分红最高的股票
特点:股息率高,但波动相对较大
适合:追求极致股息收益的投资者
? 红利低波ETF(稳健升级)
选股逻辑:高股息+低波动,双重筛选
特点:波动更小,持有体验更好
适合:注重控制回撤的稳健型投资者
? 红利质量ETF(聪明红利)
选股逻辑:高股息+优质基本面,兼顾分红与成长
特点:长期收益潜力更大,估值相对较高
适合:希望分红与增长兼得的平衡型投资者
二、【核心差异一览】
详情见图
三、【如何选择适合自己的】
✅ 如果你是保守型投资者
首选红利低波ETF
理由:波动较小,持有体验最舒适
配置比例:可作为防守核心仓位
✅ 如果你是平衡型投资者
考虑红利质量ETF
理由:兼顾分红与成长,长期收益更优
配置比例:可占权益仓位20%-30%
✅ 如果你是收益型投资者
考虑红利ETF
理由:股息率最高,现金流最充沛
配置比例:搭配成长型ETF平衡配置
四、【进阶配置策略】
✅ 组合配置法
红利低波(50%) + 红利质量(30%) + 红利(20%)
兼顾稳定性、成长性、高股息
✅ 轮动配置法
熊市:侧重红利低波
震荡市:均衡配置三类
牛市初期:侧重红利质量
五、【投资小贴士】
关注费率:选择管理费优惠的标的,以及手续费优惠的券商
分散投资:不要只买一只,分散到2-3只为宜
定期复盘:每季度检查分红稳定性和估值水平
长期持有:红利策略需要时间发酵,建议长期持有
#股票基金投资理财小白 #ETF #投资理财
记得点赞关注收藏,每天给大家分享投资理财干货!
? 一、【三大红利ETF对比】
? 红利ETF(传统红利)
选股逻辑:单纯看股息率,选分红最高的股票
特点:股息率高,但波动相对较大
适合:追求极致股息收益的投资者
? 红利低波ETF(稳健升级)
选股逻辑:高股息+低波动,双重筛选
特点:波动更小,持有体验更好
适合:注重控制回撤的稳健型投资者
? 红利质量ETF(聪明红利)
选股逻辑:高股息+优质基本面,兼顾分红与成长
特点:长期收益潜力更大,估值相对较高
适合:希望分红与增长兼得的平衡型投资者
二、【核心差异一览】
详情见图
三、【如何选择适合自己的】
✅ 如果你是保守型投资者
首选红利低波ETF
理由:波动较小,持有体验最舒适
配置比例:可作为防守核心仓位
✅ 如果你是平衡型投资者
考虑红利质量ETF
理由:兼顾分红与成长,长期收益更优
配置比例:可占权益仓位20%-30%
✅ 如果你是收益型投资者
考虑红利ETF
理由:股息率最高,现金流最充沛
配置比例:搭配成长型ETF平衡配置
四、【进阶配置策略】
✅ 组合配置法
红利低波(50%) + 红利质量(30%) + 红利(20%)
兼顾稳定性、成长性、高股息
✅ 轮动配置法
熊市:侧重红利低波
震荡市:均衡配置三类
牛市初期:侧重红利质量
五、【投资小贴士】
关注费率:选择管理费优惠的标的,以及手续费优惠的券商
分散投资:不要只买一只,分散到2-3只为宜
定期复盘:每季度检查分红稳定性和估值水平
长期持有:红利策略需要时间发酵,建议长期持有
#股票基金投资理财小白 #ETF #投资理财


