

















1⃣️季度计划的核心作用
季度计划是连接年度战略与日常执行的“桥梁”,既要对齐公司/团队的年度目标(如“年度营收增长30%”),又需聚焦本季度关键方向,指导具体行动。
✅其核心价值在于:明确“要达成什么结果”,并规划“如何达成”,确保工作方向不偏离、资源不浪费。
-
2⃣️撰写步骤(逻辑推进)
按6步逻辑推进,确保内容连贯:
对齐目标:先看年度/半年度战略,拆解本季度需支撑的核心方向(如公司年度增长30%,Q3需贡献多少)。
拆解任务:围绕目标列3-5项关键行动(聚焦能产生成果的事,非日常琐事)。
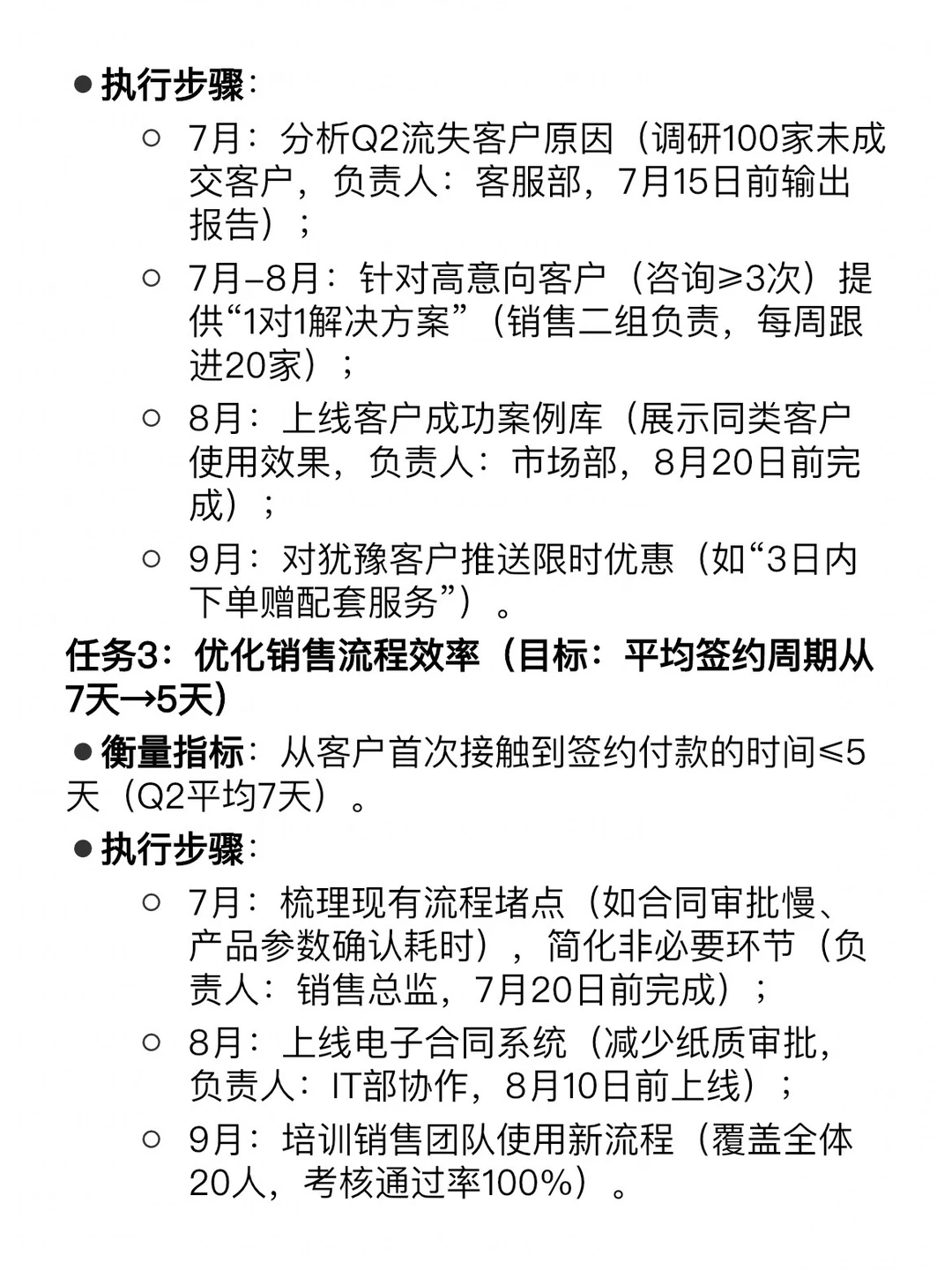
细化执行:将每项任务拆解为具体步骤(分阶段动作+时间+责任人)。
资源盘点:明确需要的支持(人力/预算/物资),提前申请。
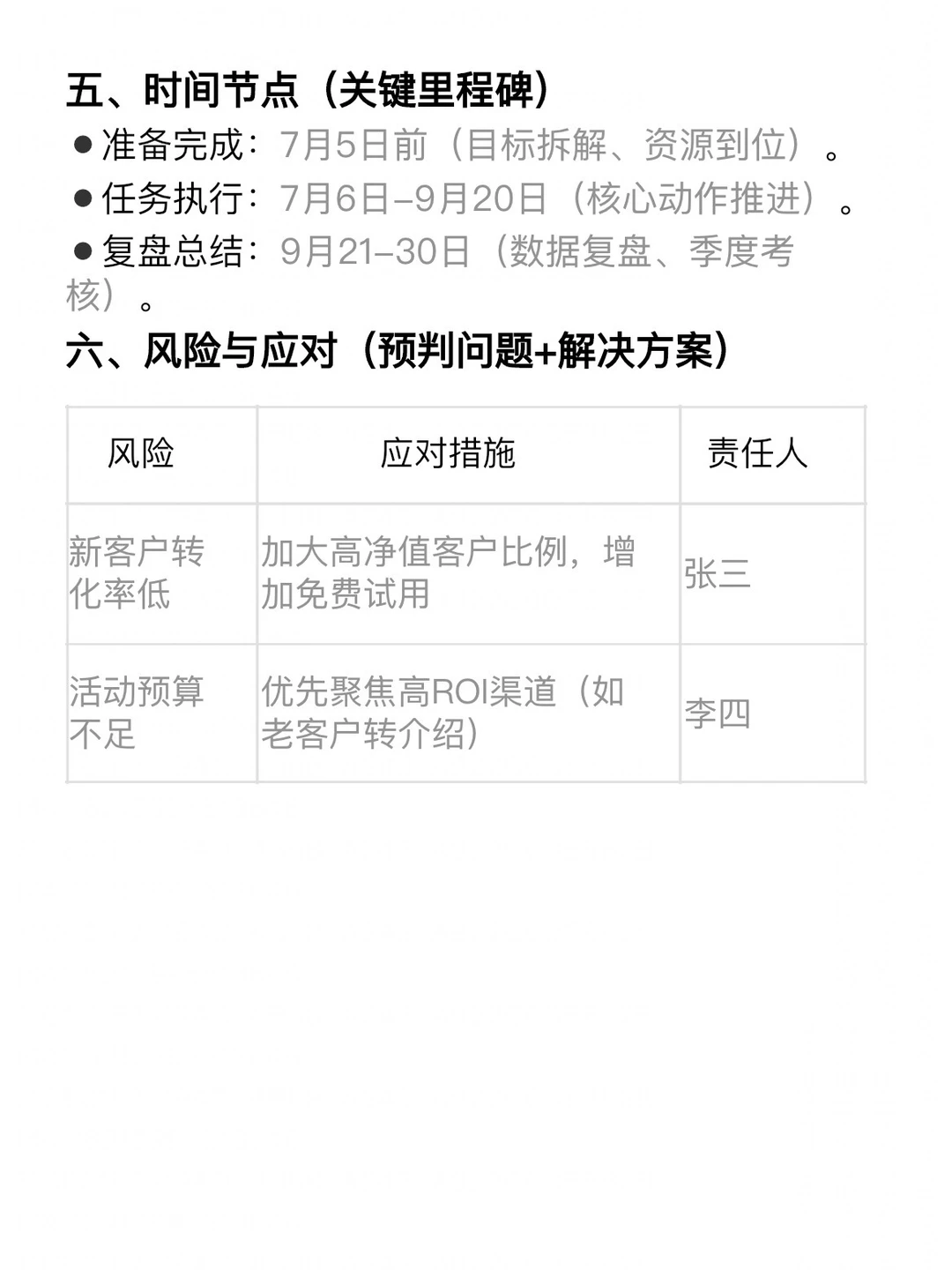
时间管理:用时间轴/甘特图标注关键节点,把控进度。
风险预判:提前想可能的问题(如竞品活动、人员变动),制定应对方案。
-
3⃣️两套可套用模板
逻辑(金字塔结构:目标→任务→执行→资源/时间/风险)
按“目标(SMART)→重点任务(拆解关键行动)→执行步骤(具体动作+时间/责任人)→资源需求→时间节点→风险应对”推进,经典实用,适合销售、运营等大多数岗位,强调从目标拆解到落地执行。
逻辑(PDCA循环:计划→执行→检查→改进)
按“计划(目标+任务)→执行(步骤+资源)→检查(关键节点+数据指标)→改进(风险预判+应对)”推进,适合需动态跟踪的项目(如运营活动、产品迭代),强调执行中复盘调整。
#职场干货 #高效工作 #职场效率 #工作总结 #计划
季度计划是连接年度战略与日常执行的“桥梁”,既要对齐公司/团队的年度目标(如“年度营收增长30%”),又需聚焦本季度关键方向,指导具体行动。
✅其核心价值在于:明确“要达成什么结果”,并规划“如何达成”,确保工作方向不偏离、资源不浪费。
-
2⃣️撰写步骤(逻辑推进)
按6步逻辑推进,确保内容连贯:
对齐目标:先看年度/半年度战略,拆解本季度需支撑的核心方向(如公司年度增长30%,Q3需贡献多少)。
拆解任务:围绕目标列3-5项关键行动(聚焦能产生成果的事,非日常琐事)。
细化执行:将每项任务拆解为具体步骤(分阶段动作+时间+责任人)。
资源盘点:明确需要的支持(人力/预算/物资),提前申请。
时间管理:用时间轴/甘特图标注关键节点,把控进度。
风险预判:提前想可能的问题(如竞品活动、人员变动),制定应对方案。
-
3⃣️两套可套用模板
逻辑(金字塔结构:目标→任务→执行→资源/时间/风险)
按“目标(SMART)→重点任务(拆解关键行动)→执行步骤(具体动作+时间/责任人)→资源需求→时间节点→风险应对”推进,经典实用,适合销售、运营等大多数岗位,强调从目标拆解到落地执行。
逻辑(PDCA循环:计划→执行→检查→改进)
按“计划(目标+任务)→执行(步骤+资源)→检查(关键节点+数据指标)→改进(风险预判+应对)”推进,适合需动态跟踪的项目(如运营活动、产品迭代),强调执行中复盘调整。
#职场干货 #高效工作 #职场效率 #工作总结 #计划


