











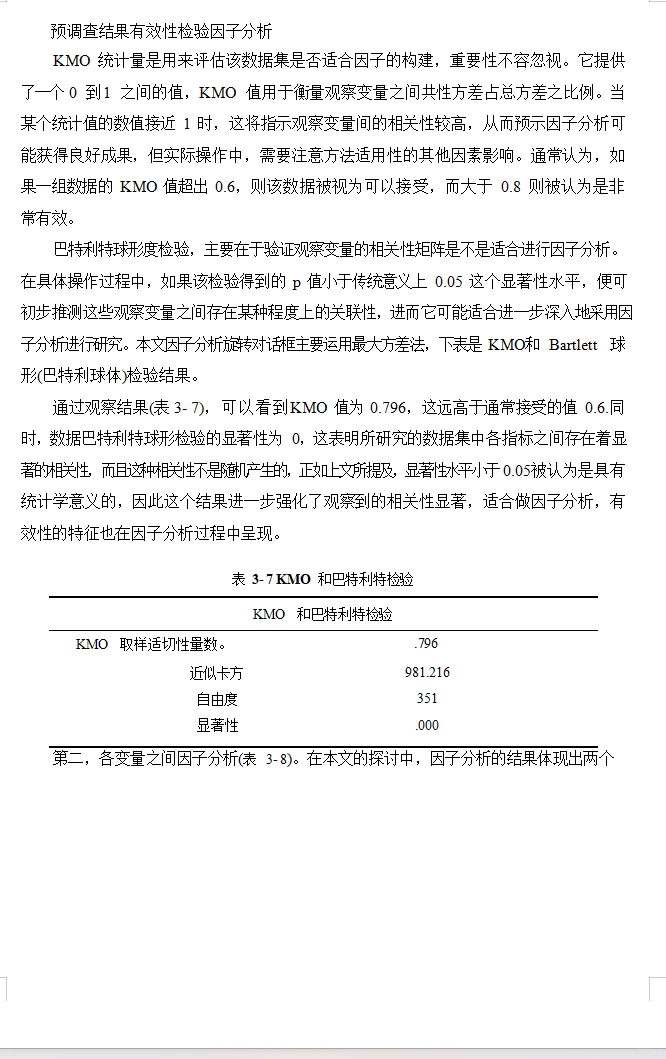
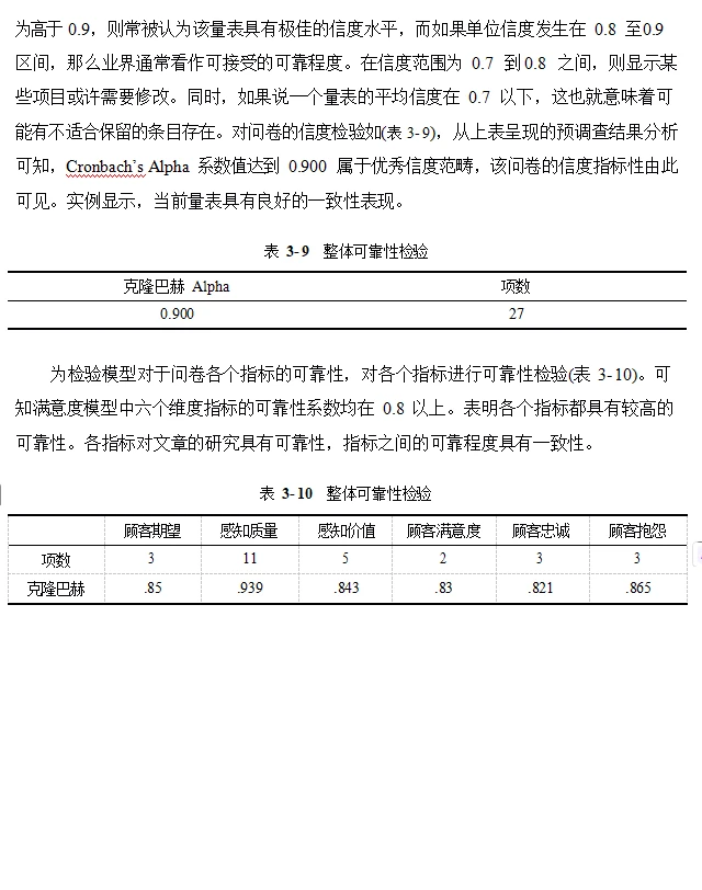
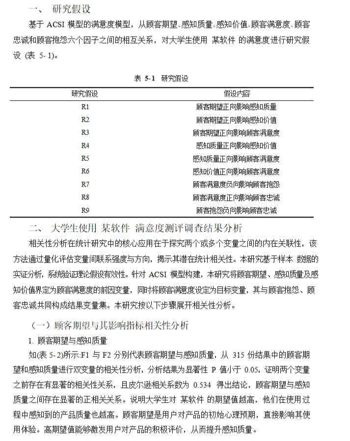
spss数据分析效率高、质量好。
6年数据分析经验,支持三线表和文字描述,结果可复现。
1.数据处理(数据清洗、数据编码、生成变量、标准化)
2.描述性统计(均值、标准差、峰度、偏度、变异系数等)
3.信度检验,效度检验
4.差异检验、t检验、方差分析、卡方检验
5.数据可视化(散点图、直方图、箱线图、组合图、核密度图)
6.相关性分析、共线性检验、单位根检验
7.中介效应检验、异质性检验、内生性检验、稳性检验
8.Amos结构方程模型
9.回归分析(逐步回归、DID、固定效应、随机效应、0LS、logit、probit)。#spss统计分析 #数据分析我在行 #实证分析 #统计学 #问卷调研 #问卷分析 #大学生诚信 #大学生不骗大学生 #问卷互填
6年数据分析经验,支持三线表和文字描述,结果可复现。
1.数据处理(数据清洗、数据编码、生成变量、标准化)
2.描述性统计(均值、标准差、峰度、偏度、变异系数等)
3.信度检验,效度检验
4.差异检验、t检验、方差分析、卡方检验
5.数据可视化(散点图、直方图、箱线图、组合图、核密度图)
6.相关性分析、共线性检验、单位根检验
7.中介效应检验、异质性检验、内生性检验、稳性检验
8.Amos结构方程模型
9.回归分析(逐步回归、DID、固定效应、随机效应、0LS、logit、probit)。#spss统计分析 #数据分析我在行 #实证分析 #统计学 #问卷调研 #问卷分析 #大学生诚信 #大学生不骗大学生 #问卷互填


