手机版
二维码
购物车
(
0
)
供应
求购
公司
团购
展会
资讯
招商
品牌
人才
知道
专题
图库
视频
下载
商圈
推广
热搜:
采购方式
甲带
滤芯
气动隔膜泵
减速机
减速机型号
带式称重给煤机
履带
无级变速机
链式给煤机
首页
供应
求购
公司
团购
展会
资讯
招商
品牌
人才
知道
专题
图库
视频
下载
商圈
首页
>
资讯
>
展会资讯
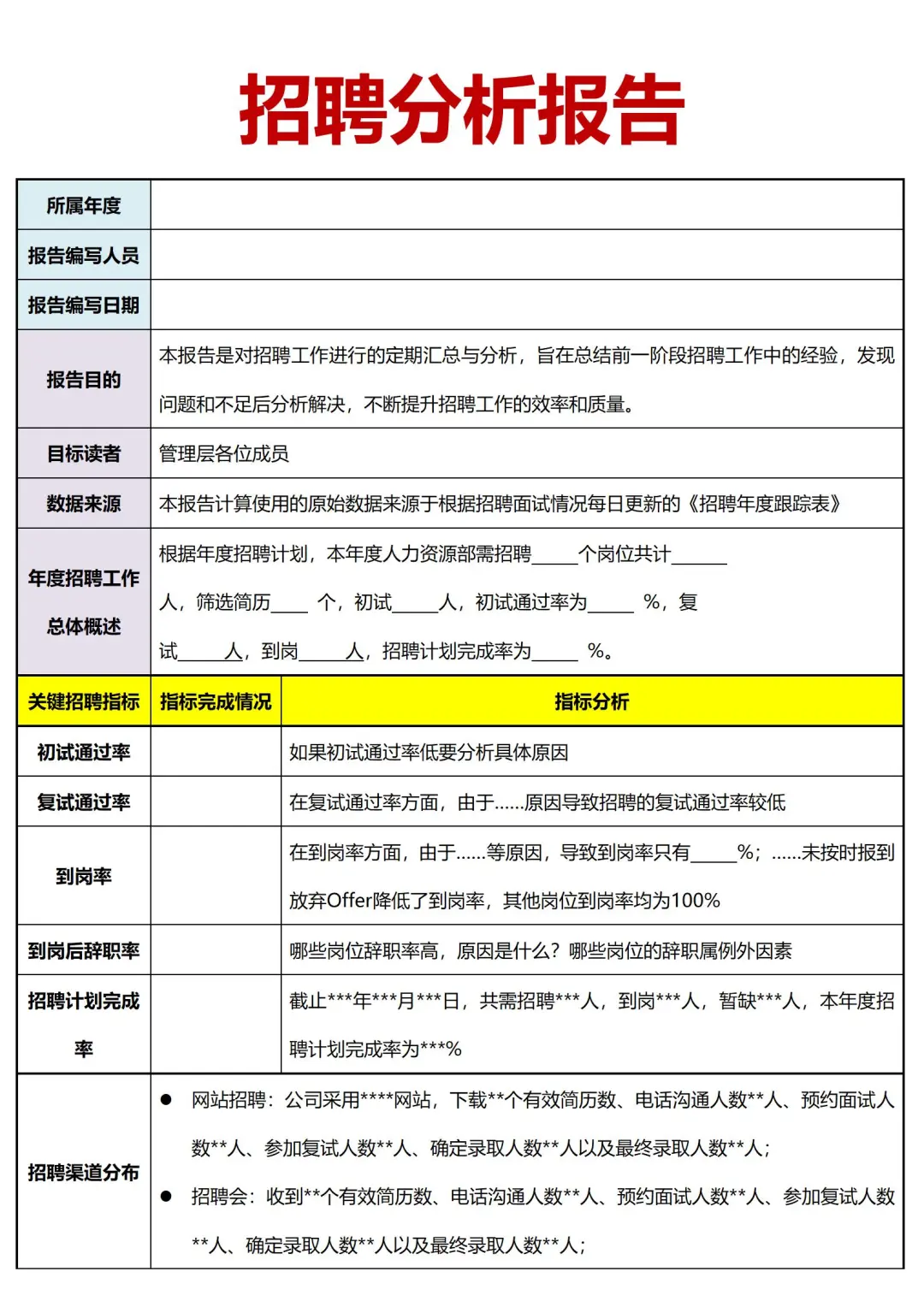
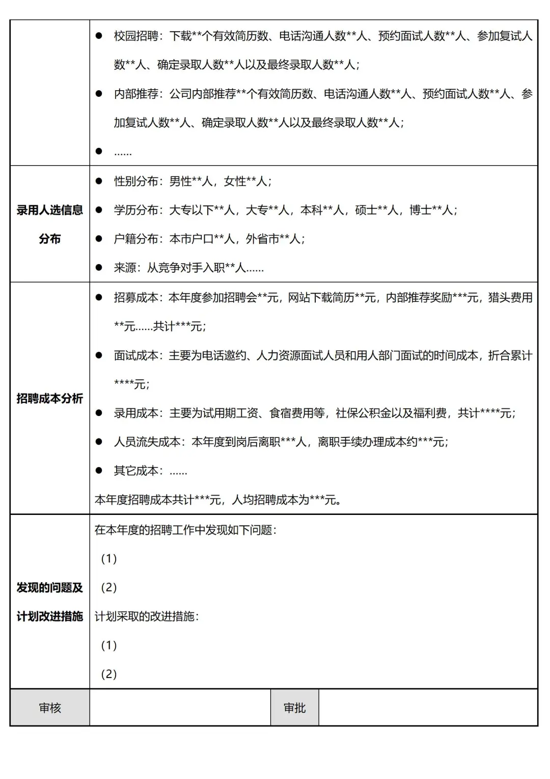
年度招聘分析报告这样写 有理有据
日期:2025-12-15 20:28:32 来源:网络整理 作者:本站编辑
评论:0
年度招聘分析报告这样写 有理有据
年度招聘分析报告
#HRBP
#人事资料
#人事部日常
#HR的日常
#HR人力资源
#人事行政
#hr
#人事管理
#人力资源
打赏
更多
>
同类资讯
• 2026年河南无人机展会|郑州国际低
0
条
相关评论
推荐图文
推荐资讯
点击排行
0
1
2026年印度尼西亚国际矿业及工程机械展
0
2
2026年俄罗斯矿业展
0
3
医院陪诊 13图精析~1天1条产业链
0
4
未来5年很吃香的8行业
0
5
五大主流平台的区别❗你正在做哪个?
0
6
2025青岛啤酒酿酒产业链消费市场报告
0
7
2026区块链行业解决方案白皮书规划报告
0
8
医疗器械行业2025真相!
0
9
中企出海:如何破解“增收不增利”的困局?
网站首页
|
关于我们
|
联系方式
|
使用协议
|
版权隐私
|
网站地图
|
排名推广
|
广告服务
|
积分换礼
|
网站留言
|
RSS订阅
|
违规举报
|
皖ICP备20008326号-18
(c)2008-2022 免费发布网 All Rights Reserved