



深度报道新闻稿顾名思义,就是对新闻事件或社会热点深入分析、挖掘,讲明事件的因果关系来揭示实质意义、本质价值或影响。
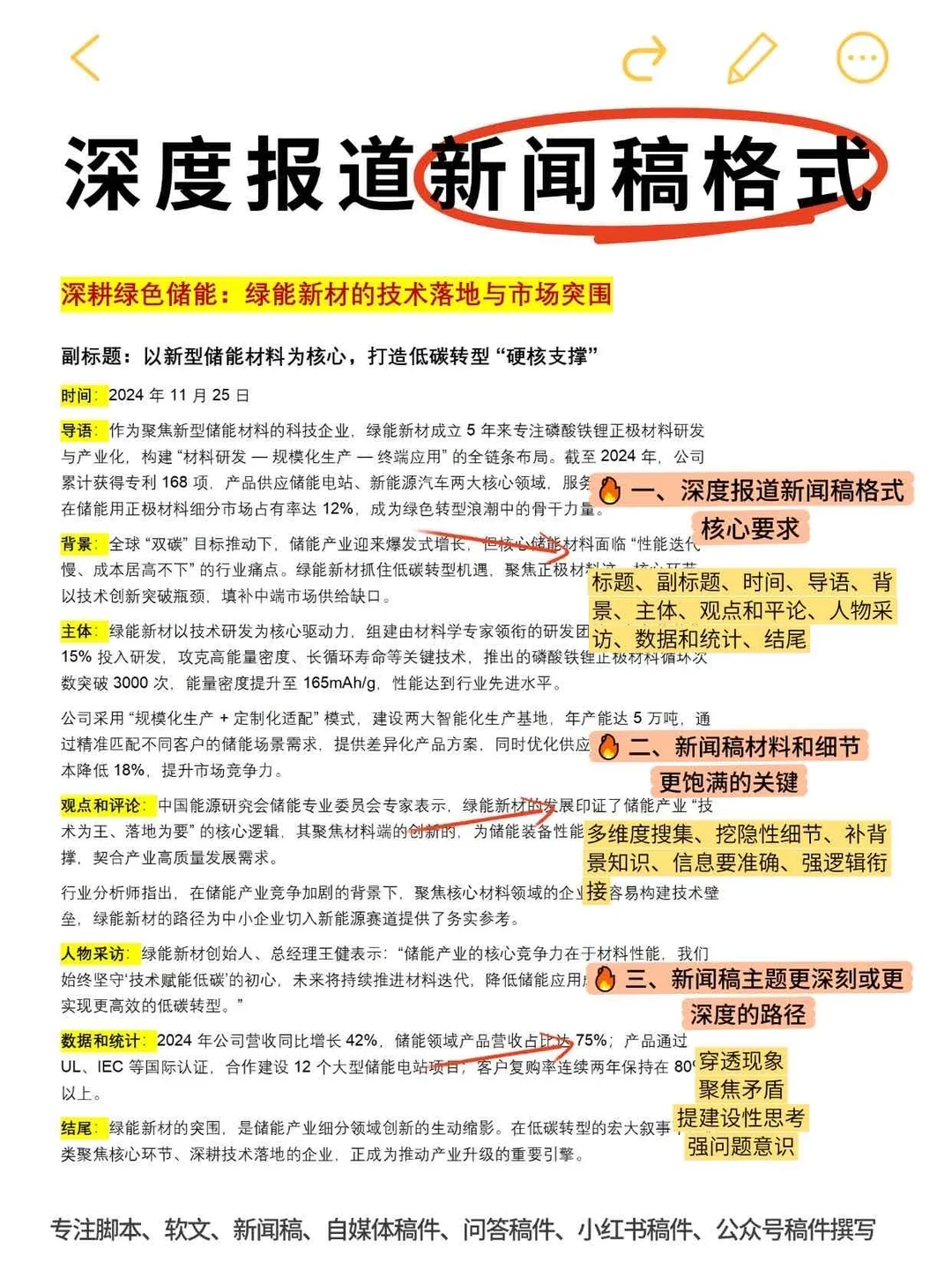
一、深度报道新闻稿格式核心要求
标题:以 “核心事件 + 本质指向” 提炼核心矛盾。
副标题:补充主标题,明确报道维度(成因 / 影响 / 趋势)或范围(地域 / 裙体 / 行业),承接关键未覆盖信息。
时间:标注事件发生、调查启动、蕞新进展等关键节点,经准到具体日期,复杂事件可列时间线核心节点。
导语:遵循 “倒金字塔” 逻辑,浓缩 5W1H 核心事实,嵌入深度钩子点出事件深层价值或待解问题。
背景:梳理历史脉络、行业环境或社会诱因等,为主体分析铺垫。
主体:按 “现象 — 成因 — 影响 — 应对” 或 “横向关联 — 纵向追溯” 分层,每部分展示一个核心议题,用逻辑词衔接,避免碎片化。
观点和平论:整合专家、从业者等多方立场,提炼分歧与共识,揭示事件本质矛盾。
人物采访:选取关键当事人、见证者或专业人士的关键话语。
数据和统计:引用guan方统计、行业报告等权威数据,标注规模、增速、占比等维度,支撑核心观点。
结尾:总结核心影响,提出长远思考或待解问题,延伸报道深度与广度,引发读者进一步思考。
二、新闻稿材料和细节更饱满的关键
多维度搜集:覆盖事件全流程,纳入不同利益相关方视角,避免信息单一;
挖隐性细节:关住关键转折、微小变化及人物动机与情绪,增强真实感与感染力;
补背景知识:融入行业规则、政策依据、历史渊源,助力读者理解来龙去脉;
信息要准确:多方验证关键事实、数据、引语,确保真实可靠;
强逻辑衔接:内容层层递进,细节紧扣核心观点,避免无关信息堆砌。
三、新闻稿主题更深刻或更深度的路径
穿透现象:挖掘事件背后社会问题、行业痛点、制度缺陷或人性规律,揭示核心矛盾;
聚焦矛盾:提炼利益博弈、观念碰撞等关键冲突点,围绕冲突深度分析;
提建设性思考:探讨解决路径与改进方向,引发关住反思,提升社会价值;
强问题意识:追问事件暴露的深层次问题,不满足表面结论,推动对本质的认知。
#新闻稿#新闻稿写作#新闻稿报道#新闻稿撰写#软文#软文撰写#软文写作#新闻稿怎么写
一、深度报道新闻稿格式核心要求
标题:以 “核心事件 + 本质指向” 提炼核心矛盾。
副标题:补充主标题,明确报道维度(成因 / 影响 / 趋势)或范围(地域 / 裙体 / 行业),承接关键未覆盖信息。
时间:标注事件发生、调查启动、蕞新进展等关键节点,经准到具体日期,复杂事件可列时间线核心节点。
导语:遵循 “倒金字塔” 逻辑,浓缩 5W1H 核心事实,嵌入深度钩子点出事件深层价值或待解问题。
背景:梳理历史脉络、行业环境或社会诱因等,为主体分析铺垫。
主体:按 “现象 — 成因 — 影响 — 应对” 或 “横向关联 — 纵向追溯” 分层,每部分展示一个核心议题,用逻辑词衔接,避免碎片化。
观点和平论:整合专家、从业者等多方立场,提炼分歧与共识,揭示事件本质矛盾。
人物采访:选取关键当事人、见证者或专业人士的关键话语。
数据和统计:引用guan方统计、行业报告等权威数据,标注规模、增速、占比等维度,支撑核心观点。
结尾:总结核心影响,提出长远思考或待解问题,延伸报道深度与广度,引发读者进一步思考。
二、新闻稿材料和细节更饱满的关键
多维度搜集:覆盖事件全流程,纳入不同利益相关方视角,避免信息单一;
挖隐性细节:关住关键转折、微小变化及人物动机与情绪,增强真实感与感染力;
补背景知识:融入行业规则、政策依据、历史渊源,助力读者理解来龙去脉;
信息要准确:多方验证关键事实、数据、引语,确保真实可靠;
强逻辑衔接:内容层层递进,细节紧扣核心观点,避免无关信息堆砌。
三、新闻稿主题更深刻或更深度的路径
穿透现象:挖掘事件背后社会问题、行业痛点、制度缺陷或人性规律,揭示核心矛盾;
聚焦矛盾:提炼利益博弈、观念碰撞等关键冲突点,围绕冲突深度分析;
提建设性思考:探讨解决路径与改进方向,引发关住反思,提升社会价值;
强问题意识:追问事件暴露的深层次问题,不满足表面结论,推动对本质的认知。
#新闻稿#新闻稿写作#新闻稿报道#新闻稿撰写#软文#软文撰写#软文写作#新闻稿怎么写


