









最近研究了周大福创建(00659.HK),最大的感受是其跨周期业务组合与现金流协同形成独特护城河。
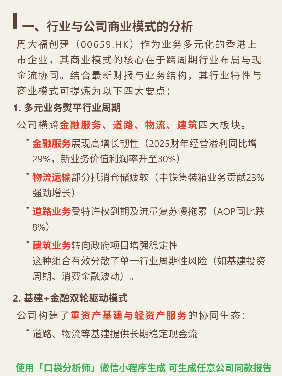
? 核心逻辑:多元业务熨平周期+基建+金融双轮驱动。横跨金融服务、道路、物流、建筑四大板块,分散单一行业风险;重资产基建(道路、物流)提供稳定现金流,轻资产金融服务贡献高增长(2025财年经营溢利增29%);建筑业务转向政府项目增强稳定性;政企合作构筑资源壁垒,新进入者难复制。
? 财务亮点:盈利指标持续改善,2024年ROE升至6.12%(2020年仅0.17%),毛利率14.9%、净利率9.62%;自由现金流连续三年为正(2022-2024年分别55.6亿、56.8亿、19.6亿),净利润现金比率0.96,利润转化质量高;净利润年复合增长率超100%,2024年同比增25.4%;负债结构边际优化,流动比率从0.93升至1.92,短期偿债能力增强,资产负债率72%需关注但风险可控。
#周大福创建 #段永平 #股票投资 #财报分析 #口袋分析师 #实盘记录 #高股息
? 核心逻辑:多元业务熨平周期+基建+金融双轮驱动。横跨金融服务、道路、物流、建筑四大板块,分散单一行业风险;重资产基建(道路、物流)提供稳定现金流,轻资产金融服务贡献高增长(2025财年经营溢利增29%);建筑业务转向政府项目增强稳定性;政企合作构筑资源壁垒,新进入者难复制。
? 财务亮点:盈利指标持续改善,2024年ROE升至6.12%(2020年仅0.17%),毛利率14.9%、净利率9.62%;自由现金流连续三年为正(2022-2024年分别55.6亿、56.8亿、19.6亿),净利润现金比率0.96,利润转化质量高;净利润年复合增长率超100%,2024年同比增25.4%;负债结构边际优化,流动比率从0.93升至1.92,短期偿债能力增强,资产负债率72%需关注但风险可控。
#周大福创建 #段永平 #股票投资 #财报分析 #口袋分析师 #实盘记录 #高股息


