手机版
二维码
购物车
(
0
)
供应
求购
公司
团购
展会
资讯
招商
品牌
人才
知道
专题
图库
视频
下载
商圈
推广
热搜:
采购方式
甲带
滤芯
气动隔膜泵
减速机
减速机型号
带式称重给煤机
履带
无级变速机
链式给煤机
首页
供应
求购
公司
团购
展会
资讯
招商
品牌
人才
知道
专题
图库
视频
下载
商圈
首页
>
资讯
>
展会资讯
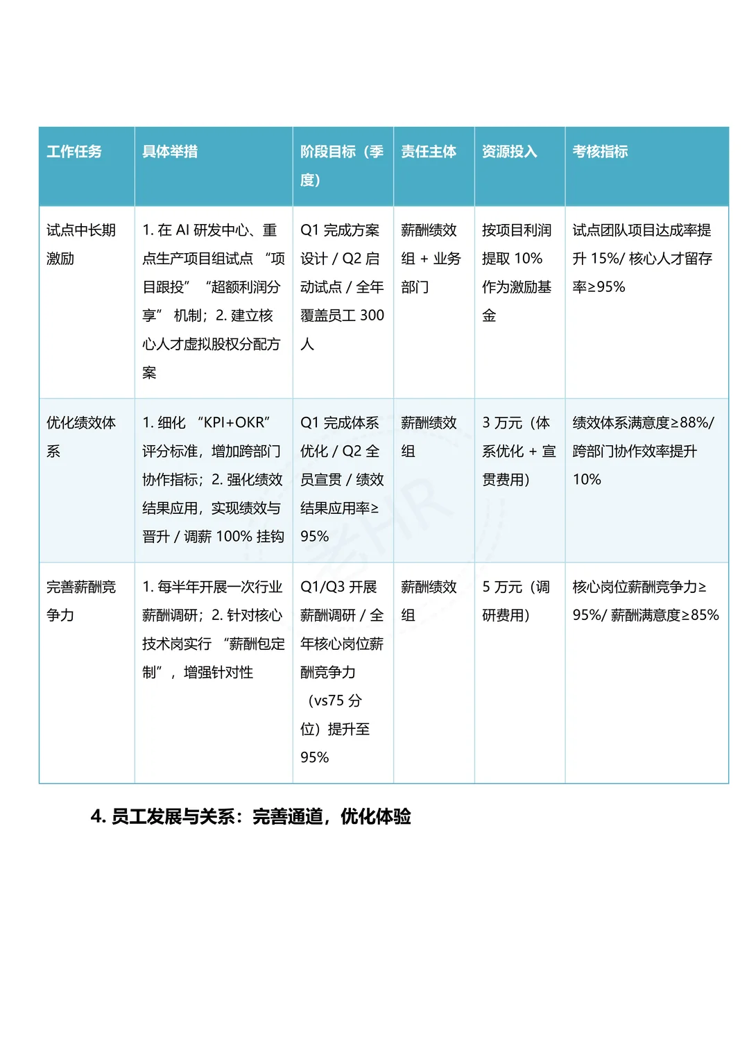
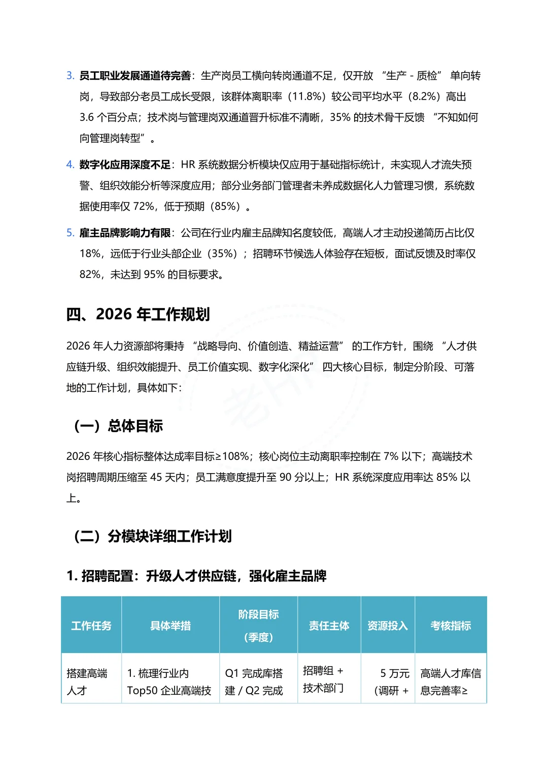
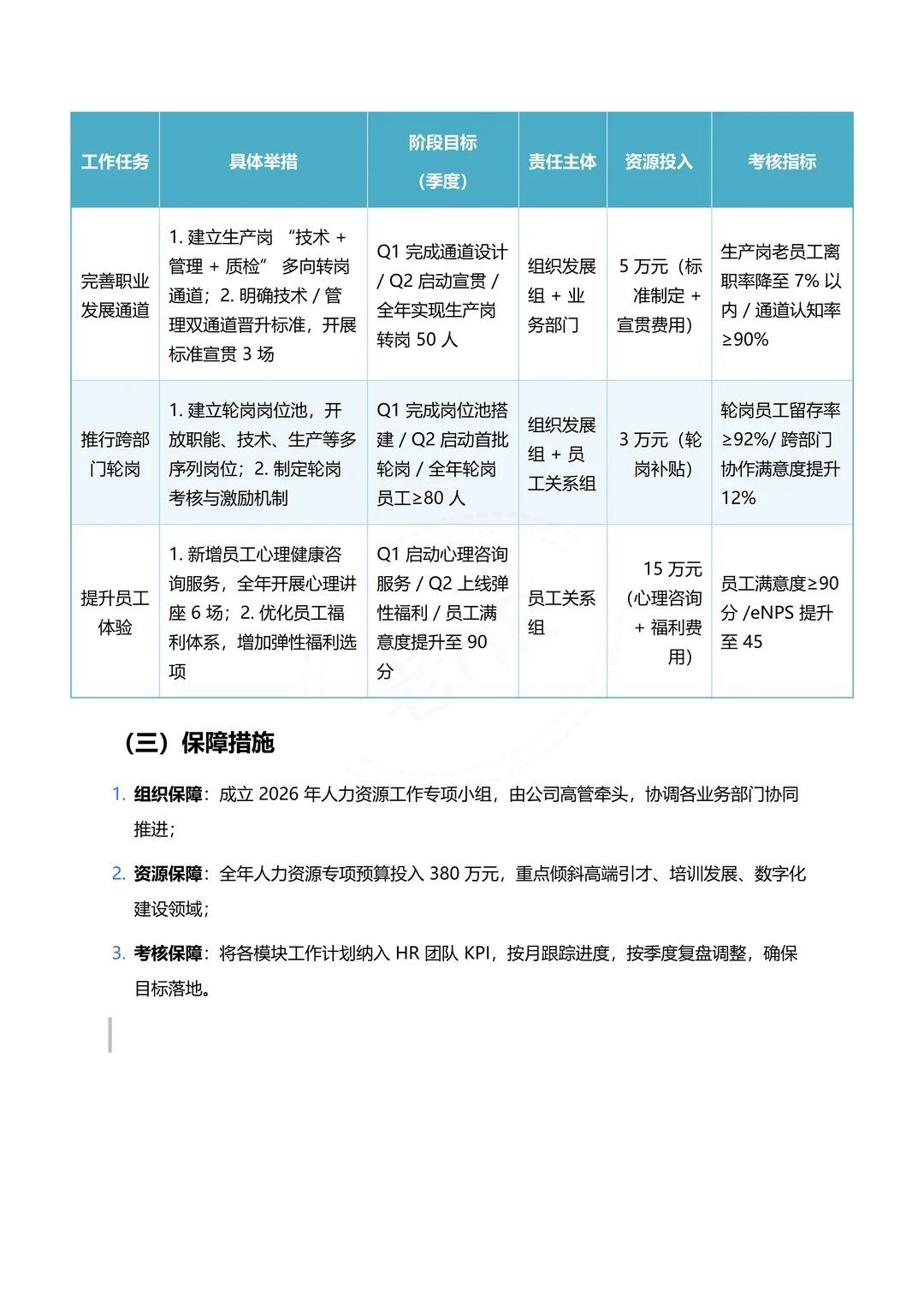
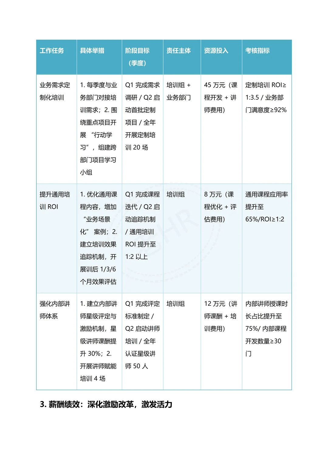
人力资源部 2025年度总结报告
日期:2025-12-15 18:56:52 来源:网络整理 作者:本站编辑
评论:0
人力资源部 2025年度总结报告
#年终总结
#年终述职
#年度计划
#人力资源部
#hr干货
#hr
#人事
#人事管理
#人事资料
打赏
更多
>
同类资讯
• 报名处!2026年澳大利亚国际矿业及
0
条
相关评论
推荐图文
推荐资讯
点击排行
0
1
海南铲屎官狂喜?2026宠展双站攻略来了!
0
2
千份好礼?+神秘暗号,就等你了!
0
3
今日上新!家庭教师未来博览会!
0
4
社恐男孩逛宠博会
0
5
?淄博陶博会户外市集摊主扩招啦!?
0
6
可是它真的好可爱
0
7
亚宠展 和小?一起逛 最开心?
0
8
限定3天的苏州盛会开啦❗❗(附攻略)
0
9
老板帅的嘞
网站首页
|
关于我们
|
联系方式
|
使用协议
|
版权隐私
|
网站地图
|
排名推广
|
广告服务
|
积分换礼
|
网站留言
|
RSS订阅
|
违规举报
|
皖ICP备20008326号-18
(c)2008-2022 免费发布网 All Rights Reserved