手机版
二维码
购物车
(
0
)
供应
求购
公司
团购
展会
资讯
招商
品牌
人才
知道
专题
图库
视频
下载
商圈
推广
热搜:
采购方式
甲带
滤芯
气动隔膜泵
减速机
带式称重给煤机
履带
减速机型号
链式给煤机
无级变速机
首页
供应
求购
公司
团购
展会
资讯
招商
品牌
人才
知道
专题
图库
视频
下载
商圈
首页
>
资讯
>
展会资讯
高一年级“研究性学习”小课题开题报告
日期:2025-12-15 18:29:39 来源:网络整理 作者:本站编辑
评论:0
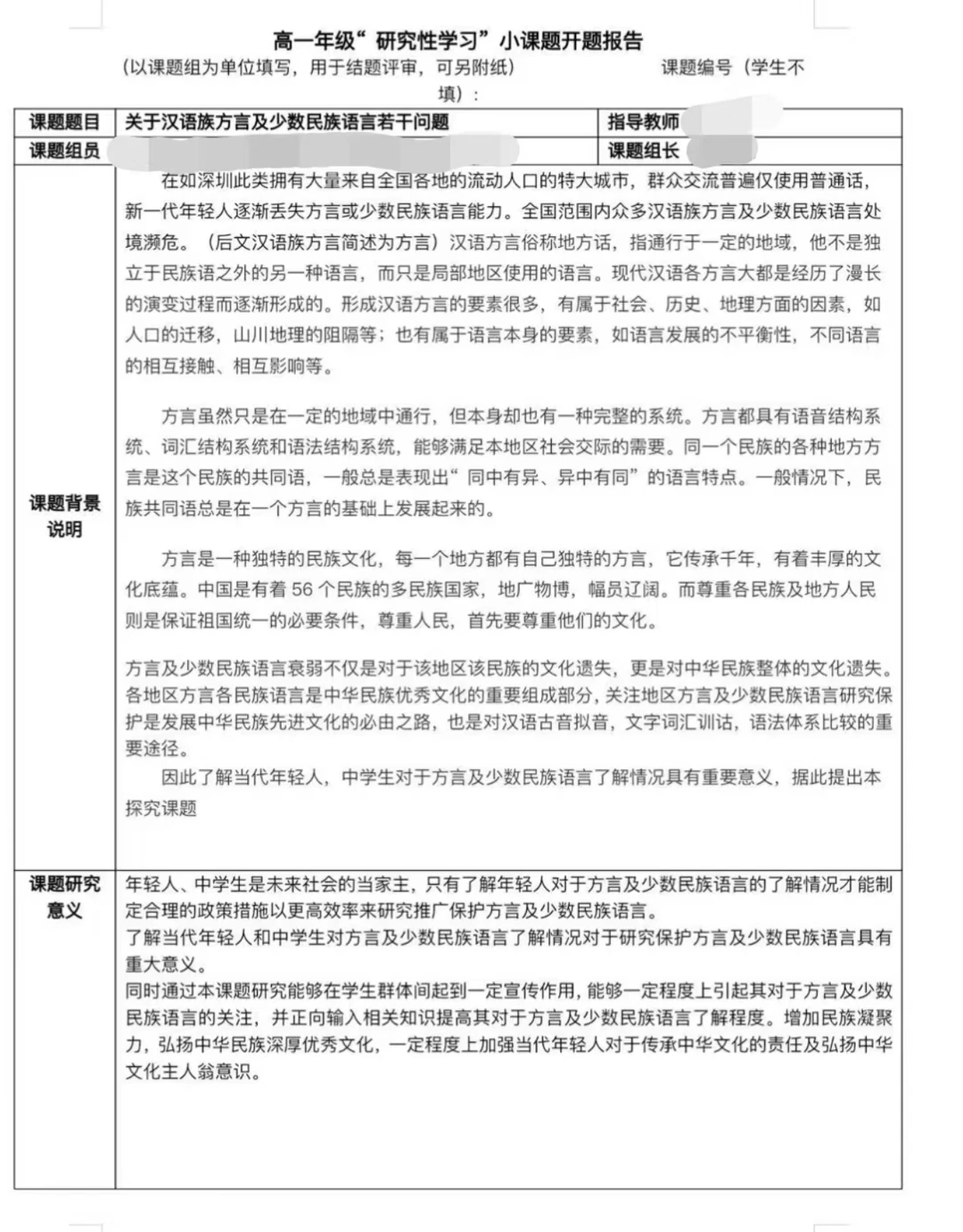
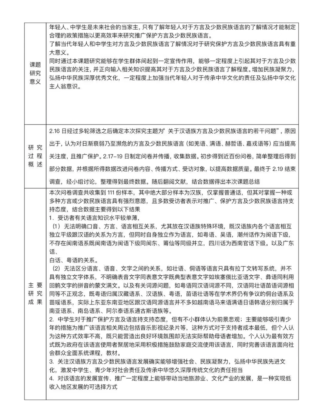
高一年级“研究性学习”小课题开题报告
高一年级“研究性学习”小课题开题报告
#语文新课标
#从课例到论文
#任务型教学
#活板情境化教学
#教学评一体
#情境化教学设计
#语文学习任务群
#信息技术与学科深度融合
#语文教学设计
#大单元教学设计
打赏
更多
>
同类资讯
• 救命‼️肝功能报告怎么看??还
0
条
相关评论
推荐图文
推荐资讯
点击排行
0
1
3月2026年俄罗斯日用消费品及礼品展
0
2
上海礼品展来啦~~~~
0
3
最近TikTok小店,爆单超猛的8大类目!
0
4
家居行业宝子们快存!50个起定制专属logo
0
5
10月20-23日深圳礼品展,逛展指南!
0
6
2025香港家居博覽 | 飛利浦逛展攻略
0
7
?【巴西·圣保罗】Home Show Brazil 2025
0
8
?俄罗斯家品礼品展,买家邀约(餐厨类)
0
9
太古里方所宝藏展!桃红家礼物美学等你揭秘
网站首页
|
关于我们
|
联系方式
|
使用协议
|
版权隐私
|
网站地图
|
排名推广
|
广告服务
|
积分换礼
|
网站留言
|
RSS订阅
|
违规举报
|
皖ICP备20008326号-18
(c)2008-2022 免费发布网 All Rights Reserved