手机版
二维码
购物车
(
0
)
供应
求购
公司
团购
展会
资讯
招商
品牌
人才
知道
专题
图库
视频
下载
商圈
推广
热搜:
采购方式
甲带
滤芯
气动隔膜泵
减速机
减速机型号
带式称重给煤机
履带
链式给煤机
无级变速机
首页
供应
求购
公司
团购
展会
资讯
招商
品牌
人才
知道
专题
图库
视频
下载
商圈
首页
>
资讯
>
社会热点
2025税收热点专题二——绿色税制
日期:2025-12-15 18:08:43 来源:网络整理 作者:本站编辑
评论:0
2025税收热点专题二——绿色税制
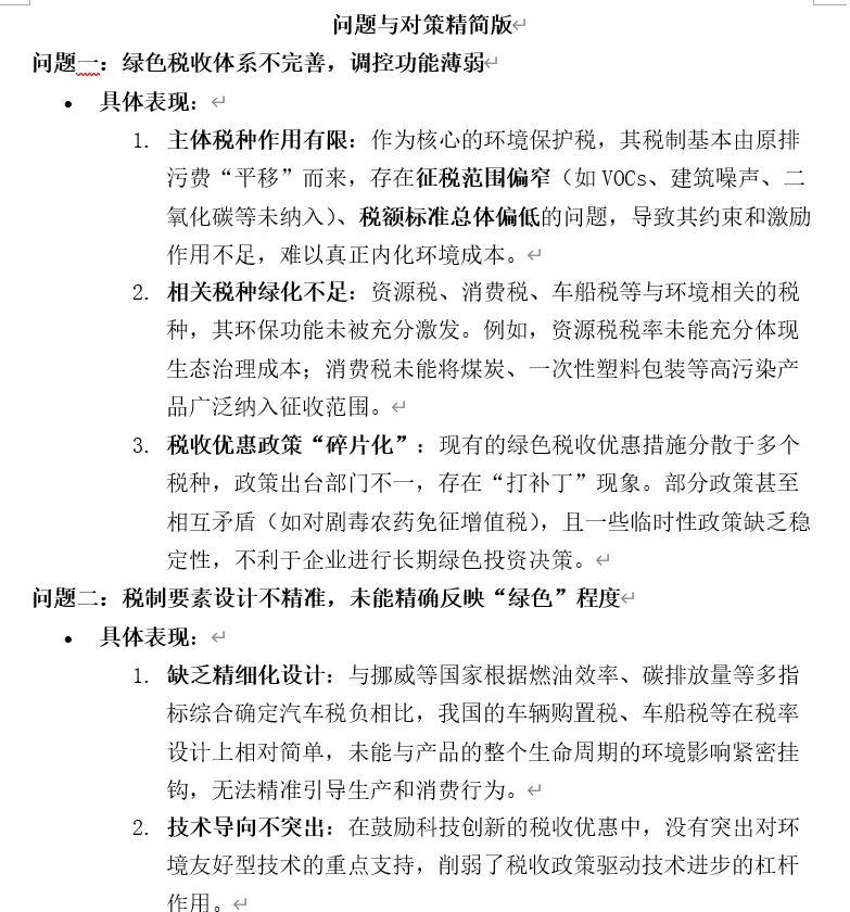
绿色税制,常见热点。新增了精简版问题与对策。热门程度四颗星。
资料中提出的各项“政策建议”,正是为了系统地解决三大类问题。例如:
建议扩大环保税征收范围、提高税率,旨在解决问题一中的主体税种功能薄弱问题。
建议对车辆税制进行基于碳排放的精细化设计,旨在解决问题二中的税制要素不精准问题。
建议推动征管协作体系建设、深化财税体制改革,旨在解决问题三中的机制保障不足问题。
#税法
#税务专硕
#热点
#经济类专硕
#税收热点
打赏
更多
>
同类资讯
• 大厂的LOGO都在这了
0
条
相关评论
推荐图文
推荐资讯
点击排行
0
1
《2025年双十一Z世代消费行为报告》分享
0
2
2025中国谷子经济市场洞察报告
0
3
报告分享|2025年休闲零食线上消费市场洞察
0
4
2025年零食行业消费洞察报告
0
5
2025水族市场消费趋势洞察
0
6
88页报告|2024全球Z世代消费洞察报告
0
7
2025全球电商消费趋势及选品洞察报告
0
8
30页报告|2024全球市场展望
0
9
市场洞察报告应该写点什么?
网站首页
|
关于我们
|
联系方式
|
使用协议
|
版权隐私
|
网站地图
|
排名推广
|
广告服务
|
积分换礼
|
网站留言
|
RSS订阅
|
违规举报
|
皖ICP备20008326号-18
(c)2008-2022 免费发布网 All Rights Reserved