















?汽车小米汽车销交服内控BP岗最新战报:简历初筛通过率仅8%,第2轮面试淘汰率高达85%!?
宝子们是不是正被这些痛点暴击?
❌考点模糊像海底捞针!复习3个月全跑偏!
❌岗位核心职责雾里看花!真实能力模型摸不透!
❌真题解析只会背模板!答不到痛点直接凉❄️
❌行业趋势一问三不知!还在背3年前的旧数据?
?王炸解决方案来了!汽车小米汽车销交服内控BP岗面试核弹库五大杀器:
✅【关键考点标签】精准定位风险管控、业务赋能等核心能力点!
✅【行业及企业认知】拆解汽车新零售最新趋势 & 小米生态链业务逻辑
✅【岗位核心职责认知】揭秘销交服全链路风控场景+BP赋能模型,让你回答句句戳中要害!
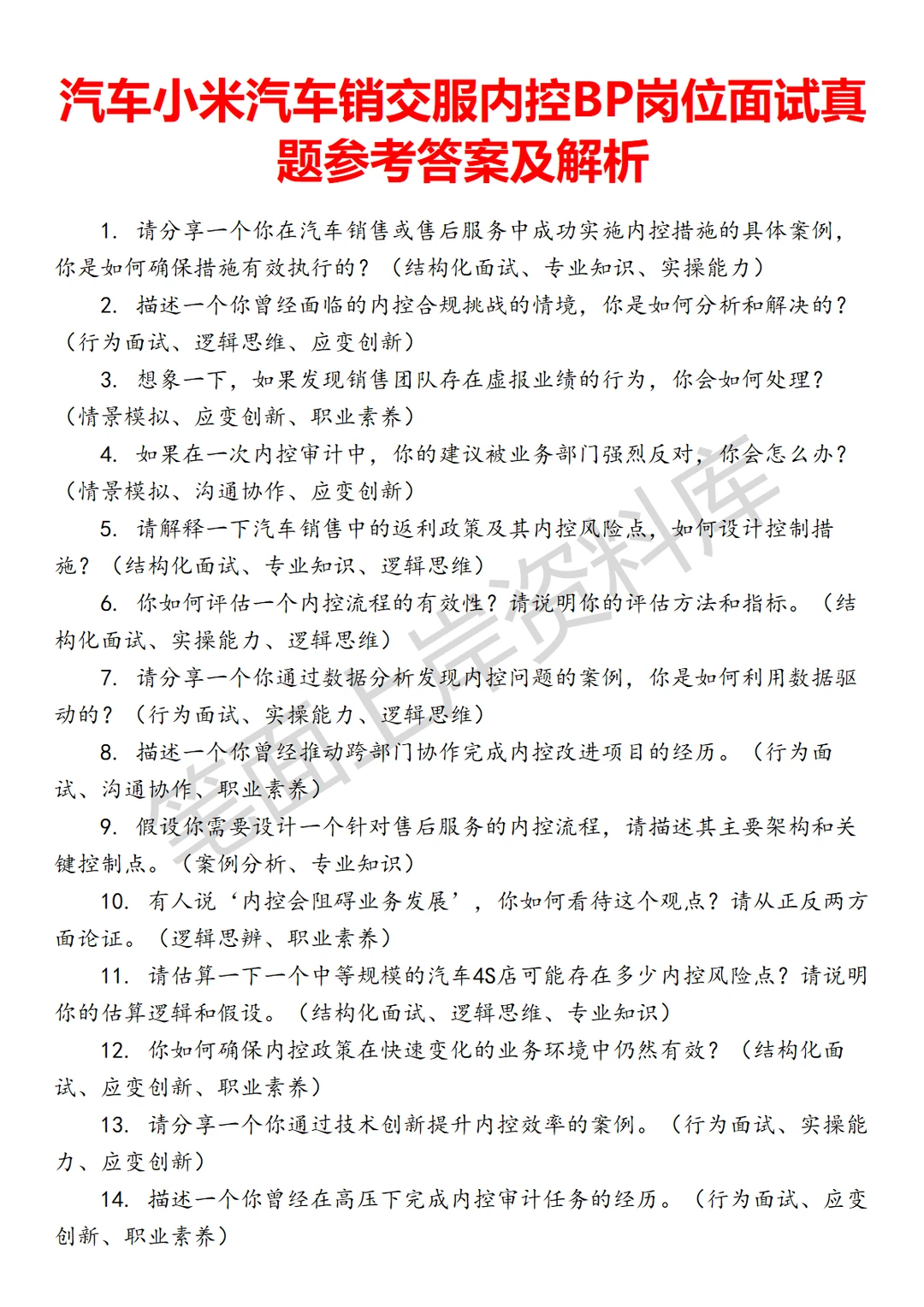
✅【真题5维拆解】80道高频难题:
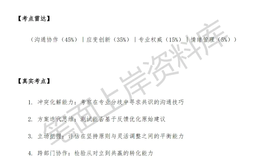
-【考点雷达】一眼看穿业务风控本质!
-【真实考点】锁定考官想听的2-3个能力
-【参考答案】提供高逻辑性+强专业性回答范本!
-【错误预警】避开内控流程常见致命雷区!
-【名师点评】点拨答题策略与思维盲区!
✅【海量硬核内容】200页20万字打造百科全书!
?价值拉满:
省下90%盲目刷题时间,火力全开攻克专属高频考点!
考官思维雷达图塞进你口袋!应答句句戳中隐性评分点!
行业黑话+业务逻辑全拿捏!面对刁钻趋势题对答如流!
?速戳?面试核弹库?让考官瞳孔地震?#面试 #求职 #小米汽车面试真题 #销交服内控BP面试 #汽车销交服面试解析
宝子们是不是正被这些痛点暴击?
❌考点模糊像海底捞针!复习3个月全跑偏!
❌岗位核心职责雾里看花!真实能力模型摸不透!
❌真题解析只会背模板!答不到痛点直接凉❄️
❌行业趋势一问三不知!还在背3年前的旧数据?
?王炸解决方案来了!汽车小米汽车销交服内控BP岗面试核弹库五大杀器:
✅【关键考点标签】精准定位风险管控、业务赋能等核心能力点!
✅【行业及企业认知】拆解汽车新零售最新趋势 & 小米生态链业务逻辑
✅【岗位核心职责认知】揭秘销交服全链路风控场景+BP赋能模型,让你回答句句戳中要害!
✅【真题5维拆解】80道高频难题:
-【考点雷达】一眼看穿业务风控本质!
-【真实考点】锁定考官想听的2-3个能力
-【参考答案】提供高逻辑性+强专业性回答范本!
-【错误预警】避开内控流程常见致命雷区!
-【名师点评】点拨答题策略与思维盲区!
✅【海量硬核内容】200页20万字打造百科全书!
?价值拉满:
省下90%盲目刷题时间,火力全开攻克专属高频考点!
考官思维雷达图塞进你口袋!应答句句戳中隐性评分点!
行业黑话+业务逻辑全拿捏!面对刁钻趋势题对答如流!
?速戳?面试核弹库?让考官瞳孔地震?#面试 #求职 #小米汽车面试真题 #销交服内控BP面试 #汽车销交服面试解析


