





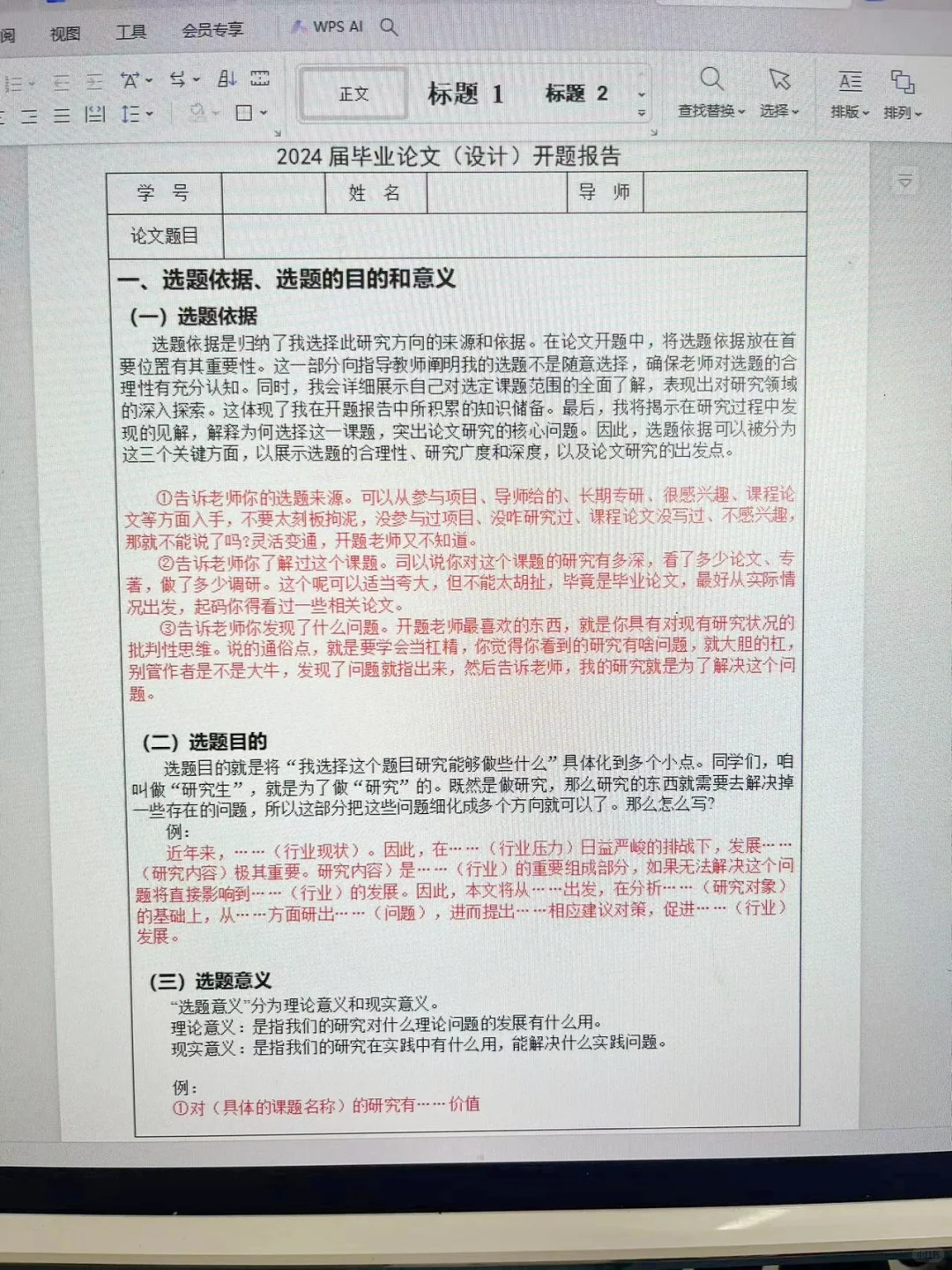
冒着生命危险拍的,快抄啊啊啊??
在正式写开题报告之前,需要搞清楚以下几个问题。
①你选择这个论文选题的理由是什么?(选题背景)
②你打算去研究什么?jie决什么问题?(研究内容)
③该选题目前有哪些研究,有哪些成果?(国内外研究现状)
④和前人相比,我的研究有哪方面的改进或者完善?(创新点)
tips✌
?撰写开题报告的时候一定要频繁与导师交流。绝大多数毕业生都是第一次写开题报告,缺乏这方面的经验,难免会需要多次修改。有的毕业生可能会想,导师都已经那么忙了,就不要去打扰导师了。要知道,导师最不怕的就是你问他,最怕的反而是你不懂也不问他,自己闷着头写完了,到最后修修改改的,岂不是更麻烦,所以,一定要及时沟通,这样,也能在较短的时间里加强自己的分析与撰写能力,少走弯路。
?最后, 祝大家开题报告顺利通过!
#毕业论文 #论文 #开题报告 #开题报告怎么写 #开题报告模板 #本科毕业论文 #论文写作 #硕士开题报告 #论文选题#我的写作日常 #论文修改 #开题 #论文开题攻略 #论文初稿 #论文辅导
在正式写开题报告之前,需要搞清楚以下几个问题。
①你选择这个论文选题的理由是什么?(选题背景)
②你打算去研究什么?jie决什么问题?(研究内容)
③该选题目前有哪些研究,有哪些成果?(国内外研究现状)
④和前人相比,我的研究有哪方面的改进或者完善?(创新点)
tips✌
?撰写开题报告的时候一定要频繁与导师交流。绝大多数毕业生都是第一次写开题报告,缺乏这方面的经验,难免会需要多次修改。有的毕业生可能会想,导师都已经那么忙了,就不要去打扰导师了。要知道,导师最不怕的就是你问他,最怕的反而是你不懂也不问他,自己闷着头写完了,到最后修修改改的,岂不是更麻烦,所以,一定要及时沟通,这样,也能在较短的时间里加强自己的分析与撰写能力,少走弯路。
?最后, 祝大家开题报告顺利通过!
#毕业论文 #论文 #开题报告 #开题报告怎么写 #开题报告模板 #本科毕业论文 #论文写作 #硕士开题报告 #论文选题#我的写作日常 #论文修改 #开题 #论文开题攻略 #论文初稿 #论文辅导


