











XX企业盈利模式研究开题报告
一、研究目标
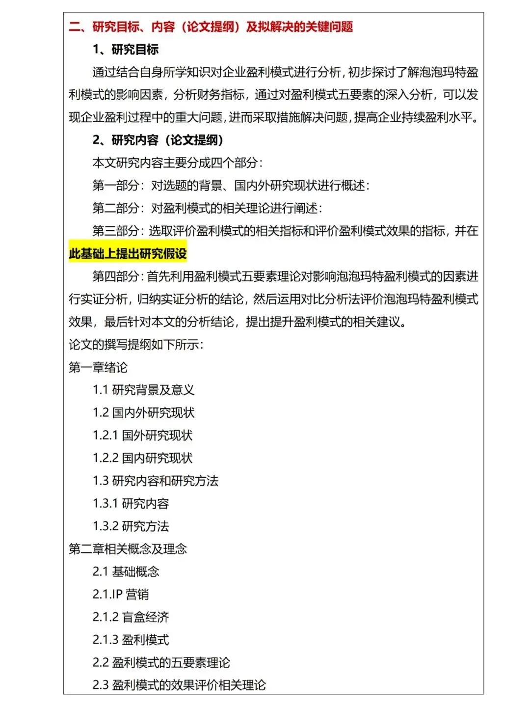
基于盈利模式五要素理论,结合财务指标分析法,探究泡泡玛特盈利模式的影响因素,识别其运营中的核心问题,提出优化建议以增强企业持续盈利能力。
二、研究内容与框架
论文共分五章,结构如下:
第一章 绪论
1.1 研究背景及意义
分析盲盒经济崛起趋势及泡泡玛特行业地位,阐明优化盈利模式的现实价值。
1.2 国内外研究现状
梳理盈利模式理论发展脉络,总结IP营销、盲盒经济领域的研究成果与不足。
1.3 研究方法
采用五要素分析法、对比分析法及财务指标评价法展开研究。
第二章 理论基础
2.1 核心概念界定
阐释IP营销、盲盒经济与盈利模式的内涵。
2.2 盈利模式五要素理论
解析利润点、对象、来源、杠杆、屏障的相互作用机制。
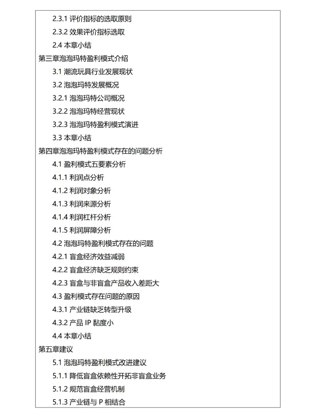
2.3 效果评价体系
构建包含财务指标(毛利率、ROE等)与非财务指标(用户黏性、IP价值)的多维度评价模型。
第三章 泡泡玛特盈利模式分析
3.1 行业现状与公司概况
概述潮流玩具市场规模及泡泡玛特市场占有率、营收结构特征。
3.2 盈利模式演进路径
梳理从零售集合店向\"IP+盲盒\"模式的战略转型过程。
第四章 现存问题诊断
4.1 五要素分析结论
利润点:过度依赖盲盒产品(占比超80%)
利润屏障:IP生命周期短,仿品冲击严重
财务表现:2022年毛利率同比下降12.3%
4.2 核心问题
盲盒经济边际效益递减
非盲盒业务营收贡献不足5%
产业链数字化程度低
第五章 优化建议
5.1 模式重构策略
业务多元化:开发场景化潮玩、联名快消品
强化IP运营:建立分级孵化体系,延长Molly等头部IP生命周期
5.2 配套措施
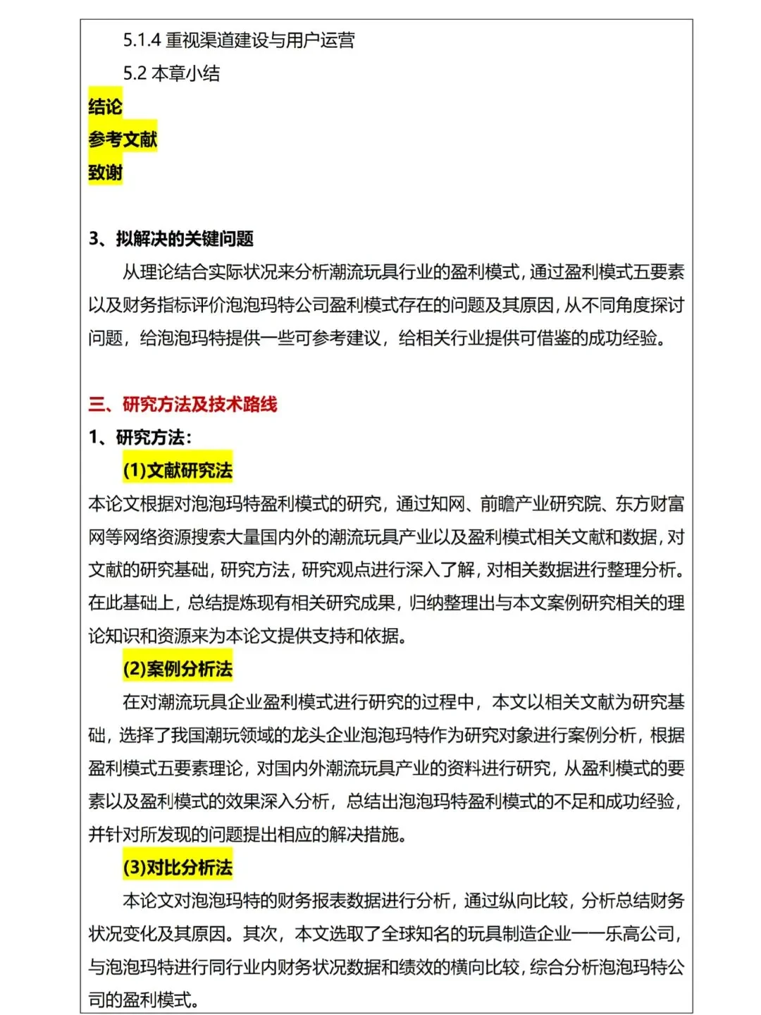
构建全渠道数据中台提升用户运营效率
制定盲盒销售合规标准,规避监管风险
三、研究价值
通过量化分析与案例研究,既为泡泡玛特提供实操性改进方案,亦为潮玩行业盈利模式创新提供理论参考,助力企业突破\"盲盒依赖症\"实现可持续发展。
开题报告模板?Paperqik#不懂就问有问必答 #开题报告 #论文写作 #会计论文选题 #会计开题报告 #会计专业开题报告 #论文开题攻略 #开题报告模板
一、研究目标
基于盈利模式五要素理论,结合财务指标分析法,探究泡泡玛特盈利模式的影响因素,识别其运营中的核心问题,提出优化建议以增强企业持续盈利能力。
二、研究内容与框架
论文共分五章,结构如下:
第一章 绪论
1.1 研究背景及意义
分析盲盒经济崛起趋势及泡泡玛特行业地位,阐明优化盈利模式的现实价值。
1.2 国内外研究现状
梳理盈利模式理论发展脉络,总结IP营销、盲盒经济领域的研究成果与不足。
1.3 研究方法
采用五要素分析法、对比分析法及财务指标评价法展开研究。
第二章 理论基础
2.1 核心概念界定
阐释IP营销、盲盒经济与盈利模式的内涵。
2.2 盈利模式五要素理论
解析利润点、对象、来源、杠杆、屏障的相互作用机制。
2.3 效果评价体系
构建包含财务指标(毛利率、ROE等)与非财务指标(用户黏性、IP价值)的多维度评价模型。
第三章 泡泡玛特盈利模式分析
3.1 行业现状与公司概况
概述潮流玩具市场规模及泡泡玛特市场占有率、营收结构特征。
3.2 盈利模式演进路径
梳理从零售集合店向\"IP+盲盒\"模式的战略转型过程。
第四章 现存问题诊断
4.1 五要素分析结论
利润点:过度依赖盲盒产品(占比超80%)
利润屏障:IP生命周期短,仿品冲击严重
财务表现:2022年毛利率同比下降12.3%
4.2 核心问题
盲盒经济边际效益递减
非盲盒业务营收贡献不足5%
产业链数字化程度低
第五章 优化建议
5.1 模式重构策略
业务多元化:开发场景化潮玩、联名快消品
强化IP运营:建立分级孵化体系,延长Molly等头部IP生命周期
5.2 配套措施
构建全渠道数据中台提升用户运营效率
制定盲盒销售合规标准,规避监管风险
三、研究价值
通过量化分析与案例研究,既为泡泡玛特提供实操性改进方案,亦为潮玩行业盈利模式创新提供理论参考,助力企业突破\"盲盒依赖症\"实现可持续发展。
开题报告模板?Paperqik#不懂就问有问必答 #开题报告 #论文写作 #会计论文选题 #会计开题报告 #会计专业开题报告 #论文开题攻略 #开题报告模板


