










题目:杜邦分析法下广济药业2018-2020盈利质量分析
摘要:药品无论是在疾病的预防,还是在治疗的过程都中扮演着非常重要的作用,是我国医疗卫生体系建设中不可缺少的的部分,它的战略地位受到世界各国的高度重视,我国医药行业在新冠疫情防控中发挥重要作用,在2020年出口商品中,防疫物资出口总值达4385亿元。由于疫情的紧迫,医药行业备受关注,广济药业作为最具潜力的行业之一,其盈利质量受到广泛关注,本文通过杜邦分析法,以2018年至2020年年报为基础,对其质量的获利性、稳定性、成长性和收现性进行分析。结果表明,广济药业的稳定能力相对稳定、获利能力不断提升、成长能力不断提高、收现能力相对平稳,广济药业的盈利质量质量是逐渐提高,未来还有很大的发展空间。
关键词:杜邦分析法;盈利质量;广济药业
#本科毕业论文 #盈利能力分析 #会计专业 #论文写作 #财务管理 #论文初稿#实证分析 #会计论文选题 #杜邦分析法 #杜邦分析法财务分析
摘要:药品无论是在疾病的预防,还是在治疗的过程都中扮演着非常重要的作用,是我国医疗卫生体系建设中不可缺少的的部分,它的战略地位受到世界各国的高度重视,我国医药行业在新冠疫情防控中发挥重要作用,在2020年出口商品中,防疫物资出口总值达4385亿元。由于疫情的紧迫,医药行业备受关注,广济药业作为最具潜力的行业之一,其盈利质量受到广泛关注,本文通过杜邦分析法,以2018年至2020年年报为基础,对其质量的获利性、稳定性、成长性和收现性进行分析。结果表明,广济药业的稳定能力相对稳定、获利能力不断提升、成长能力不断提高、收现能力相对平稳,广济药业的盈利质量质量是逐渐提高,未来还有很大的发展空间。
关键词:杜邦分析法;盈利质量;广济药业
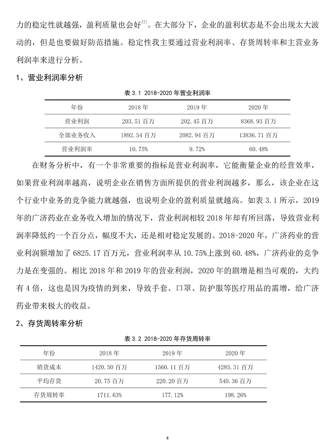
#本科毕业论文 #盈利能力分析 #会计专业 #论文写作 #财务管理 #论文初稿#实证分析 #会计论文选题 #杜邦分析法 #杜邦分析法财务分析


