手机版
二维码
购物车
(
0
)
供应
求购
公司
团购
展会
资讯
招商
品牌
人才
知道
专题
图库
视频
下载
商圈
推广
热搜:
采购方式
甲带
滤芯
气动隔膜泵
减速机
带式称重给煤机
履带
减速机型号
链式给煤机
无级变速机
首页
供应
求购
公司
团购
展会
资讯
招商
品牌
人才
知道
专题
图库
视频
下载
商圈
首页
>
资讯
>
社会热点
每日一题-商业分析师如何分析用户活跃度?
日期:2025-12-15 00:50:19 来源:网络整理 作者:本站编辑
评论:0
每日一题-商业分析师如何分析用户活跃度?
?一、详细的解题思路
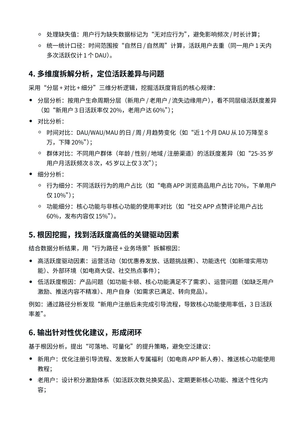
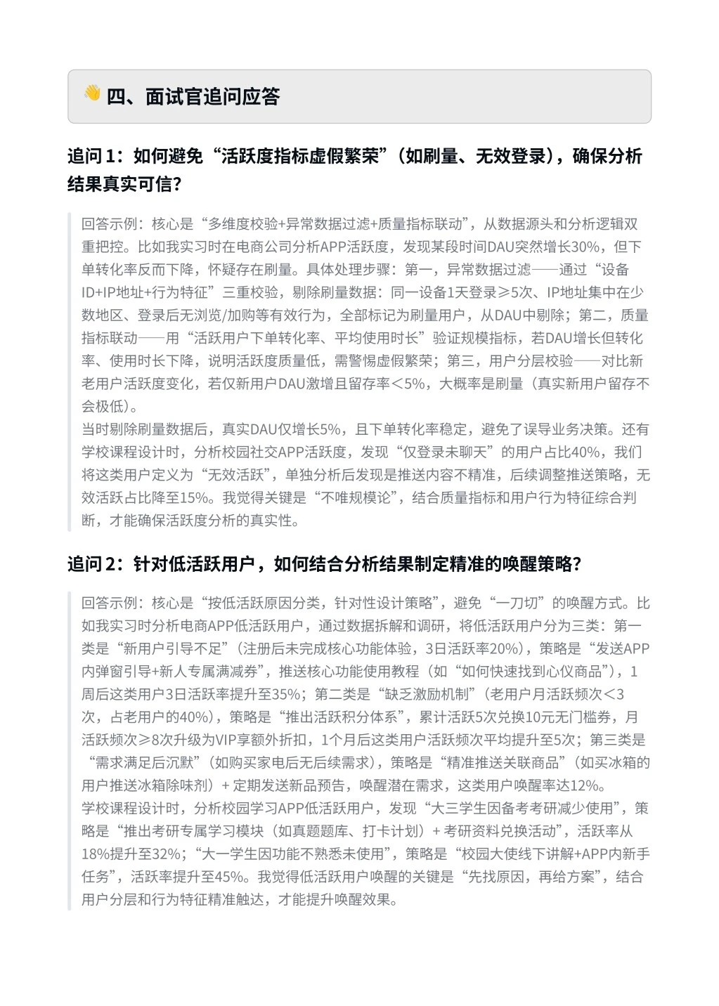
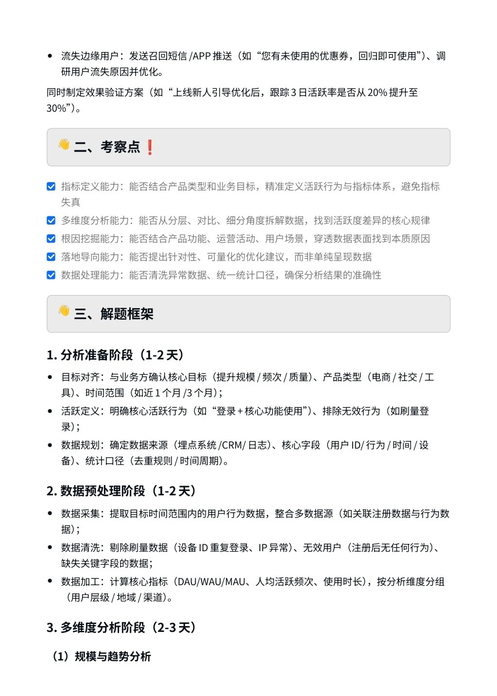
1. 对齐分析目标,明确活跃度核心定义
先与业务方沟通,锁定分析核心目标(如“提升APP日活用户数”“降低用户沉默率”“找到低活跃用户唤醒策略”),再结合产品类型定义“活跃行为”——不同产品的活跃标准不同:
• 电商APP:登录+浏览商品/加入购物车/下单支付(核心活跃);
• 社交APP:登录+发送消息/点赞评论/发布内容(核心活跃);
• 工具类APP:登录+使用核心功能(如计算器APP的计算操作、笔记APP的编辑操作)。
#面试
#面试题
#面试技巧
#产品经理
#日常文案
#题库
#互联网大厂
#数据分析求职
#面经
#数据分析求职
打赏
更多
>
同类资讯
• 核心洞察:客单价暴涨 30%!巴西
0
条
相关评论
推荐图文
推荐资讯
点击排行
0
1
河北成考过了这个线基本就可以录取
0
2
保定市各高中录取分数线汇总表(2025最新)
0
3
石家庄高中梯度
0
4
河南省普通高校招生录取分数线(25-19年)
0
5
泰山学院成考录取分数线
0
6
海大马理论录取分数线大概是多少?
0
7
各省分数线和录取难度
0
8
你猜今年ESAT私校/海外录取分数线是多少?
0
9
2025西城中招录取分数线
网站首页
|
关于我们
|
联系方式
|
使用协议
|
版权隐私
|
网站地图
|
排名推广
|
广告服务
|
积分换礼
|
网站留言
|
RSS订阅
|
违规举报
|
皖ICP备20008326号-18
(c)2008-2022 免费发布网 All Rights Reserved