


?【经济政策】
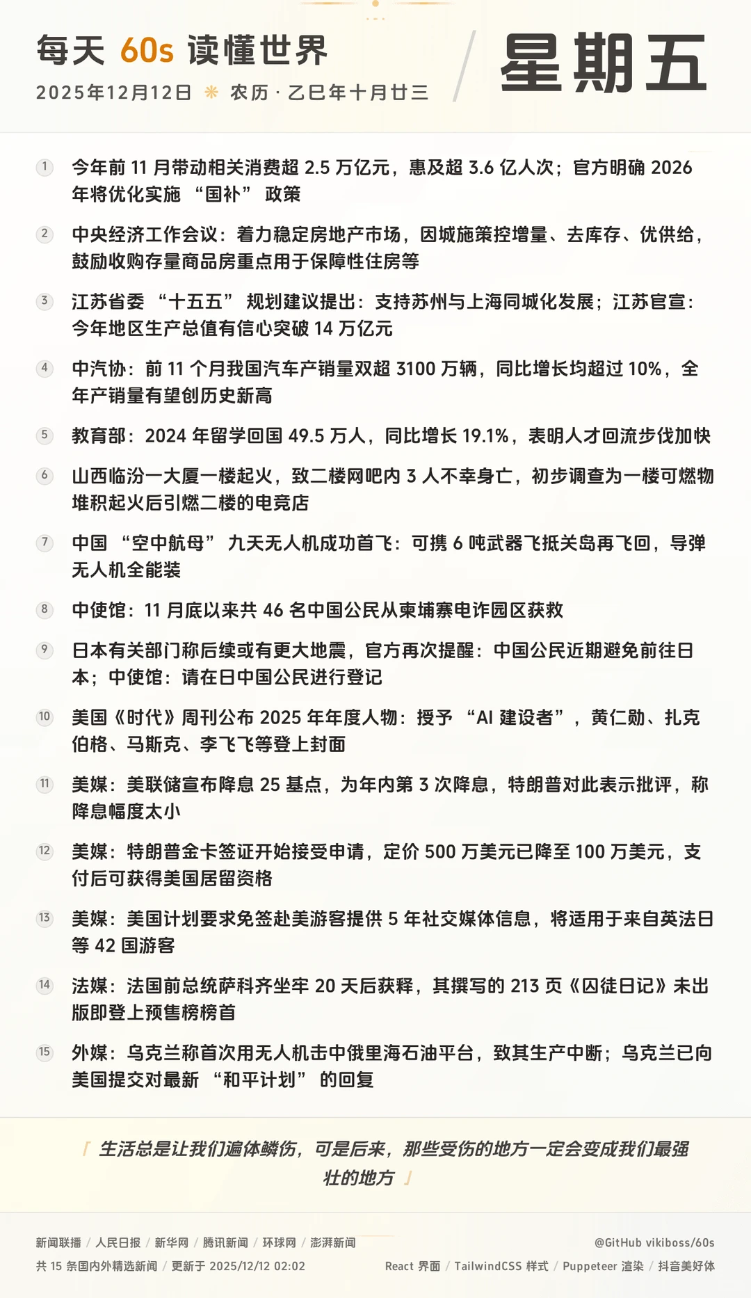
• 前11月\"国补\"带动消费超2.5万亿元,惠及3.6亿人次,2026年政策将持续优化
• 中央经济工作会议定调:稳定房地产市场,因城施策去库存,鼓励收购存量商品房作保障房
?️【地方发展】
• 江苏\"十五五\"规划:支持苏州与上海同城化发展,今年GDP有望破14万亿元
• 汽车产业强劲:前11月产销量双超3100万辆,同比增长超10%,全年将创历史新高
?【人才动态】
• 教育部数据:2024年留学回国49.5万人,同比增长19.1%,人才回流加速
?【安全事故】
• 山西临汾大厦火灾致3人遇难,一楼起火引燃二楼电竞店,安全警钟长鸣
?️【科技突破】
• 中国\"空中航母\"九天无人机成功首飞,可携6吨武器飞抵关岛再返回,战力惊人
?【国际安全】
• 中使馆:46名中国公民从柬埔寨电诈园区获救
• 日本预警后续或有更大地震,提醒中国公民暂避前往
?【年度人物】
• 《时代》周刊2025年度人物:AI建设者,黄仁勋、扎克伯格、马斯克、李飞飞等上榜
?【美国动态】
• 美联储年内第三次降息25基点,特朗普批评幅度太小
• 特朗普金卡签证降价至100万美元,可获美国居留资格
• 美国计划要求免签游客提供5年社交媒体信息
??【欧洲要闻】
• 法国前总统萨科齐服刑20天获释,《囚徒日记》预售登顶
⚔️【俄乌局势】
• 乌克兰首次用无人机击中俄里海石油平台,已向美提交和平计划回复
#时事热点 #新闻速报 #今日要闻 #国内外新闻 #经济政策 #国际动态
• 前11月\"国补\"带动消费超2.5万亿元,惠及3.6亿人次,2026年政策将持续优化
• 中央经济工作会议定调:稳定房地产市场,因城施策去库存,鼓励收购存量商品房作保障房
?️【地方发展】
• 江苏\"十五五\"规划:支持苏州与上海同城化发展,今年GDP有望破14万亿元
• 汽车产业强劲:前11月产销量双超3100万辆,同比增长超10%,全年将创历史新高
?【人才动态】
• 教育部数据:2024年留学回国49.5万人,同比增长19.1%,人才回流加速
?【安全事故】
• 山西临汾大厦火灾致3人遇难,一楼起火引燃二楼电竞店,安全警钟长鸣
?️【科技突破】
• 中国\"空中航母\"九天无人机成功首飞,可携6吨武器飞抵关岛再返回,战力惊人
?【国际安全】
• 中使馆:46名中国公民从柬埔寨电诈园区获救
• 日本预警后续或有更大地震,提醒中国公民暂避前往
?【年度人物】
• 《时代》周刊2025年度人物:AI建设者,黄仁勋、扎克伯格、马斯克、李飞飞等上榜
?【美国动态】
• 美联储年内第三次降息25基点,特朗普批评幅度太小
• 特朗普金卡签证降价至100万美元,可获美国居留资格
• 美国计划要求免签游客提供5年社交媒体信息
??【欧洲要闻】
• 法国前总统萨科齐服刑20天获释,《囚徒日记》预售登顶
⚔️【俄乌局势】
• 乌克兰首次用无人机击中俄里海石油平台,已向美提交和平计划回复
#时事热点 #新闻速报 #今日要闻 #国内外新闻 #经济政策 #国际动态


