










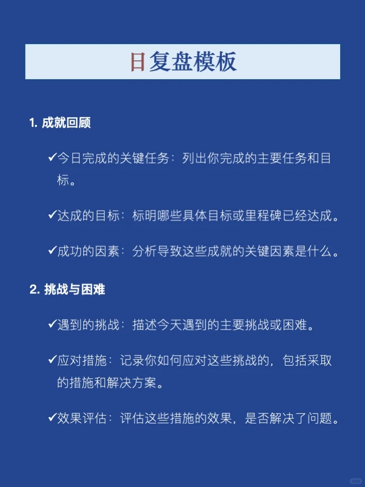
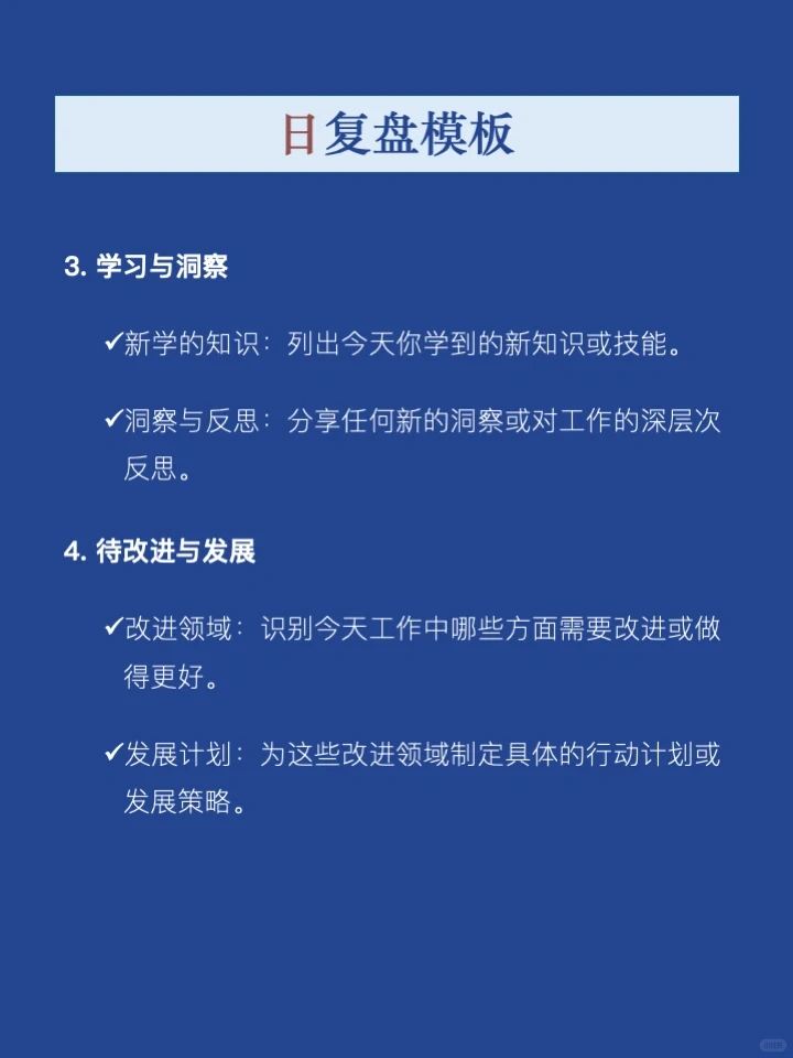
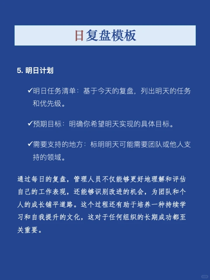
日复盘的好处:通过每日的复盘,管理者不仅能够更好地理解和评估自己的工作表现,还能够识别改进的机会,为团队和个人的成长铺平道路。这个过程还有助于培养一种持续学习和自我提升的文化,这对于任何组织的长期成功都至关重要。
周复盘的好处:通过周复盘,管理者可以深入理解团队的运作情况,有效地识别并解决问题,同时也为个人和团队的持续发展提供方向和动力。这个过程不仅有助于提升工作效率和团队表现,还能够增强团队凝聚力和工作满意度,为实现长期目标奠定坚实的基础。
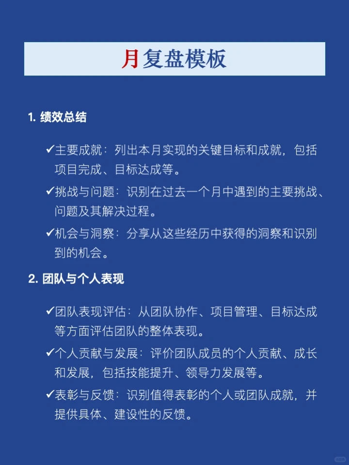
月复盘的好处:月复盘不仅是对过去工作的总结,也是对未来工作的规划。通过这一过程,管理者可以更清晰地看到团队和项目的进展,调整策略以应对挑战,同时激发团队的潜力,推动个人和团队的持续成长。这种定期的复盘习惯有助于构建一个透明、高效和自我驱动的工作环境。
#复盘#复盘模板#自我管理 #提高工作效率 #自我提升
周复盘的好处:通过周复盘,管理者可以深入理解团队的运作情况,有效地识别并解决问题,同时也为个人和团队的持续发展提供方向和动力。这个过程不仅有助于提升工作效率和团队表现,还能够增强团队凝聚力和工作满意度,为实现长期目标奠定坚实的基础。
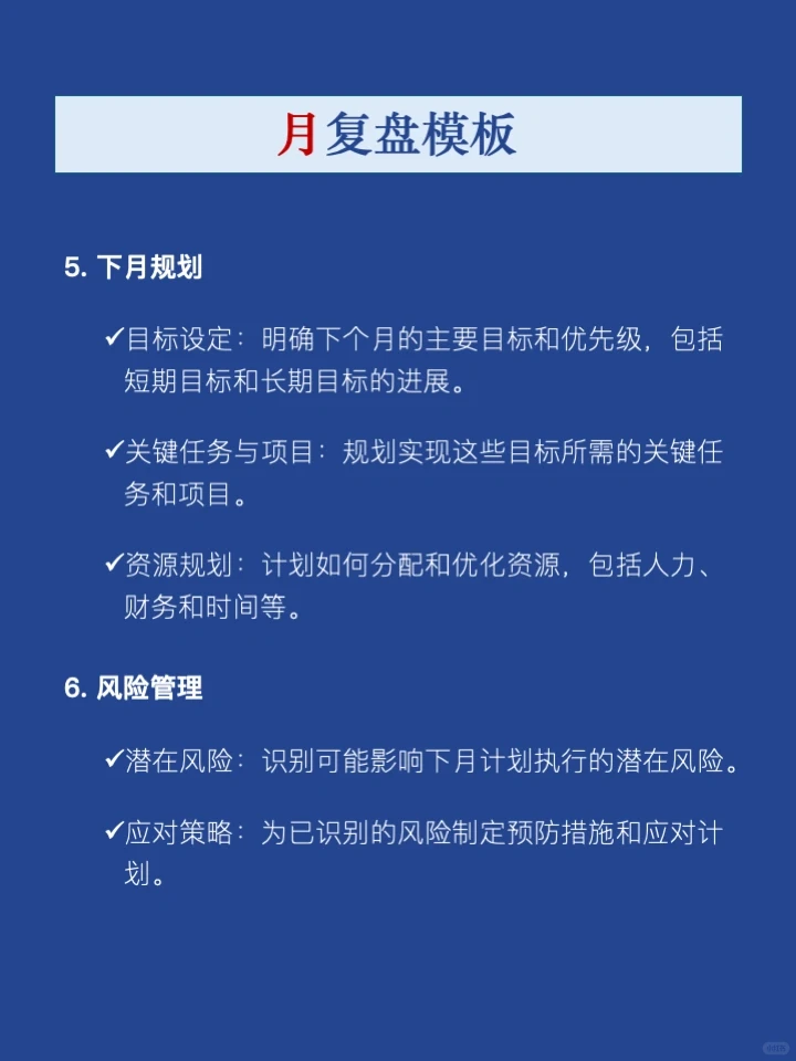
月复盘的好处:月复盘不仅是对过去工作的总结,也是对未来工作的规划。通过这一过程,管理者可以更清晰地看到团队和项目的进展,调整策略以应对挑战,同时激发团队的潜力,推动个人和团队的持续成长。这种定期的复盘习惯有助于构建一个透明、高效和自我驱动的工作环境。
#复盘#复盘模板#自我管理 #提高工作效率 #自我提升


