手机版
二维码
购物车
(
0
)
供应
求购
公司
团购
展会
资讯
招商
品牌
人才
知道
专题
图库
视频
下载
商圈
推广
热搜:
采购方式
甲带
滤芯
气动隔膜泵
减速机
带式称重给煤机
履带
减速机型号
链式给煤机
无级变速机
首页
供应
求购
公司
团购
展会
资讯
招商
品牌
人才
知道
专题
图库
视频
下载
商圈
首页
>
资讯
>
社会热点
【苏州内个推】苏州头部生物医药企业盘点
日期:2025-12-13 20:53:30 来源:网络整理 作者:本站编辑
评论:0
【苏州内个推】苏州头部生物医药企业盘点
之前跟大家盘点过苏州的生物医yao产业园,发现大家对苏州的生物医yao企业很感兴趣。
今天跟大家一起来看看苏州头部的生物医yao企业都有哪些吧:
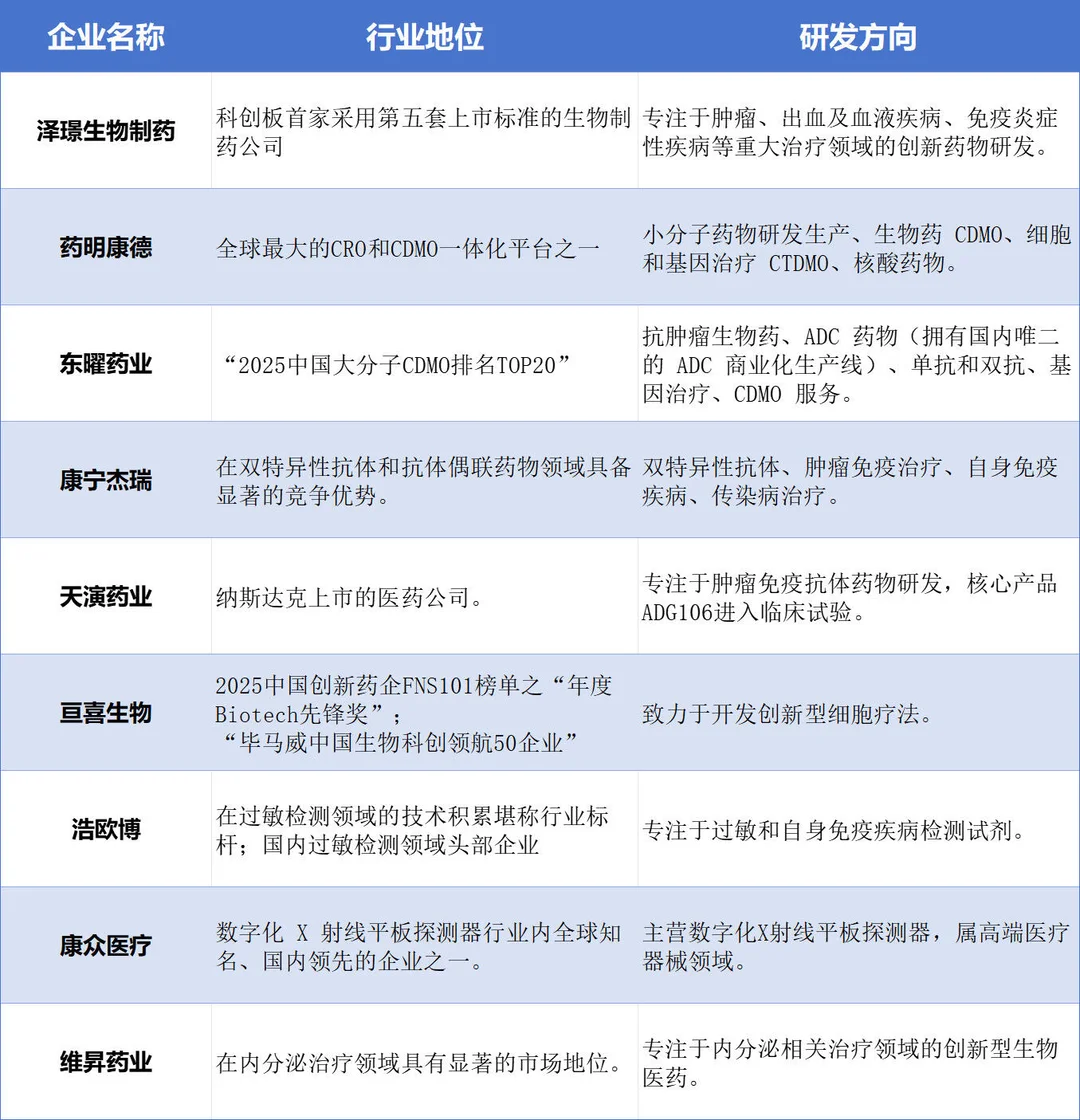
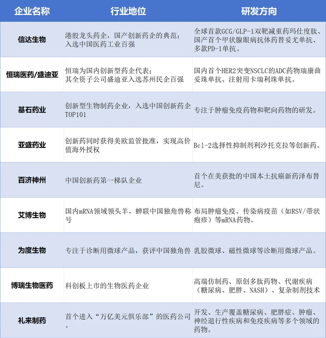
苏州头部生物医yao企业:
信达生物
恒瑞/盛迪亚
基石
亚盛
百济神州
艾博生物
为度生物
博瑞生物
礼来
泽璟生物
药明康德
东曜
康宁杰瑞
天演
亘喜生物
浩欧博
康众
维昇
注:排名不分先后,以企业创新实力、市场表现和研发投入等综合因素筛选。
关关苏州内个推,了解苏州更多职场信息!
@苏州内个推
#职场
#找工作啊找工作
#求职
#工作
#找工作
#职场日常
#苏州
#求职招聘
#求职季
#苏州找工作
打赏
更多
>
同类资讯
• 聚焦“高质效” 2025年上半年经营
0
条
相关评论
推荐图文
推荐资讯
点击排行
0
1
河北成考过了这个线基本就可以录取
0
2
保定市各高中录取分数线汇总表(2025最新)
0
3
石家庄高中梯度
0
4
河南省普通高校招生录取分数线(25-19年)
0
5
泰山学院成考录取分数线
0
6
海大马理论录取分数线大概是多少?
0
7
各省分数线和录取难度
0
8
你猜今年ESAT私校/海外录取分数线是多少?
0
9
2025西城中招录取分数线
网站首页
|
关于我们
|
联系方式
|
使用协议
|
版权隐私
|
网站地图
|
排名推广
|
广告服务
|
积分换礼
|
网站留言
|
RSS订阅
|
违规举报
|
皖ICP备20008326号-18
(c)2008-2022 免费发布网 All Rights Reserved