




各位产品同僚好!近期《长安的荔枝》热播带火荔枝话题,但真实市场数据比剧情更精彩!刚读完这份《2025荔枝市场多维度分析报告》,发现三个关键信号值得所有从业者了解?
? 市场爆发式增长,但暗藏结构变化
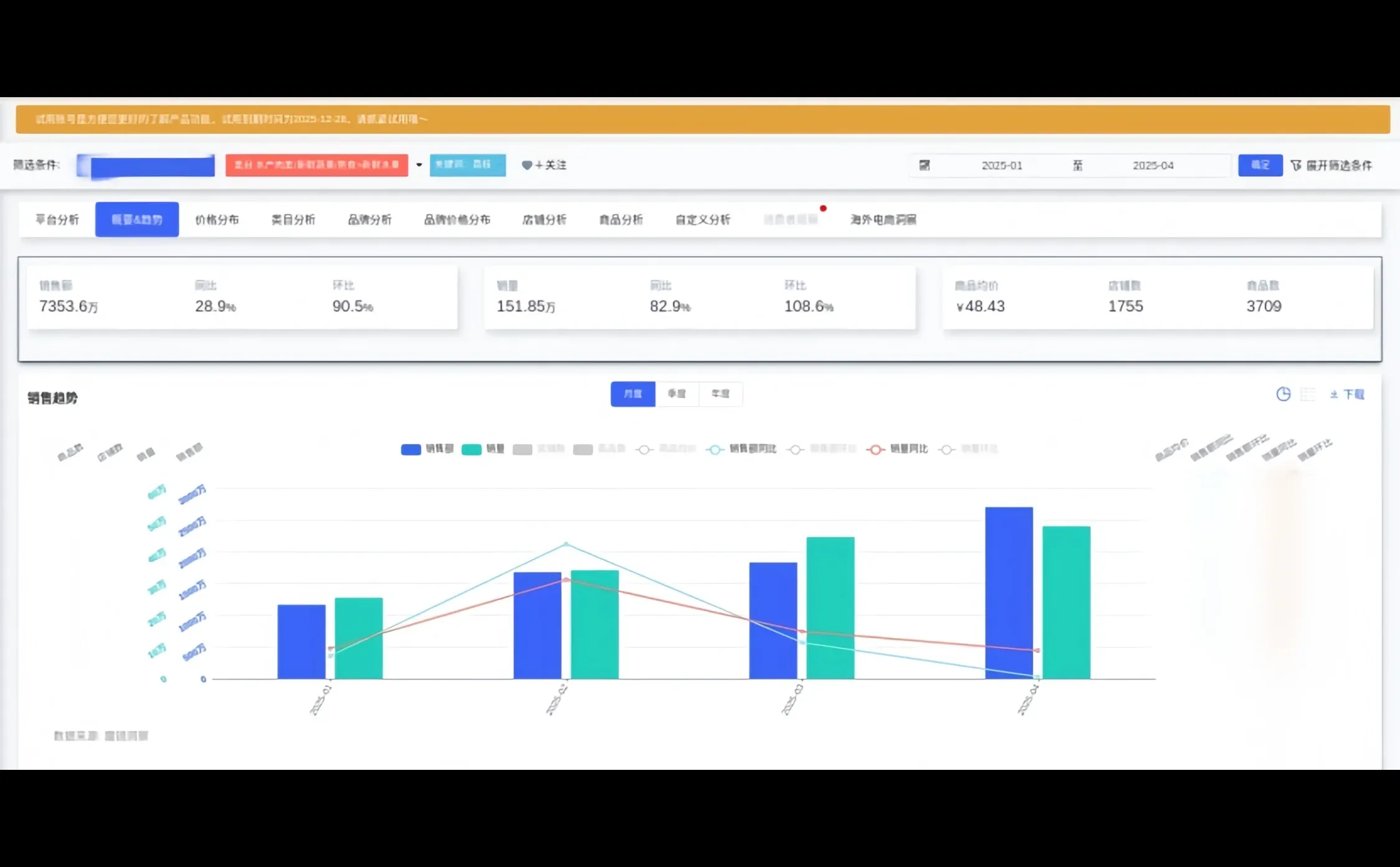
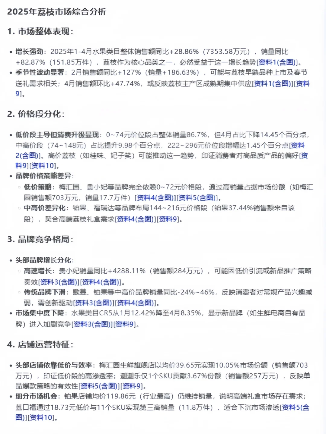
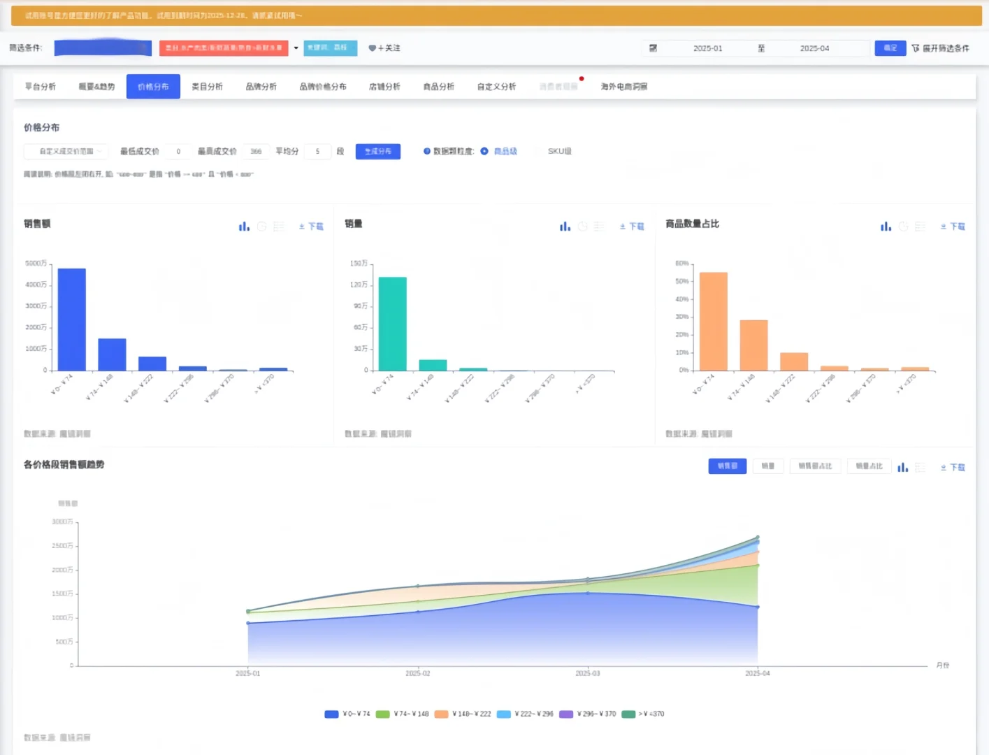
数据显示,2025年荔枝品类销售额同比激增42%,销量涨幅达38%。但更值得关心的是价格带分化:10元以下低价段仍占65%市场份额,但50元+高端市场增速达87%!这印证了消费分级趋势——既要\"日啖三百颗\"的平价刚需,也要\"妃子笑\"级品质升级。
? 品牌格局洗牌,新玩家突围有道
头部品牌呈现\"K型分化\":传统品牌在20-30元主力段增长乏力,而新兴品牌通过\"低价+供应链\"策略,在10元以下市场占领23%份额。特别值得借鉴的是某区域品牌案例:通过冷链技术创新将损耗率从15%降至8%,实现供应链优势反哺价格战。
? 电商渠道重构产业链
直播电商贡献了31%的销售额增量,但更颠覆的是供应链变革:产地直发模式使物流费用下降18%,预售制让库存周转率提升40%。这提醒我们,未来荔枝产品的竞争将不仅是品种之争,更是全链路效率的比拼。
⚠ 挑战预警:
1. 品质升级需求与供应链稳定性矛盾凸显
2. 市场集中度下降,CR5从45%跌至32%
3. 极端天气导致产地价格波动风险
期待与各位探究荔枝市场的未来走向!
#长安的荔枝 #行业分析 #消费者市场洞察 #行业报告 #市场发展趋势 #数据可视化 #研究报告
? 市场爆发式增长,但暗藏结构变化
数据显示,2025年荔枝品类销售额同比激增42%,销量涨幅达38%。但更值得关心的是价格带分化:10元以下低价段仍占65%市场份额,但50元+高端市场增速达87%!这印证了消费分级趋势——既要\"日啖三百颗\"的平价刚需,也要\"妃子笑\"级品质升级。
? 品牌格局洗牌,新玩家突围有道
头部品牌呈现\"K型分化\":传统品牌在20-30元主力段增长乏力,而新兴品牌通过\"低价+供应链\"策略,在10元以下市场占领23%份额。特别值得借鉴的是某区域品牌案例:通过冷链技术创新将损耗率从15%降至8%,实现供应链优势反哺价格战。
? 电商渠道重构产业链
直播电商贡献了31%的销售额增量,但更颠覆的是供应链变革:产地直发模式使物流费用下降18%,预售制让库存周转率提升40%。这提醒我们,未来荔枝产品的竞争将不仅是品种之争,更是全链路效率的比拼。
⚠ 挑战预警:
1. 品质升级需求与供应链稳定性矛盾凸显
2. 市场集中度下降,CR5从45%跌至32%
3. 极端天气导致产地价格波动风险
期待与各位探究荔枝市场的未来走向!
#长安的荔枝 #行业分析 #消费者市场洞察 #行业报告 #市场发展趋势 #数据可视化 #研究报告


