



好简历,就在简历本?
?今天和大家分享的HR眼中的满分简历是:健身顾问
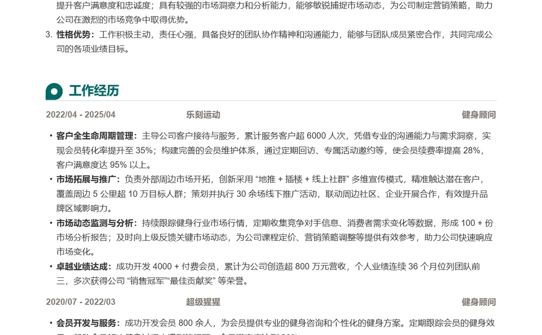
1️⃣自我评价
- 自我评价Part是必填项!是简历全文亮点的提炼总结,帮助HR快速get到你的匹配度
- 自我评价不要千篇一律的写“吃苦耐劳,积极上进”,企业只在乎能带来的价值和贴合岗位的优势
- 自我评价一般分三个板块写:工作经验、工作能力、个性优势
2️⃣教育背景
- 教育背景建议一般放在自我评价下方或者简历最下方(尤其是学历一般和社招岗),学历突出可放前
- 若有奖项和荣誉激励,一定要主动展现,体现学习能力强
3️⃣工作经历
- 工作经历尽量用“短标题”开头,并加粗,突出工作重心,方便HR理解
- 职责和业绩描述,需遵循简洁原则,只需要把产品/项目/工作亮点体现,杜绝事无巨细的写
- 工作内容要结构化撰写:角色/动作(如统筹/负责)+行动(具体做了XX)+结果(带来XX结果)
4️⃣项目经历
- 实习经历和项目经历内容太多的同学,描述要精简,只选高光时刻的项目呈现,若久远/跟岗位无关的经历不需要赘述
- 项目经历/学校课题,要把项目背景&项目角色&项目内容&项目成果展现出来
- 项目简介要体现项目的难点,项目价值,项目量级(如
XX集团公司项目,如XXX难度项目)
?更多简历模版或简历优化,请关注本本,我们会定期分享满分?简历供大家学习!祝大家offer多多,早日找到满意好工作!#求职 #简历 #简历模板 #高分简历怎么写 #求职辅导 #健身顾问 #运动#简历制作网站 #简历工具 #简历软件
?今天和大家分享的HR眼中的满分简历是:健身顾问
1️⃣自我评价
- 自我评价Part是必填项!是简历全文亮点的提炼总结,帮助HR快速get到你的匹配度
- 自我评价不要千篇一律的写“吃苦耐劳,积极上进”,企业只在乎能带来的价值和贴合岗位的优势
- 自我评价一般分三个板块写:工作经验、工作能力、个性优势
2️⃣教育背景
- 教育背景建议一般放在自我评价下方或者简历最下方(尤其是学历一般和社招岗),学历突出可放前
- 若有奖项和荣誉激励,一定要主动展现,体现学习能力强
3️⃣工作经历
- 工作经历尽量用“短标题”开头,并加粗,突出工作重心,方便HR理解
- 职责和业绩描述,需遵循简洁原则,只需要把产品/项目/工作亮点体现,杜绝事无巨细的写
- 工作内容要结构化撰写:角色/动作(如统筹/负责)+行动(具体做了XX)+结果(带来XX结果)
4️⃣项目经历
- 实习经历和项目经历内容太多的同学,描述要精简,只选高光时刻的项目呈现,若久远/跟岗位无关的经历不需要赘述
- 项目经历/学校课题,要把项目背景&项目角色&项目内容&项目成果展现出来
- 项目简介要体现项目的难点,项目价值,项目量级(如
XX集团公司项目,如XXX难度项目)
?更多简历模版或简历优化,请关注本本,我们会定期分享满分?简历供大家学习!祝大家offer多多,早日找到满意好工作!#求职 #简历 #简历模板 #高分简历怎么写 #求职辅导 #健身顾问 #运动#简历制作网站 #简历工具 #简历软件


