




分析竞对是一个运营或者说是一个店铺最基础的优化方式
现在这年头哪里还有什么手搓爆款店铺?别开玩笑了
废话不多说,直接上干货:
找竞对洞察,竞品洞察,列出全部分走你店铺流量,转化的门店和竞品
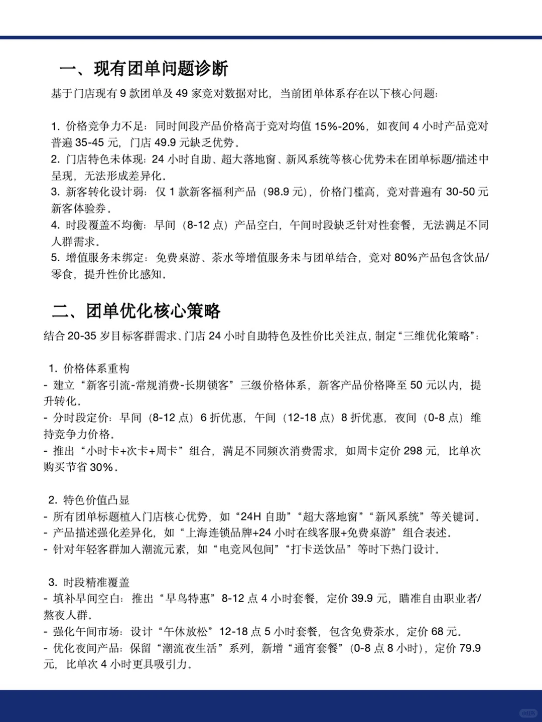
诊断现在的问题,具体从涉猎人群画像(年龄,职业),痛点,价格体系,时段,噱头等内容入手
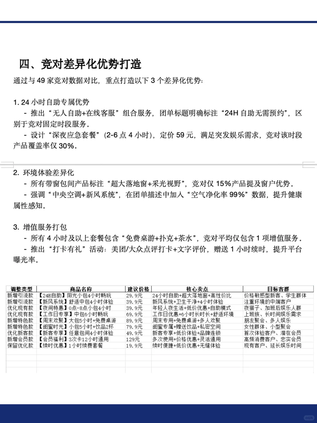
检查与竞对,竞品差异化的点,例如赠品,环境,福利等
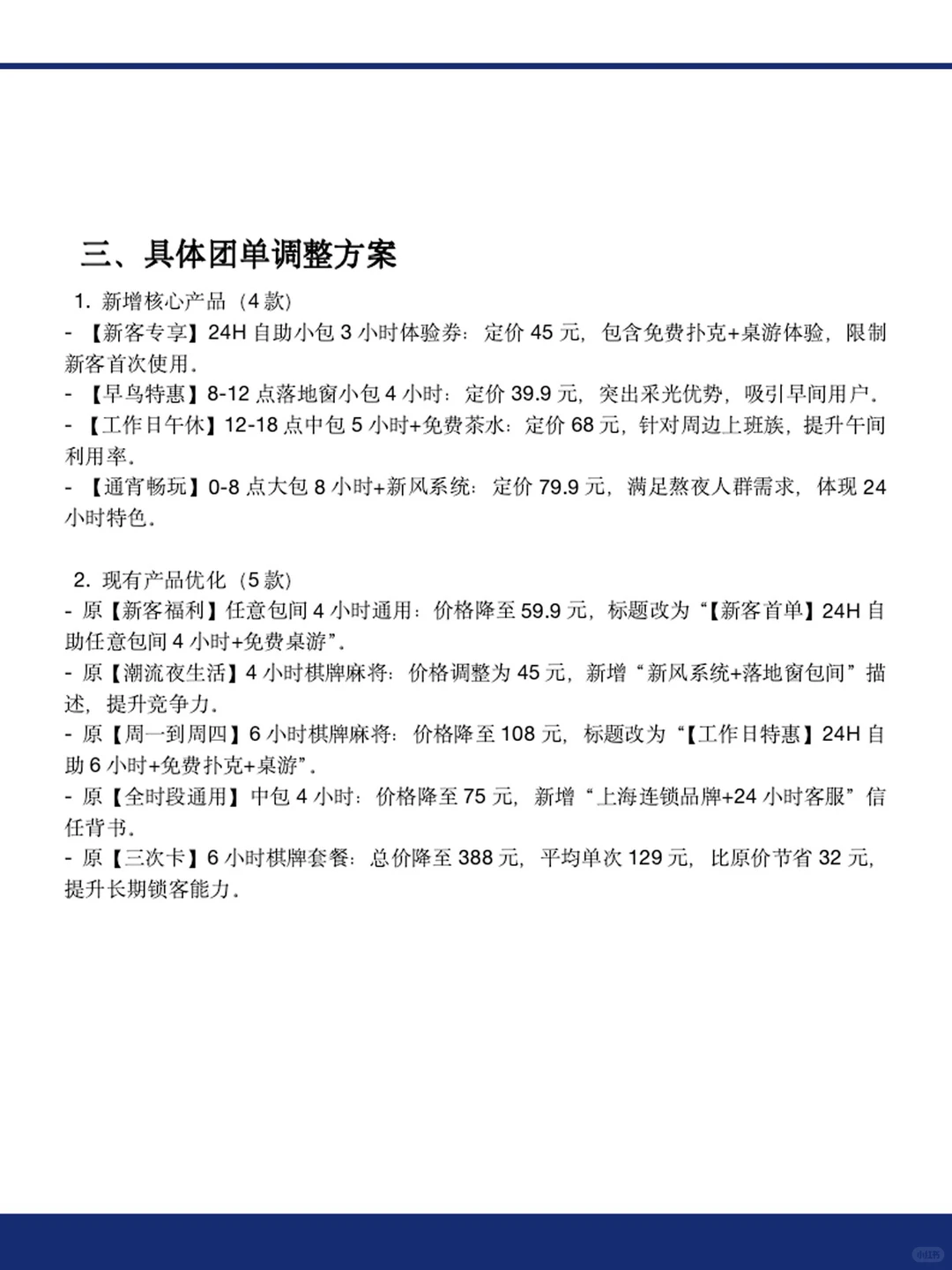
上线匹配热门关键词+人群画像+使用时间+套餐内容的团单,注意,高转化流失的团单一定把价格做低,高流量流失一定上线做流量覆盖
检查上线之后动销量,赛马机制做淘汰,前提是你针对高转化流失团单人为做货架置顶,引流款没必要做置顶,本身权重高,排名靠前
配合线下消费者引导立牌+门店优惠码,持续滚动线上热度
那位说,我做不了这么低的价格,太亏了
既要又立!但也能破:
新客立减做到这么低的价格
限时秒杀做到这么低的价格
拼团做到这么低的价格
圈圈+直播新客做到这么低的价格
你要记住,那些能抢走你流量的,往往是你在线下看不到的商家
他们位置偏僻,成本低,但新客+拼团+秒杀+特殊渠道售卖就可以破局!
#美团运营 #美团 #点评 #店铺引流 #点评运营 #店铺运营 #美团代运营 #点评代运营 #大众点评代运营 #美团大众点评运营 #门店权重 #美团店铺#
现在这年头哪里还有什么手搓爆款店铺?别开玩笑了
废话不多说,直接上干货:
找竞对洞察,竞品洞察,列出全部分走你店铺流量,转化的门店和竞品
诊断现在的问题,具体从涉猎人群画像(年龄,职业),痛点,价格体系,时段,噱头等内容入手
检查与竞对,竞品差异化的点,例如赠品,环境,福利等
上线匹配热门关键词+人群画像+使用时间+套餐内容的团单,注意,高转化流失的团单一定把价格做低,高流量流失一定上线做流量覆盖
检查上线之后动销量,赛马机制做淘汰,前提是你针对高转化流失团单人为做货架置顶,引流款没必要做置顶,本身权重高,排名靠前
配合线下消费者引导立牌+门店优惠码,持续滚动线上热度
那位说,我做不了这么低的价格,太亏了
既要又立!但也能破:
新客立减做到这么低的价格
限时秒杀做到这么低的价格
拼团做到这么低的价格
圈圈+直播新客做到这么低的价格
你要记住,那些能抢走你流量的,往往是你在线下看不到的商家
他们位置偏僻,成本低,但新客+拼团+秒杀+特殊渠道售卖就可以破局!
#美团运营 #美团 #点评 #店铺引流 #点评运营 #店铺运营 #美团代运营 #点评代运营 #大众点评代运营 #美团大众点评运营 #门店权重 #美团店铺#


