手机版
二维码
购物车
(
0
)
供应
求购
公司
团购
展会
资讯
招商
品牌
人才
知道
专题
图库
视频
下载
商圈
推广
热搜:
采购方式
甲带
滤芯
气动隔膜泵
减速机
带式称重给煤机
履带
减速机型号
链式给煤机
无级变速机
首页
供应
求购
公司
团购
展会
资讯
招商
品牌
人才
知道
专题
图库
视频
下载
商圈
首页
>
资讯
>
社会热点
战略咨询框架|常见市场格局
日期:2025-12-12 10:37:09 来源:网络整理 作者:本站编辑
评论:0
战略咨询框架|常见市场格局
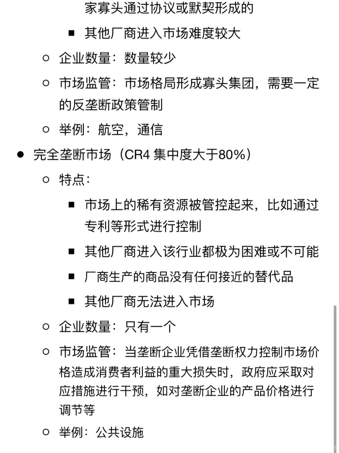
Case里面对市场结构的考察判断,一般会出现在mkt entry类型,当市场集中度高,有垄断者出现时,不利于进入,比如重要的渠道资源已经被老牌玩家把控;当市场集中度较低,比如近几年开始有新进入的玩家,说明市场上存在一定的机会空间,适合进入
具体的市场结构及特征分析如图
-
#管理咨询
#战略咨询
#mbb
#校招
#留学生校招
#战略框架
#战略思维
#分析框架
打赏
更多
>
同类资讯
• 从NeurIPS 2025统计看未来ai 趋势转折
0
条
相关评论
推荐图文
推荐资讯
点击排行
0
1
河北成考过了这个线基本就可以录取
0
2
保定市各高中录取分数线汇总表(2025最新)
0
3
石家庄高中梯度
0
4
河南省普通高校招生录取分数线(25-19年)
0
5
泰山学院成考录取分数线
0
6
海大马理论录取分数线大概是多少?
0
7
各省分数线和录取难度
0
8
你猜今年ESAT私校/海外录取分数线是多少?
0
9
2025西城中招录取分数线
网站首页
|
关于我们
|
联系方式
|
使用协议
|
版权隐私
|
网站地图
|
排名推广
|
广告服务
|
积分换礼
|
网站留言
|
RSS订阅
|
违规举报
|
皖ICP备20008326号-18
(c)2008-2022 免费发布网 All Rights Reserved