

?发布单位:亿欧智库
⏰发布时间:2025年3月
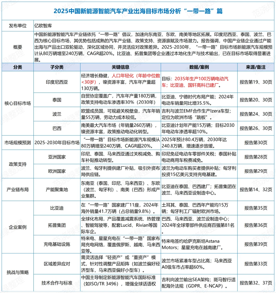
?概要:中国新能源智能汽车产业链依托“一带一路”倡议,加速向东南亚、东欧、南美等地区拓展。印度尼西亚、泰国、波兰、巴西为核心目标市场,其优势包括成熟的汽车产业链、政策支持、资源禀赋及市场潜力。报告强调,中国产业链企业通过产能出海与产品出口双轮驱动,深化区域协同,并灵活应对政策差异。2025-2030年,“一带一路”目标市场新能源汽车规模预计从80万辆增至240万辆,CAGR超20%。比亚迪、拓普集团等企业通过本地化生产与技术输出,已在目标市场取得显著进展。
观点:中国汽车产业链出海,正在侵蚀传统优势车企的市场份额和技术标准话语权。新能源智能汽车必将在中国重塑国际产业格局的历史中留下浓墨重彩的篇章。
原文共45页,个人整理,仅供参考。#商业 #行业报告 #新能源汽车 #汽车 #一带一路 #出海 #智能汽车#行业研究 #助力企业出海发展 #品牌出海 @汽车薯
⏰发布时间:2025年3月
?概要:中国新能源智能汽车产业链依托“一带一路”倡议,加速向东南亚、东欧、南美等地区拓展。印度尼西亚、泰国、波兰、巴西为核心目标市场,其优势包括成熟的汽车产业链、政策支持、资源禀赋及市场潜力。报告强调,中国产业链企业通过产能出海与产品出口双轮驱动,深化区域协同,并灵活应对政策差异。2025-2030年,“一带一路”目标市场新能源汽车规模预计从80万辆增至240万辆,CAGR超20%。比亚迪、拓普集团等企业通过本地化生产与技术输出,已在目标市场取得显著进展。
观点:中国汽车产业链出海,正在侵蚀传统优势车企的市场份额和技术标准话语权。新能源智能汽车必将在中国重塑国际产业格局的历史中留下浓墨重彩的篇章。
原文共45页,个人整理,仅供参考。#商业 #行业报告 #新能源汽车 #汽车 #一带一路 #出海 #智能汽车#行业研究 #助力企业出海发展 #品牌出海 @汽车薯


