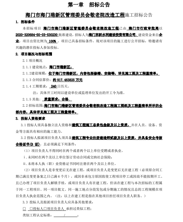
管理委员会敬老院改造工程招标文件91p
1 建设地点:海门市港新区;
2建设规模:位于海门市港新区,内容包括修缮、安装等,详见施工图及工程量清单。
3 合同估算价:约 917.463825 万元
4 工期要求: 240 日历天。 注:具体开工时间以建设单位或监理单位发出的开工令为准。
5 其他: 质量要求:合格。
6招标范围:海门市海门港新区管理委员会敬老院改造工程施工图纸及工程量清单所示的全部内容,具体详见施工图及工程量清单。

承包人主要施工管理人员表.png

法定代表人身份证明书.png

工程质量保修书.png

.png

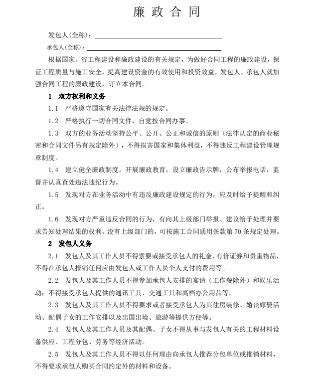
廉 政 合 同.png

评标办法前附表.png

评标基准价的计算.png

评标入围方法.png

投标函.png

投标人须知.png

投标人须知前附表.png

招标公告.png
温馨提示:
本方案目录中的内容在word内均有详细阐述,如需查阅,请购买后下载。
费用:9.9元
扫描加微信。

客服电话:章先生 15870716709




