手机版
二维码
购物车
(
0
)
供应
求购
公司
团购
展会
资讯
招商
品牌
人才
知道
专题
图库
视频
下载
商圈
推广
热搜:
采购方式
甲带
滤芯
气动隔膜泵
减速机
带式称重给煤机
履带
减速机型号
链式给煤机
无级变速机
首页
供应
求购
公司
团购
展会
资讯
招商
品牌
人才
知道
专题
图库
视频
下载
商圈
首页
>
资讯
>
展会资讯
工作总结及下步计划
日期:2025-12-12 05:26:42 来源:网络整理 作者:本站编辑
评论:0
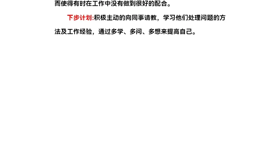
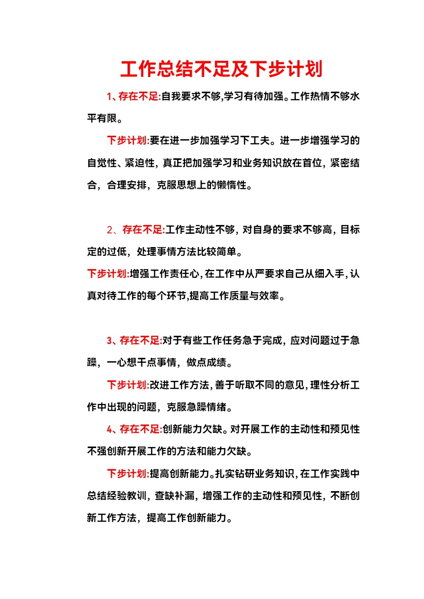
工作总结及下步计划
#工作总结
#工作总结不足及下步计划
#工作不足
#工作不足之处
打赏
更多
>
同类资讯
• 中国工程科技2040发展战略报告PDF
0
条
相关评论
推荐图文
推荐资讯
点击排行
0
1
进博会攻略
0
2
深圳站·全球市场交易技术科技峰会来袭
0
3
今天进博会战利品丰富
0
4
进博会美妆展区有啥好玩的?
0
5
CIIE ✅ 中国国际进口博览会
0
6
宁波兼职
0
7
打卡上海国家博览会!实在是太有意思啦!
0
8
一定要去看的展,太震撼了!
0
9
碎碎念-这怎么是进博会的证件呀!!
网站首页
|
关于我们
|
联系方式
|
使用协议
|
版权隐私
|
网站地图
|
排名推广
|
广告服务
|
积分换礼
|
网站留言
|
RSS订阅
|
违规举报
|
皖ICP备20008326号-18
(c)2008-2022 免费发布网 All Rights Reserved