









?本文为”2020冬季挑战赛“参赛作品,未经授权禁止转载。
?作者:枫城
?工具:FineBI
-
?作品背景/需求:
小风是一名刚入职的BI工程师,在试用期结束期间,导师拿着一份电商数据给到小风,要求其给出合理分析结果
分析目的:小风通过分析电商平台两年内的销售情况和发展情况,找出平台发展对应结论,并给出相应改善建议。
?分析思路
?场的维度我们分析平台销售的健康情况和销售分布情况。可以得到平台销售的分布特点和增长趋势。
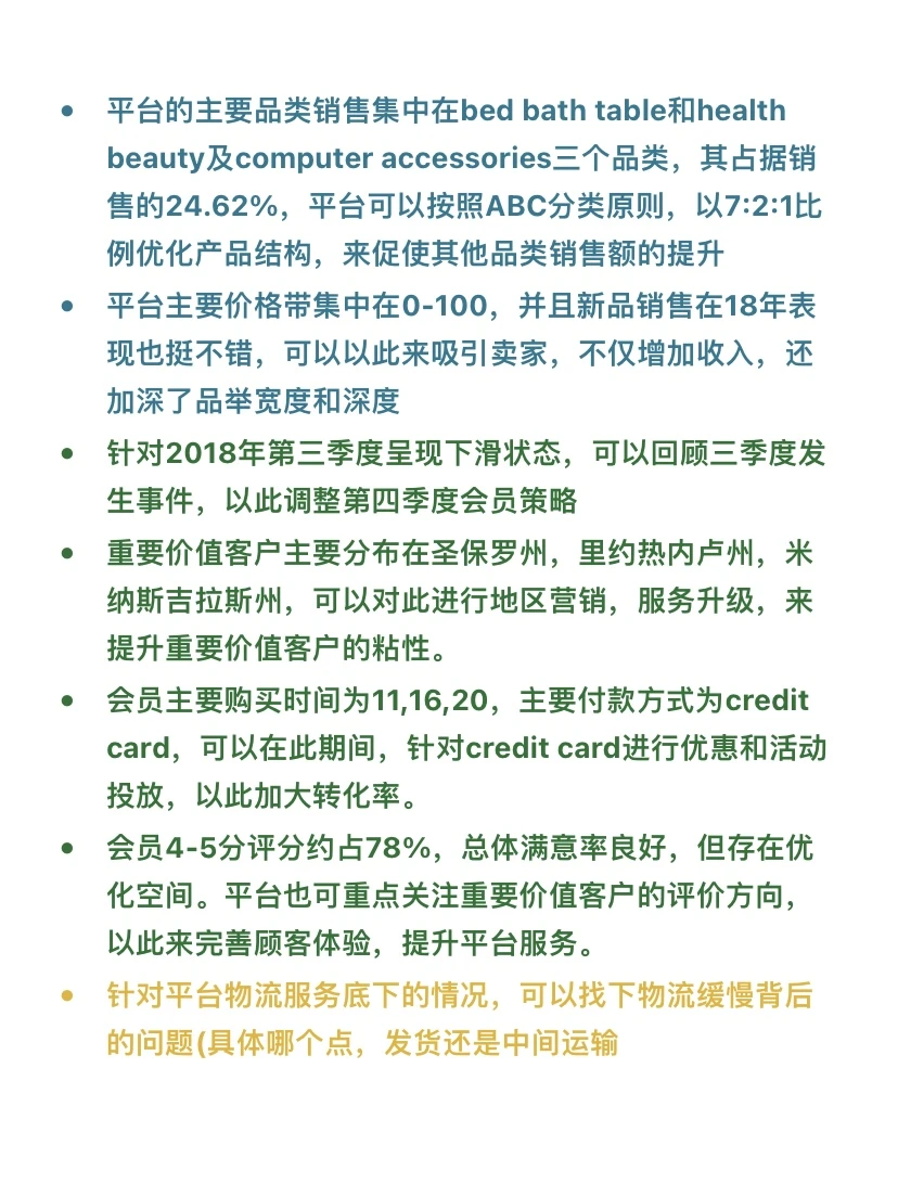
?通过货品分析,了解到该平台,品类销售情况和产品的价格带在哪个位置,以此可以进行ABC分类的优化和了解平台产品定位,同时我们通过评分还了解到产品体验还有待优化,并尝试定位产品低评的原因
?会员分析,我们了解到会员的增长趋势和会员的分布情况,发现会员也大量分布在巴西沿海,同时我们还通过AARRR模型和RFM模型了解到会员转化率情况及消费属性,并确定了重要价值客户的占比和地理分布位置,客户分层,有利于精准营销。
?其他分析-物流分析,最终分析了该平台的物流情况,发现物流不准时占比偏高,物流时间也偏长,但同时物流费用占比订单费用偏高,人们的消费和收到的服务不成正比,同时通过低评的不准时占比和物流时间验证该猜测,确定低评现象和物流服务有关。
?可视化报告
1️⃣ 整体框架
2️⃣分析思路和对应结论
? 场分析
?结论
?货分析
?结论
?人分析
?结论
?其他分析
?结论
?对应建议
-
@知识薯 @薯队长
#数据分析有窍门 #数据分析 #数据分析我在行 #数据可视化 #电商 #运营 #大数据 #电商运营 #双十一 #电商运营干货 #运营干货
?作者:枫城
?工具:FineBI
-
?作品背景/需求:
小风是一名刚入职的BI工程师,在试用期结束期间,导师拿着一份电商数据给到小风,要求其给出合理分析结果
分析目的:小风通过分析电商平台两年内的销售情况和发展情况,找出平台发展对应结论,并给出相应改善建议。
?分析思路
?场的维度我们分析平台销售的健康情况和销售分布情况。可以得到平台销售的分布特点和增长趋势。
?通过货品分析,了解到该平台,品类销售情况和产品的价格带在哪个位置,以此可以进行ABC分类的优化和了解平台产品定位,同时我们通过评分还了解到产品体验还有待优化,并尝试定位产品低评的原因
?会员分析,我们了解到会员的增长趋势和会员的分布情况,发现会员也大量分布在巴西沿海,同时我们还通过AARRR模型和RFM模型了解到会员转化率情况及消费属性,并确定了重要价值客户的占比和地理分布位置,客户分层,有利于精准营销。
?其他分析-物流分析,最终分析了该平台的物流情况,发现物流不准时占比偏高,物流时间也偏长,但同时物流费用占比订单费用偏高,人们的消费和收到的服务不成正比,同时通过低评的不准时占比和物流时间验证该猜测,确定低评现象和物流服务有关。
?可视化报告
1️⃣ 整体框架
2️⃣分析思路和对应结论
? 场分析
?结论
?货分析
?结论
?人分析
?结论
?其他分析
?结论
?对应建议
-
@知识薯 @薯队长
#数据分析有窍门 #数据分析 #数据分析我在行 #数据可视化 #电商 #运营 #大数据 #电商运营 #双十一 #电商运营干货 #运营干货


