









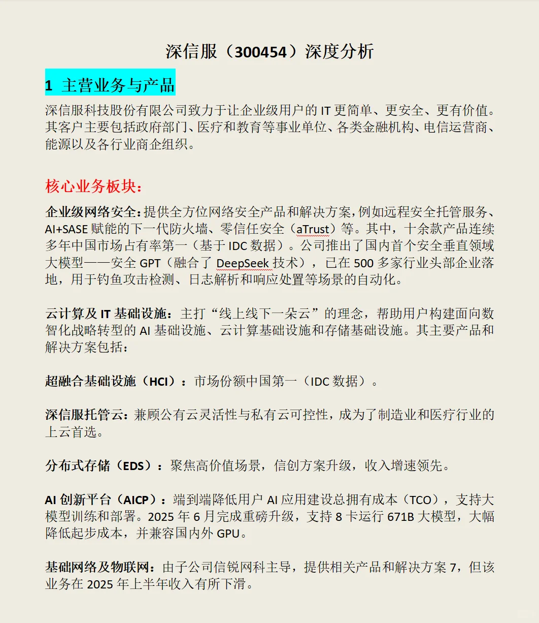
深信服科技股份有限公司致力于让企业级用户的IT更简单、更安全、更有价值。其客户主要包括政府部门、医疗和教育等事业单位、各类金融机构、电信运营商、能源以及各行业商企组织。
#深信服
核心业务板块:
企业级网络安全:提供全方位网络安全产品和解决方案,例如远程安全托管服务、AI+SASE赋能的下一代防火墙、零信任安全(aTrust)等。其中,十余款产品连续多年中国市场占有率第一(基于IDC数据)。公司推出了国内首个安全垂直领域大模型——安全GPT(融合了DeepSeek技术),已在500多家行业头部企业落地,用于钓鱼攻击检测、日志解析和响应处置等场景的自动化。
#企业级网络安全
云计算及IT基础设施:主打“线上线下一朵云”的理念,帮助用户构建面向数智化战略转型的AI基础设施、云计算基础设施和存储基础设施。其主要产品和解决方案包括:
#云计算
超融合基础设施(HCI):市场份额中国第一(IDC数据)。
#基础设施
深信服托管云:兼顾公有云灵活性与私有云可控性,成为了制造业和医疗行业的上云首选。
#托管云
分布式存储(EDS):聚焦高价值场景,信创方案升级,收入增速领先。
#分布式存储
AI创新平台(AICP):端到端降低用户AI应用建设总拥有成本(TCO),支持大模型训练和部署。2025年6月完成重磅升级,支持8卡运行671B大模型,大幅降低起步成本,并兼容国内外GPU。
#创新平台
基础网络及物联网:由子公司信锐网科主导,提供相关产品和解决方案7,但该业务在2025年上半年收入有所下滑。
#物联网
技术创新:
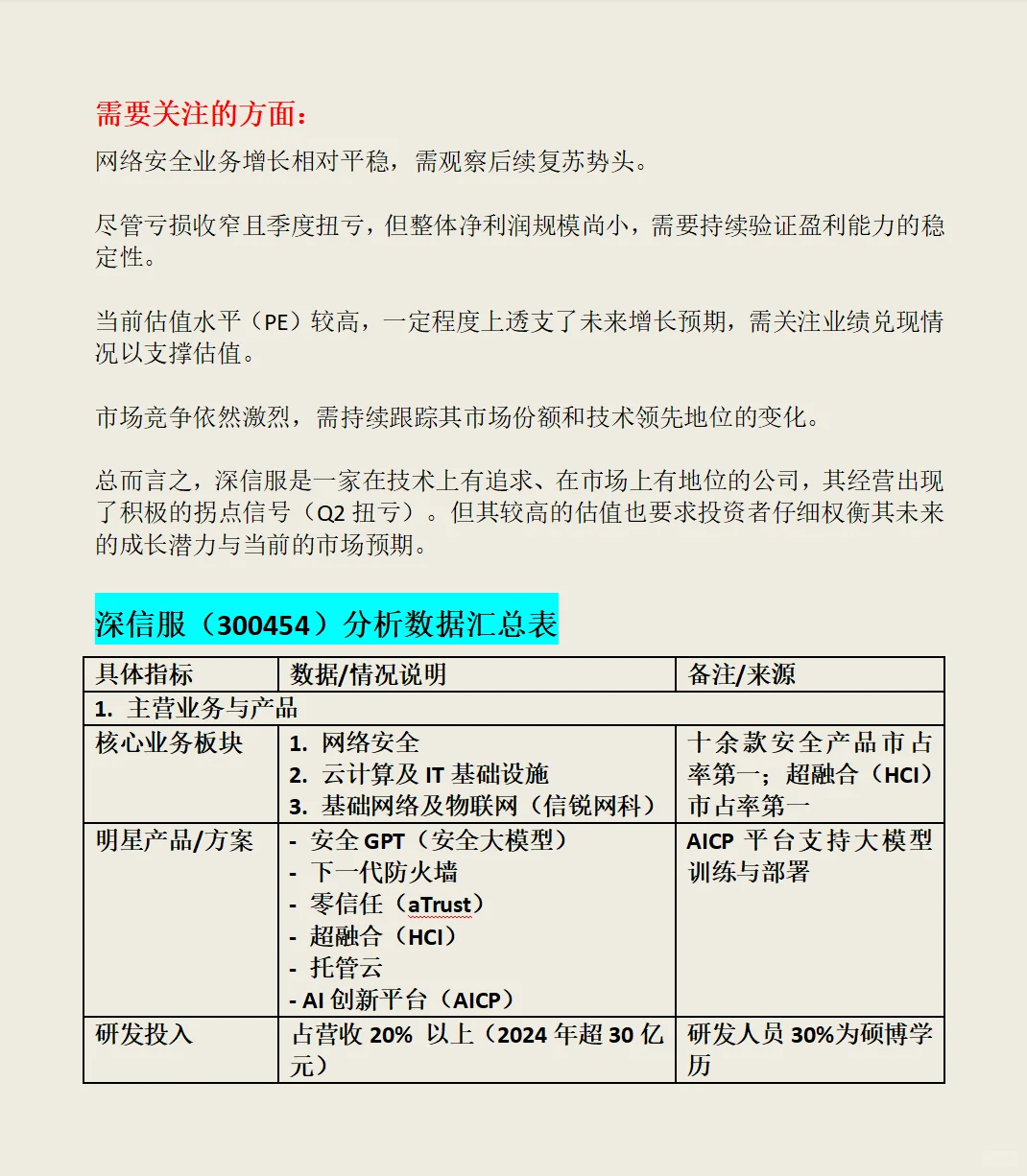
深信服坚持“AI First战略”,将人工智能全面融入安全与云产品全链条。公司研发投入常年保持在营收的20%以上(2024年研发投入超30亿元),研发人员中30%为硕博学历,专利转化率达65%。#AI
#深信服
核心业务板块:
企业级网络安全:提供全方位网络安全产品和解决方案,例如远程安全托管服务、AI+SASE赋能的下一代防火墙、零信任安全(aTrust)等。其中,十余款产品连续多年中国市场占有率第一(基于IDC数据)。公司推出了国内首个安全垂直领域大模型——安全GPT(融合了DeepSeek技术),已在500多家行业头部企业落地,用于钓鱼攻击检测、日志解析和响应处置等场景的自动化。
#企业级网络安全
云计算及IT基础设施:主打“线上线下一朵云”的理念,帮助用户构建面向数智化战略转型的AI基础设施、云计算基础设施和存储基础设施。其主要产品和解决方案包括:
#云计算
超融合基础设施(HCI):市场份额中国第一(IDC数据)。
#基础设施
深信服托管云:兼顾公有云灵活性与私有云可控性,成为了制造业和医疗行业的上云首选。
#托管云
分布式存储(EDS):聚焦高价值场景,信创方案升级,收入增速领先。
#分布式存储
AI创新平台(AICP):端到端降低用户AI应用建设总拥有成本(TCO),支持大模型训练和部署。2025年6月完成重磅升级,支持8卡运行671B大模型,大幅降低起步成本,并兼容国内外GPU。
#创新平台
基础网络及物联网:由子公司信锐网科主导,提供相关产品和解决方案7,但该业务在2025年上半年收入有所下滑。
#物联网
技术创新:
深信服坚持“AI First战略”,将人工智能全面融入安全与云产品全链条。公司研发投入常年保持在营收的20%以上(2024年研发投入超30亿元),研发人员中30%为硕博学历,专利转化率达65%。#AI


