手机版
二维码
购物车
(
0
)
供应
求购
公司
团购
展会
资讯
招商
品牌
人才
知道
专题
图库
视频
下载
商圈
推广
热搜:
采购方式
甲带
滤芯
气动隔膜泵
减速机
带式称重给煤机
履带
减速机型号
链式给煤机
无级变速机
首页
供应
求购
公司
团购
展会
资讯
招商
品牌
人才
知道
专题
图库
视频
下载
商圈
首页
>
资讯
>
展会资讯
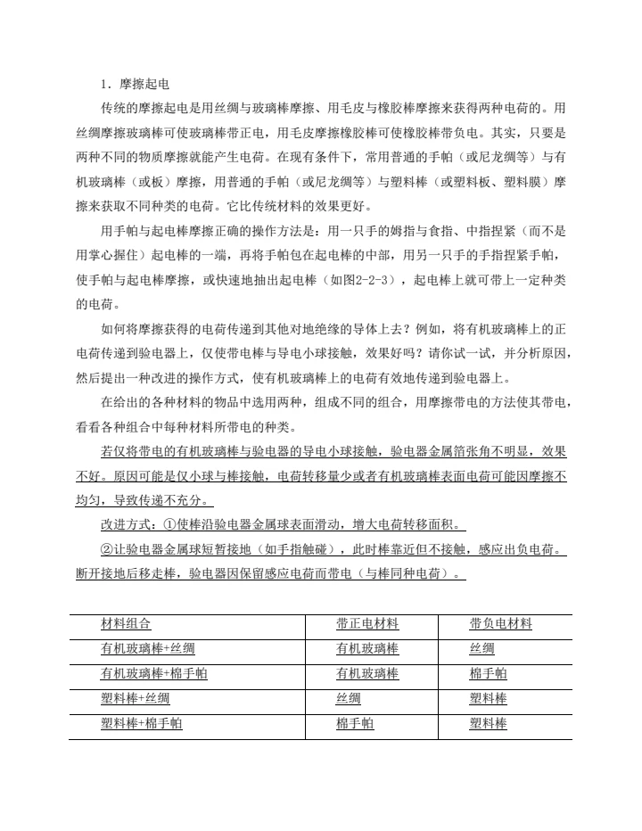
实验报告|静电仪器与静电演示实验-pdf
日期:2025-12-11 23:32:52 来源:网络整理 作者:本站编辑
评论:0
实验报告|静电仪器与静电演示实验-pdf
来自“中学物理实验研究”课程,总成绩90(最高分93)
持续更新,欢迎关注
如有问题,欢迎指出
#实验报告
#中学物理实验研究
#物理实验
#中学物理
#中学物理实验
#小红书可以发文件了
↓pdf下载
打赏
更多
>
同类资讯
• 官方网站:2026年秘鲁国际矿业及
0
条
相关评论
推荐图文
推荐资讯
点击排行
0
1
2025深圳高交会免费观展攻略!附活动时间表
0
2
来看真正的“人形机器人”如何改变世界!
0
3
长三角文创产业盛会即将举办
0
4
11.21-11.23厦门国际咖啡展(附品牌名单) ‼️
0
5
2025中国国际轨道交通和装备制造产业博览会
0
6
首个香氛全产业供应链精品展
0
7
下周重点事件前瞻(11.10-11.17)
0
8
?北京爬展 2026爬宠人的狂欢来
0
9
第十八届亚洲果蔬产业博览会搭建案例
网站首页
|
关于我们
|
联系方式
|
使用协议
|
版权隐私
|
网站地图
|
排名推广
|
广告服务
|
积分换礼
|
网站留言
|
RSS订阅
|
违规举报
|
皖ICP备20008326号-18
(c)2008-2022 免费发布网 All Rights Reserved