







别再猜评委喜欢什么了!
官方评分标准原件到手,逐字拆解!
原来高分报告都在偷偷对标这几个关键词…
你的作品离获奖,就差这一份对照!?
?? 划重点!官方标准里藏着的“潜台词” ??
✅ 【创新性30%】= 勇敢不一样!
▪️“研究视角新”→换坐标系看老问题
▪️“分析方法新”→哪怕只用Excel也能玩出新花样
▪️“结论见解新”→敢说别人没说的真实洞察
✅ 【科学性25%】= 逻辑经得起推敲
▫️“理论依据扎实”→别堆理论,要选得准、用得巧
▫️“数据可靠有效”→说明数据来源比数据本身更重要
▫️“分析过程严谨”→每一步都要能回答“所以呢?”
✅ 【完整性20%】= 闭环思维!
♦️从问题到解决方案,缺一环都扣分
♦️别忘了“可行性分析”,这是学生报告最常漏的黄金部分
✅ 【应用价值15%】= 别飘在云端!
⚠️“对企业/社会有参考意义”→具体到谁?怎么用?
⚠️附上一个“落地想象页”,评委眼前会一亮
✅ 【现场表现10%】= 会讲比会写更重要!
?记住:你是“讲述者”不是“朗读机器”
?PPT是背景,你才是主角
? 我们对比了三届获奖报告发现:
高分作品未必每项都顶尖,但一定没有明显短板!
(就像木桶理论,评委真的在看最短那块板…)
? 最大误区预警:
❌盲目追求复杂模型→ 清晰比复杂更重要
❌堆砌数据图表→ 每一个图表都必须有“存在理由”
❌忽略“局限性说明”→ 主动指出不足反而显专业
? 你的自查与行动:
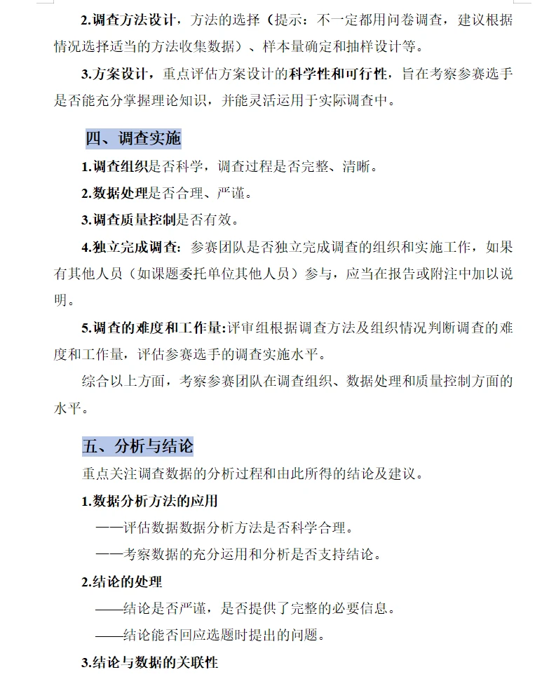
1. 保存官方标准图(右滑即得)
2. 拿出报告,逐项对照打分
3. 重点强化你的“最短项”
? 我们还能为你做什么?
如果对照后还是不清楚如何修改,别担心!
?我们可以免费为你的报告提供:
✔️专业对标评分
✔️具体修改建议与提升思路
✔️关键项诊断报告
(助力你针对性突破瓶颈)
另有定制报告框架梳理、1v1全程辅导、答辩模拟等服务,如有需要可私信详聊~
一起坦白局:
你对照完,发现报告最可能在哪项失分?
#竞赛 #大学生竞赛 #综测加分 #正大杯 #市场调研大赛 #大学生 #保研
官方评分标准原件到手,逐字拆解!
原来高分报告都在偷偷对标这几个关键词…
你的作品离获奖,就差这一份对照!?
?? 划重点!官方标准里藏着的“潜台词” ??
✅ 【创新性30%】= 勇敢不一样!
▪️“研究视角新”→换坐标系看老问题
▪️“分析方法新”→哪怕只用Excel也能玩出新花样
▪️“结论见解新”→敢说别人没说的真实洞察
✅ 【科学性25%】= 逻辑经得起推敲
▫️“理论依据扎实”→别堆理论,要选得准、用得巧
▫️“数据可靠有效”→说明数据来源比数据本身更重要
▫️“分析过程严谨”→每一步都要能回答“所以呢?”
✅ 【完整性20%】= 闭环思维!
♦️从问题到解决方案,缺一环都扣分
♦️别忘了“可行性分析”,这是学生报告最常漏的黄金部分
✅ 【应用价值15%】= 别飘在云端!
⚠️“对企业/社会有参考意义”→具体到谁?怎么用?
⚠️附上一个“落地想象页”,评委眼前会一亮
✅ 【现场表现10%】= 会讲比会写更重要!
?记住:你是“讲述者”不是“朗读机器”
?PPT是背景,你才是主角
? 我们对比了三届获奖报告发现:
高分作品未必每项都顶尖,但一定没有明显短板!
(就像木桶理论,评委真的在看最短那块板…)
? 最大误区预警:
❌盲目追求复杂模型→ 清晰比复杂更重要
❌堆砌数据图表→ 每一个图表都必须有“存在理由”
❌忽略“局限性说明”→ 主动指出不足反而显专业
? 你的自查与行动:
1. 保存官方标准图(右滑即得)
2. 拿出报告,逐项对照打分
3. 重点强化你的“最短项”
? 我们还能为你做什么?
如果对照后还是不清楚如何修改,别担心!
?我们可以免费为你的报告提供:
✔️专业对标评分
✔️具体修改建议与提升思路
✔️关键项诊断报告
(助力你针对性突破瓶颈)
另有定制报告框架梳理、1v1全程辅导、答辩模拟等服务,如有需要可私信详聊~
一起坦白局:
你对照完,发现报告最可能在哪项失分?
#竞赛 #大学生竞赛 #综测加分 #正大杯 #市场调研大赛 #大学生 #保研


