









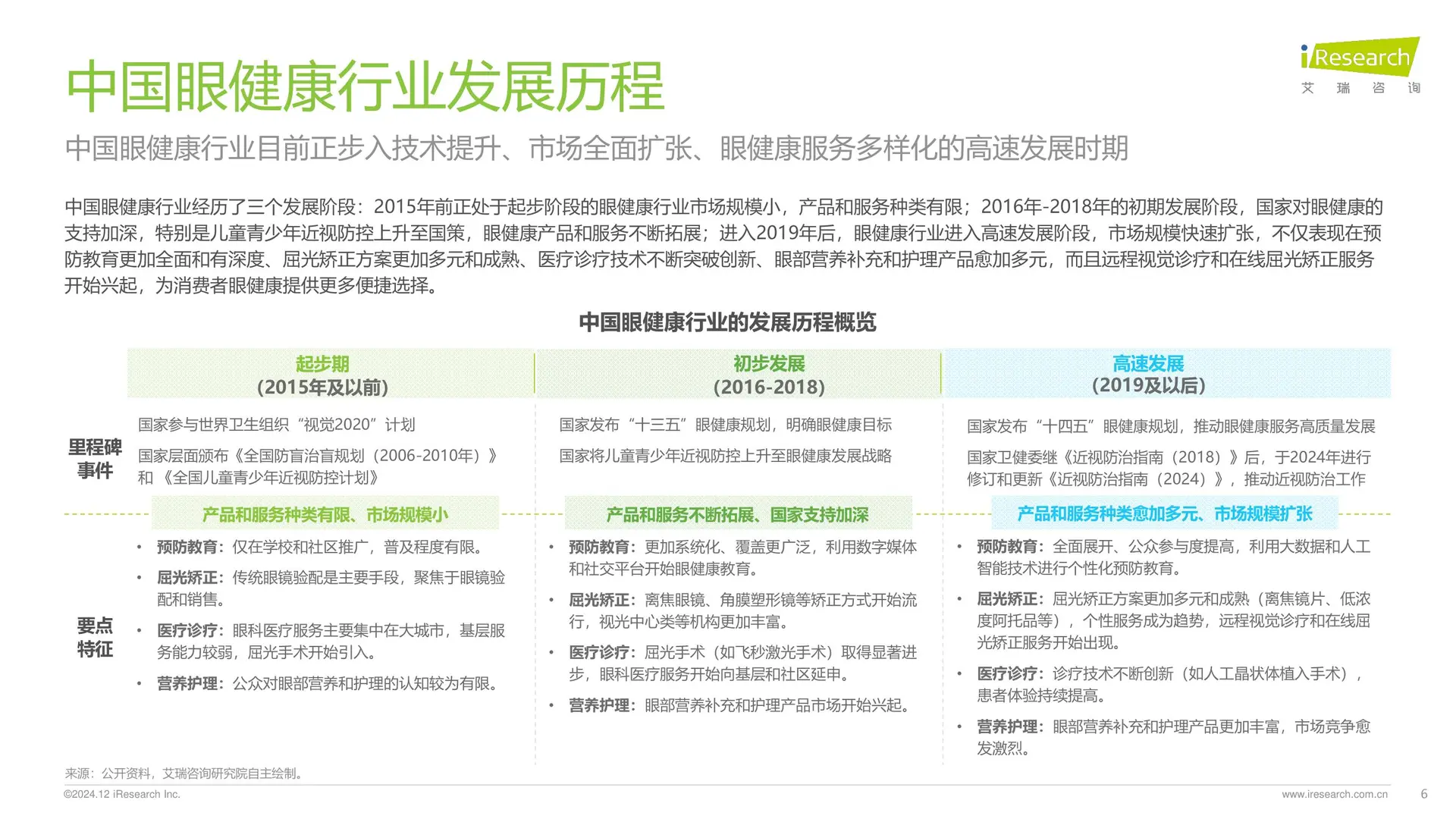
?行业现状
眼健康行业涵盖预防教育、屈光矫正、医疗诊疗和营养护理等多个领域,目前正处于高速发展阶段。政策支持、国人护眼意识觉醒、需求激增和数字技术赋能是主要驱动力。
?市场洞察
近视防控市场在稳定发展后可能回落,但干眼护理和成人渐进视觉健康管理市场潜力巨大。眼健康产品市场正向国产品牌崛起、场景化产品创新、市场规范化以及社区化服务等方向发展。
?⚕️服务升级
眼健康服务正朝着更高质量和效率的方向演进。未来将重点加强人才培养,推动数字化建设,提升服务的普惠性和可及性。例如,智能产品将不断下沉与普及,利用大数据和人工智能技术实现操作简易化、筛查智能化。
?未来趋势
未来,眼健康行业将以资源整合和技术进步为核心,实现国内外市场的扩容和可持续发展。具体措施包括加强综合医院眼科和眼科专科医院建设,优化医疗资源布局,提升眼科医疗服务能力,重点关注儿童和老年患者。同时,政策支持也将推动眼健康产业的集聚发展,例如温州市出台的政策支持眼健康产业的创新和市场开拓。
?建议
推动数字化转型:利用大数据和人工智能技术,提升眼健康服务的智能化水平,实现从监测、预防到干预的全链条服务闭环。
优化市场布局:推动眼科医疗资源向基层和偏远地区下沉,提升服务的普惠性和可及性。
眼健康行业涵盖预防教育、屈光矫正、医疗诊疗和营养护理等多个领域,目前正处于高速发展阶段。政策支持、国人护眼意识觉醒、需求激增和数字技术赋能是主要驱动力。
?市场洞察
近视防控市场在稳定发展后可能回落,但干眼护理和成人渐进视觉健康管理市场潜力巨大。眼健康产品市场正向国产品牌崛起、场景化产品创新、市场规范化以及社区化服务等方向发展。
?⚕️服务升级
眼健康服务正朝着更高质量和效率的方向演进。未来将重点加强人才培养,推动数字化建设,提升服务的普惠性和可及性。例如,智能产品将不断下沉与普及,利用大数据和人工智能技术实现操作简易化、筛查智能化。
?未来趋势
未来,眼健康行业将以资源整合和技术进步为核心,实现国内外市场的扩容和可持续发展。具体措施包括加强综合医院眼科和眼科专科医院建设,优化医疗资源布局,提升眼科医疗服务能力,重点关注儿童和老年患者。同时,政策支持也将推动眼健康产业的集聚发展,例如温州市出台的政策支持眼健康产业的创新和市场开拓。
?建议
推动数字化转型:利用大数据和人工智能技术,提升眼健康服务的智能化水平,实现从监测、预防到干预的全链条服务闭环。
优化市场布局:推动眼科医疗资源向基层和偏远地区下沉,提升服务的普惠性和可及性。


