






?巴菲特说过:”投资必须懂会计语言。“
很多散户亏钱,就是因为连基本的报表都看不懂,只听消息投资。?
ㅤ
如果你是股东,你得关心这三点:
1️⃣钱都在哪?(资产负债表)
别光看账上有钱,要看是“现金”还是“应收账款“(别人欠的钱)。像大山老师被赊账的5万元,收不回来就是坏账风险!⚠️
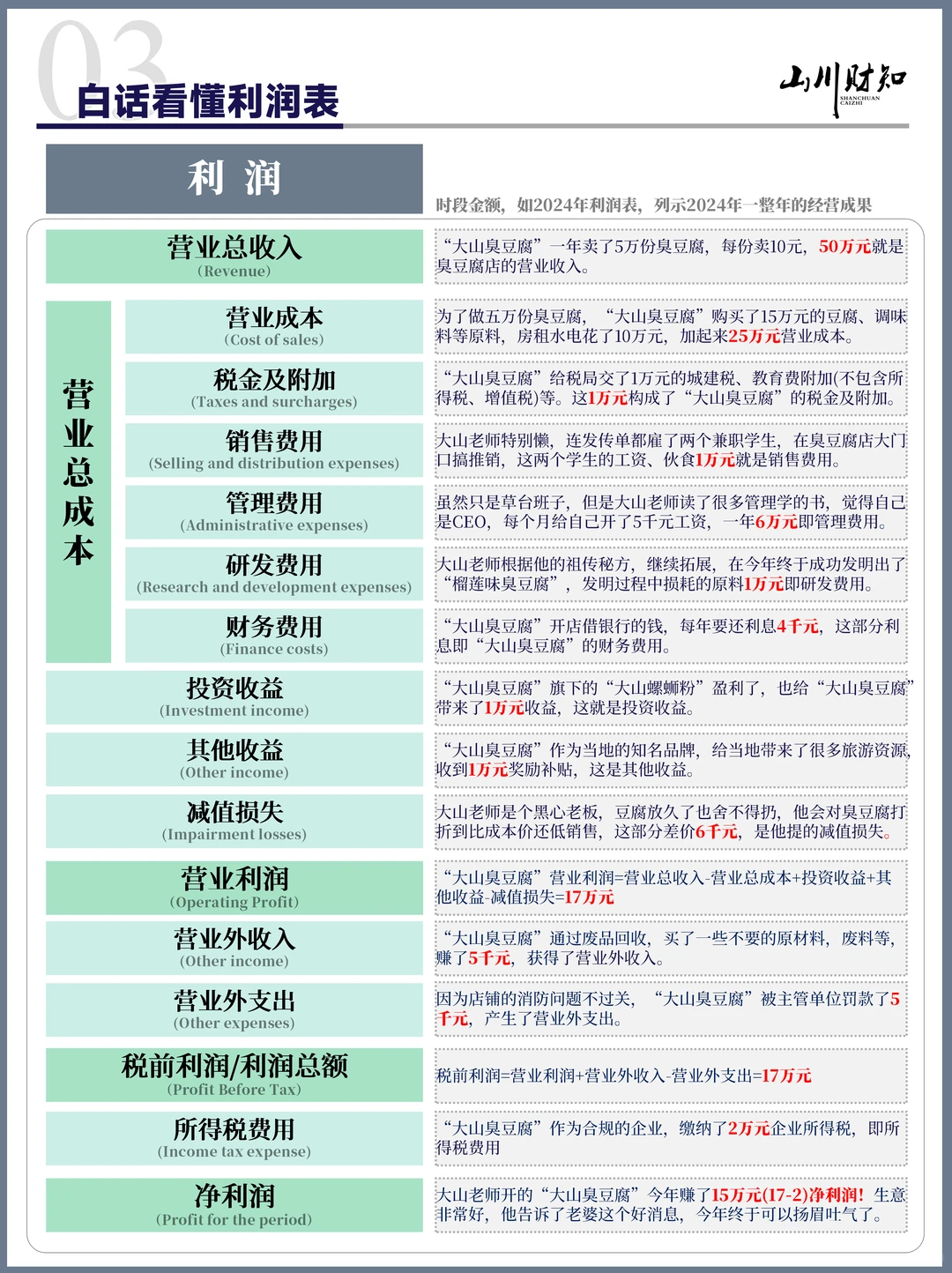
2️⃣到底赚没赚钱?(利润表): 有些公司看着收入高,其实全是赔本赚吆喝。看懂毛利率(卖豆腐赚差价)和净利率(扣掉人工房租剩多少),才能知道是不是好生意。
3️⃣公司值不值钱?(商誉): 图2里那个“大山螺蛳粉“只值2万却花了5万买,多出来的3万就是商誉。商誉太高要小心爆雷哦!?
ㅤ
这篇把复杂的报表概念“白话化”了,通俗的版本! 点赞+收藏,每天学点硬核搞钱知识!?
评论区聊聊财务报表中常见的\"坑\"有哪些??#财务报表 #理财 #金融知识 #财务干货 #投资理财 #投资 #价值投资 #财务分析 #财经知识
很多散户亏钱,就是因为连基本的报表都看不懂,只听消息投资。?
ㅤ
如果你是股东,你得关心这三点:
1️⃣钱都在哪?(资产负债表)
别光看账上有钱,要看是“现金”还是“应收账款“(别人欠的钱)。像大山老师被赊账的5万元,收不回来就是坏账风险!⚠️
2️⃣到底赚没赚钱?(利润表): 有些公司看着收入高,其实全是赔本赚吆喝。看懂毛利率(卖豆腐赚差价)和净利率(扣掉人工房租剩多少),才能知道是不是好生意。
3️⃣公司值不值钱?(商誉): 图2里那个“大山螺蛳粉“只值2万却花了5万买,多出来的3万就是商誉。商誉太高要小心爆雷哦!?
ㅤ
这篇把复杂的报表概念“白话化”了,通俗的版本! 点赞+收藏,每天学点硬核搞钱知识!?
评论区聊聊财务报表中常见的\"坑\"有哪些??#财务报表 #理财 #金融知识 #财务干货 #投资理财 #投资 #价值投资 #财务分析 #财经知识


