
?报告标题:《2024中国AIEV产业年度回顾及2025趋势洞察研究报告》
?发布单位:亿欧智库
⏰发布时间:2024年12月
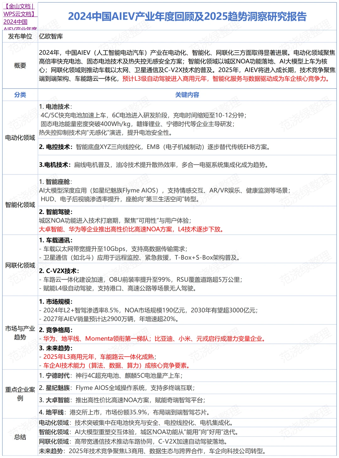
?摘要:2024年,中国AIEV(人工智能电动汽车)产业在电动化、智能化、网联化三方面取得显著进展。电动化领域聚焦高倍率快充电池、固态电池技术及热失控无感安全方案;智能化领域以城区NOA功能落地、AI大模型上车为核心;网联化领域则推动车载以太网、卫星通信及C-V2X技术的普及。2025年,AIEV将进入成长期,技术竞争聚焦端到端架构、车能路云一体化,预计L3级自动驾驶进入商用元年,智能化服务与数据驱动成为车企核心竞争力。
?思考:从软件定义汽车到AIEV,时代定义的转变用了不到十年时间,大模型上车让AI产业与新能源汽车产业就这么怦然相遇了,领航辅助驾驶还没有全面铺开,端到端就已经成为发展趋势了。最让人期待的是AI有自我学习、持续进化的能力,让车有大脑(智能驾驶)、有感官(智能座舱),也有心理活动——沿途有美景,是不是要适当降低车速?目的地是朋友家,该不该先去买一份伴手礼物?不过尽管如此,我坚信人类还是要掌握基本的驾驶技能和规则,当然这也要建立在车能路云一体化的拓展程度。可不管怎么说,驾驶汽车仍然是一份现实体验,AI可以是助手,却不能代替我们感受“坐你开的车,听你听的歌,我们好快乐。”
原文共76页,个人整理,仅供参考。#行业报告 #信息差#人工智能 #自动驾驶 #商业 #商业思维 #智能驾驶 #汽车 #新能源汽车 #车主日记 @汽车薯 @知识薯 @科技薯
?发布单位:亿欧智库
⏰发布时间:2024年12月
?摘要:2024年,中国AIEV(人工智能电动汽车)产业在电动化、智能化、网联化三方面取得显著进展。电动化领域聚焦高倍率快充电池、固态电池技术及热失控无感安全方案;智能化领域以城区NOA功能落地、AI大模型上车为核心;网联化领域则推动车载以太网、卫星通信及C-V2X技术的普及。2025年,AIEV将进入成长期,技术竞争聚焦端到端架构、车能路云一体化,预计L3级自动驾驶进入商用元年,智能化服务与数据驱动成为车企核心竞争力。
?思考:从软件定义汽车到AIEV,时代定义的转变用了不到十年时间,大模型上车让AI产业与新能源汽车产业就这么怦然相遇了,领航辅助驾驶还没有全面铺开,端到端就已经成为发展趋势了。最让人期待的是AI有自我学习、持续进化的能力,让车有大脑(智能驾驶)、有感官(智能座舱),也有心理活动——沿途有美景,是不是要适当降低车速?目的地是朋友家,该不该先去买一份伴手礼物?不过尽管如此,我坚信人类还是要掌握基本的驾驶技能和规则,当然这也要建立在车能路云一体化的拓展程度。可不管怎么说,驾驶汽车仍然是一份现实体验,AI可以是助手,却不能代替我们感受“坐你开的车,听你听的歌,我们好快乐。”
原文共76页,个人整理,仅供参考。#行业报告 #信息差#人工智能 #自动驾驶 #商业 #商业思维 #智能驾驶 #汽车 #新能源汽车 #车主日记 @汽车薯 @知识薯 @科技薯


