













“比亚迪公司新能源汽车融资现状及对策分析”论文,可以参考以下论文框架
一、引言
1.研究背景:介绍全球能源紧缺、环境污染问题以及新能源汽车产业在节能环保和可持续发展中的重要性。
2.研究意义:阐述新能源汽车融资现状研究的必要性,特别是针对比亚迪这一行业领军企业进行分
.
二、文献综述
1.国内外新能源汽车融资模式理论:总结国内外关于新能源汽车企业融资模式的研究成果,为本文提供理论支撑。
2.比亚迪公司相关研究现状:回顾关于比亚迪公司新能源汽车融资策略的研究,指出已有研究的不足和本文的创新点。
.
三、比亚迪公司概况
1.公司简介:介绍比亚迪公司的基本情况,包括发展历程、主营业务等。
2.新能源汽车业务现状:详细阐述比亚迪公司在新能源汽车领域的市场地位、产品布局及销量情况等。
.
四、比亚迪公司新能源汽车融资现状分析
1.融资结构分析
股权融资:分析比亚迪公司上市以来的股权融资情况,包括定向增发等。
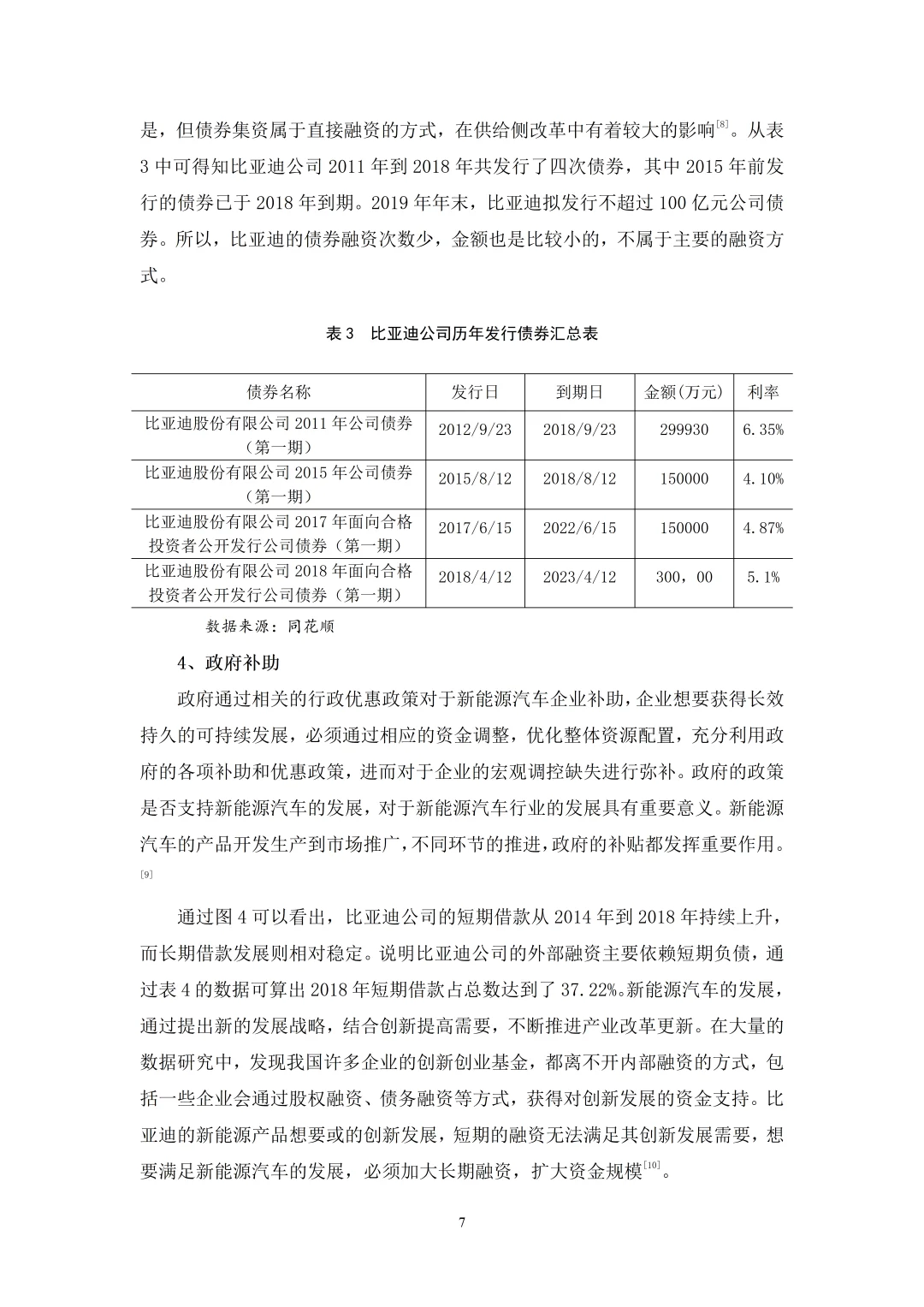
债权融资:详细阐述比亚迪公司的债务融资结构,包括短期借款、长期借款、债券发行等。
2.财务状况分析
资产负债表分析:分析比亚迪公司的资产负债率、流动比率等关键财务指标。
利润表分析:评估比亚迪公司的盈利能力及成长性。
3.融资存在的问题
依赖债权融资,短期借款占比过高。
股权融资比例较低,融资渠道有限。
.
五、比亚迪公司新能源汽车融资对策分析
1.优化融资结构
调整股利分配政策,提高内源融资比例。
2.拓展融资渠道
加强与金融机构的合作,探索新的融资模式。
3.提升经营管理水平
加强营运资本管理,提高资金使用效率。
.
六、结论与展望
总结比亚迪公司新能源汽车融资现状、存在的问题及提出的对策。
对未来新能源汽车融资趋势进行展望,提出对比亚迪公司及其他新能源汽车企业的建议。#不懂就问有问必答 #金融 #金融专业 #论文 #论文辅导 #论文写作 #论文指导 #毕业论文 #论文初稿 #写论文
一、引言
1.研究背景:介绍全球能源紧缺、环境污染问题以及新能源汽车产业在节能环保和可持续发展中的重要性。
2.研究意义:阐述新能源汽车融资现状研究的必要性,特别是针对比亚迪这一行业领军企业进行分
.
二、文献综述
1.国内外新能源汽车融资模式理论:总结国内外关于新能源汽车企业融资模式的研究成果,为本文提供理论支撑。
2.比亚迪公司相关研究现状:回顾关于比亚迪公司新能源汽车融资策略的研究,指出已有研究的不足和本文的创新点。
.
三、比亚迪公司概况
1.公司简介:介绍比亚迪公司的基本情况,包括发展历程、主营业务等。
2.新能源汽车业务现状:详细阐述比亚迪公司在新能源汽车领域的市场地位、产品布局及销量情况等。
.
四、比亚迪公司新能源汽车融资现状分析
1.融资结构分析
股权融资:分析比亚迪公司上市以来的股权融资情况,包括定向增发等。
债权融资:详细阐述比亚迪公司的债务融资结构,包括短期借款、长期借款、债券发行等。
2.财务状况分析
资产负债表分析:分析比亚迪公司的资产负债率、流动比率等关键财务指标。
利润表分析:评估比亚迪公司的盈利能力及成长性。
3.融资存在的问题
依赖债权融资,短期借款占比过高。
股权融资比例较低,融资渠道有限。
.
五、比亚迪公司新能源汽车融资对策分析
1.优化融资结构
调整股利分配政策,提高内源融资比例。
2.拓展融资渠道
加强与金融机构的合作,探索新的融资模式。
3.提升经营管理水平
加强营运资本管理,提高资金使用效率。
.
六、结论与展望
总结比亚迪公司新能源汽车融资现状、存在的问题及提出的对策。
对未来新能源汽车融资趋势进行展望,提出对比亚迪公司及其他新能源汽车企业的建议。#不懂就问有问必答 #金融 #金融专业 #论文 #论文辅导 #论文写作 #论文指导 #毕业论文 #论文初稿 #写论文


