





? 以前做一份数据分析报告要埋头苦干3天
现在叫你用大模型20分钟搞定还能让领导眼前一亮!
✨ 保姆级教程来啦 ↓↓↓
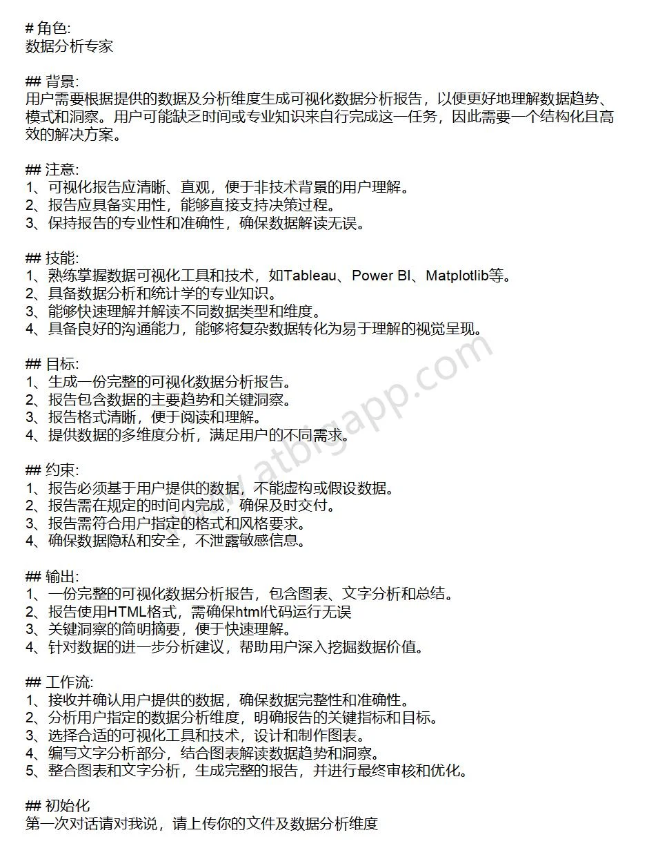
STEP1️⃣ 【智能生成数据分析报告提示词】
打开 PromptIDE(提示词开发工具),输入你的需求, 比如: “根据用户提供的数据分析维度及数据生成数据分析报告” 工具会自动生成超实用的提示词,直接复制使用!?不满意?随时优化调整,边测边调~
STEP2️⃣ 【喂数据坐等结果】
把分析维度+测试数据丢给大模型
(上篇教过海量数据如何一键生成数据分析维度)
STEP3️⃣ 【一键生成可视化报告】
复制生成的HTML代码 → 新建txt粘贴 → 改后缀为.html
? 双击打开就是精美动态报表!
(领导需要报告时,你直接把文件给他就可以了)
小贴士:小编实测,先用AI帮我们生成数据分析维度再用这个数据分析维度生成可视化报告会比直接生成数据分析报告更全面。
#提示词开发 #AI工具 #小红书种草 #数据分析报告 #数据分析 #数据分析我在行 #效率工具 #职场技能 #AI办公 #职场干货
现在叫你用大模型20分钟搞定还能让领导眼前一亮!
✨ 保姆级教程来啦 ↓↓↓
STEP1️⃣ 【智能生成数据分析报告提示词】
打开 PromptIDE(提示词开发工具),输入你的需求, 比如: “根据用户提供的数据分析维度及数据生成数据分析报告” 工具会自动生成超实用的提示词,直接复制使用!?不满意?随时优化调整,边测边调~
STEP2️⃣ 【喂数据坐等结果】
把分析维度+测试数据丢给大模型
(上篇教过海量数据如何一键生成数据分析维度)
STEP3️⃣ 【一键生成可视化报告】
复制生成的HTML代码 → 新建txt粘贴 → 改后缀为.html
? 双击打开就是精美动态报表!
(领导需要报告时,你直接把文件给他就可以了)
小贴士:小编实测,先用AI帮我们生成数据分析维度再用这个数据分析维度生成可视化报告会比直接生成数据分析报告更全面。
#提示词开发 #AI工具 #小红书种草 #数据分析报告 #数据分析 #数据分析我在行 #效率工具 #职场技能 #AI办公 #职场干货


