手机版
二维码
购物车
(
0
)
供应
求购
公司
团购
展会
资讯
招商
品牌
人才
知道
专题
图库
视频
下载
商圈
推广
热搜:
采购方式
甲带
滤芯
气动隔膜泵
减速机
带式称重给煤机
履带
减速机型号
链式给煤机
无级变速机
首页
供应
求购
公司
团购
展会
资讯
招商
品牌
人才
知道
专题
图库
视频
下载
商圈
首页
>
资讯
>
展会资讯
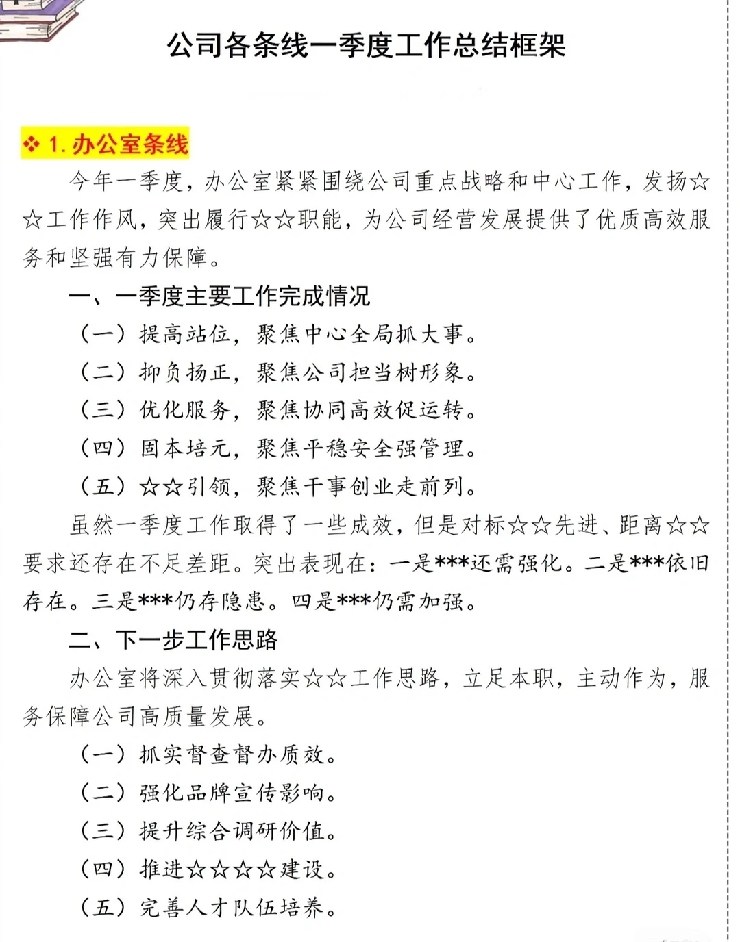
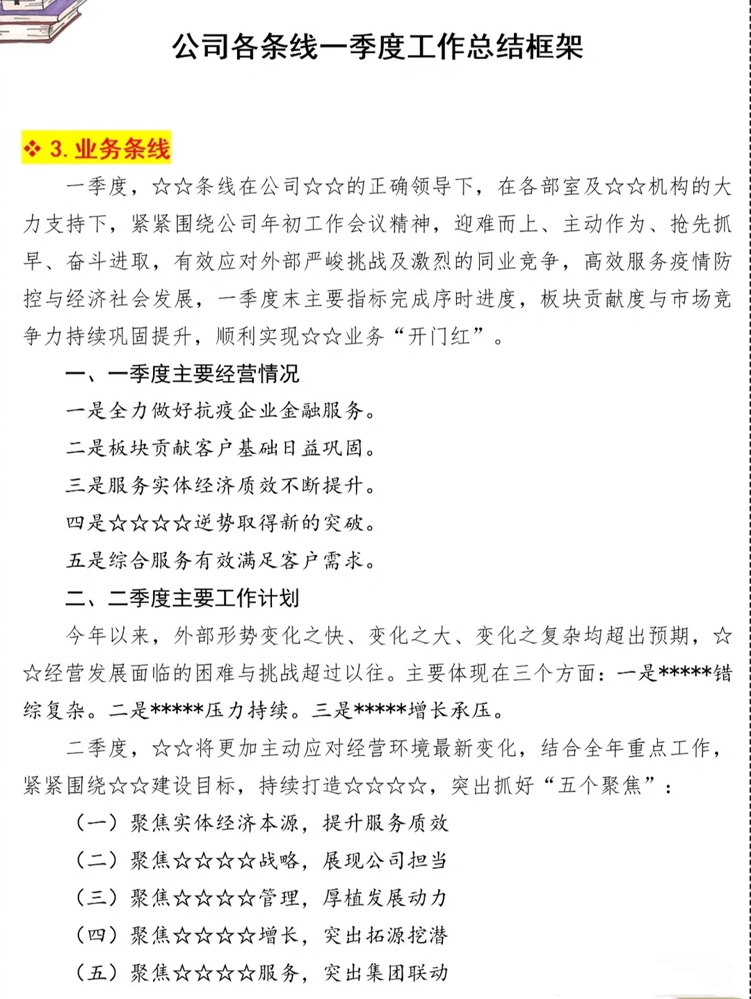
公司一季度工作总结模板
日期:2025-12-07 12:20:27 来源:网络整理 作者:本站编辑
评论:0
公司一季度工作总结模板
打赏
更多
>
同类资讯
• 报告|第53次中国互联网络发展状
0
条
相关评论
推荐图文
推荐资讯
点击排行
0
1
薅羊毛❗去南京家博会薅羊毛? 门票免费
0
2
廊坊家博会11月14-16日门票免费领取中‼️
0
3
第33届深圳礼品展,圆满收官!?
0
4
26年国际太阳能展/新能源展,你知道哪些?
0
5
掘金非洲绿能,2026肯尼亚太阳能展见
0
6
薅羊毛❗去太原家博会薅羊毛? 门票免费
0
7
雅加达展会实况!抢占印尼百GW光储风口
0
8
SNEC上海光伏展-天青元储-展台设计搭建
0
9
慕尼黑太阳能光伏展 展台搭建
网站首页
|
关于我们
|
联系方式
|
使用协议
|
版权隐私
|
网站地图
|
排名推广
|
广告服务
|
积分换礼
|
网站留言
|
RSS订阅
|
违规举报
|
皖ICP备20008326号-18
(c)2008-2022 免费发布网 All Rights Reserved