
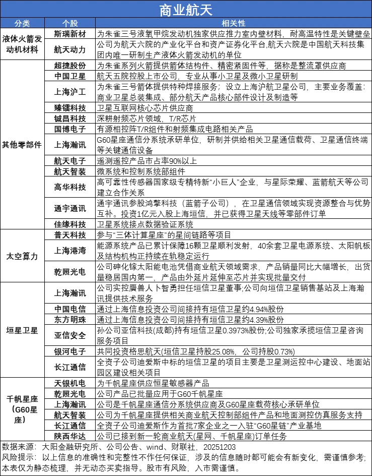
12月3日,蓝箭航天研制的朱雀三号火箭已在酒泉卫星发射中心完成首次试飞,搭载了“昊龙”号航天飞机等载荷,但一级回收试验未成功。同时,12月4日-5日,卫星互联网产业生态大会将在上海举行,会议内容包含“千帆星座”全球战略合作协议签署。垣信卫星牵头的“千帆”星座,又称“G60 星链”计划,计划分三步在2030年底完成约1.5万颗卫星部署。此外,日前国家航天局印发《推进商业航天高质量安全发展行动计划(2025-2027年)》,明确到2027年基本实现商业航天高质量发展,提出增强创新动能、优化资源配置、健全产业生态等22项重点举措。
#股市 #财经 #A股 #股票 #炒股 #股民交流 #航天
本文由广东博众智能科技投资有限公司——投投资顾问胡立利(执业编号:A0600621070001)、投投资顾问李世雄(执业编码:A0600621030009)团队辑整理,仅代表个人观点,任何投资建议不作为您投资的依据 。投资有风险,入市需谨慎!
#股市 #财经 #A股 #股票 #炒股 #股民交流 #航天
本文由广东博众智能科技投资有限公司——投投资顾问胡立利(执业编号:A0600621070001)、投投资顾问李世雄(执业编码:A0600621030009)团队辑整理,仅代表个人观点,任何投资建议不作为您投资的依据 。投资有风险,入市需谨慎!


