手机版
二维码
购物车
(
0
)
供应
求购
公司
团购
展会
资讯
招商
品牌
人才
知道
专题
图库
视频
下载
商圈
推广
热搜:
采购方式
甲带
滤芯
气动隔膜泵
减速机
履带
带式称重给煤机
减速机型号
链式给煤机
无级变速机
首页
供应
求购
公司
团购
展会
资讯
招商
品牌
人才
知道
专题
图库
视频
下载
商圈
首页
>
资讯
>
社会热点
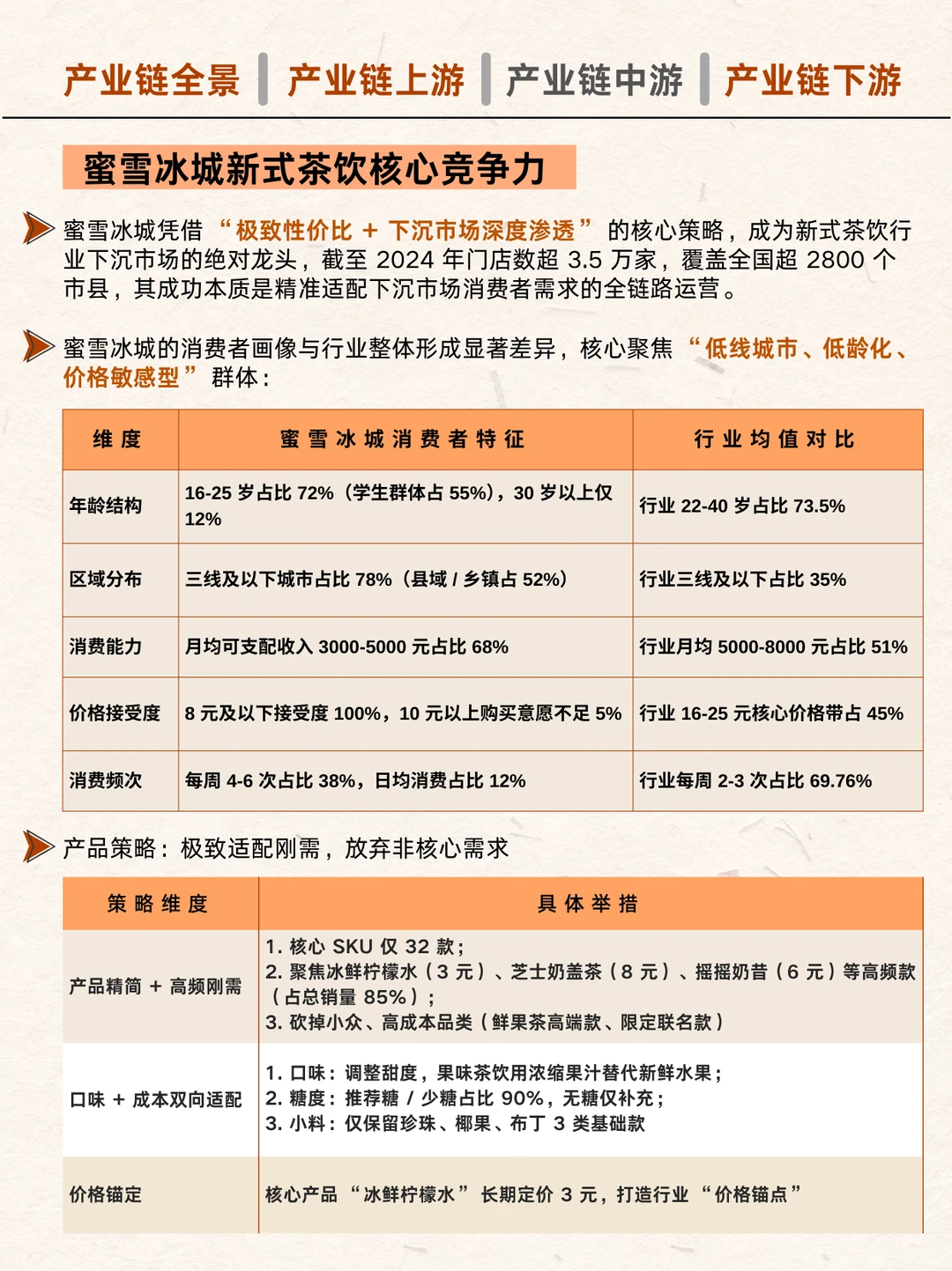
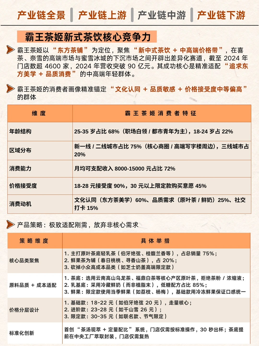
?新式茶饮产业链图谱!
日期:2025-12-07 08:49:03 来源:网络整理 作者:本站编辑
评论:0
?新式茶饮产业链图谱!
?新式茶饮是一种结合传统茶文化与现代消费趋势的创新饮品,以其多样化的口味、健康理念、时尚包装、社交属性等特点,受到年轻消费者的喜爱
?上游为茶叶、水果、奶制品等原材料供应及包装设备;
?中游是茶饮品 牌 研发、生产及工厂加工环节;
?下游通过线下门店、线上平台触达消费者,并借营销与品牌体验增强粘性。
?全链条以品牌为核心,协同满足市场需求。
#茶饮
#中式茶饮
#产业链
#产业链分析
#茶饮品牌
#商业思维
#商业分析
#商业模式
#行业研究
#行业分析
打赏
更多
>
同类资讯
• 瞄准这几类人群,创业更容易成
0
条
相关评论
推荐图文
推荐资讯
点击排行
0
1
预测❗️2024下半年旅游发展趋势
0
2
文旅干货|2024文旅发展的四个新趋势
0
3
?探索文旅新潮流,中国旅游风向标!?
0
4
?文旅行业未来趋势?一文读懂!
0
5
国内研学旅游行业发展现状及未来趋势
0
6
旅游行业回温?请抓住今年的新趋势!
0
7
文旅干货|文旅新趋势!品质旅游发力点
0
8
36页 | 2024中国文旅产业发展趋势报告
0
9
2024年旅行行业趋势
网站首页
|
关于我们
|
联系方式
|
使用协议
|
版权隐私
|
网站地图
|
排名推广
|
广告服务
|
积分换礼
|
网站留言
|
RSS订阅
|
违规举报
|
皖ICP备20008326号-18
(c)2008-2022 免费发布网 All Rights Reserved