








定义:以原叶茶和(或)茶汤、水果、现榨果蔬汁、原榨果汁、果汁、蔬菜汁、蔬菜、乳制品中一种或多种为原料,添加或不添加其他食品,不添加固体饮料,经现场加工制成的液体或固液混合物。
行业前景:
◇我国新式茶饮市场迅速崛起,2020 年市场规模已达 1,136 亿元,灼识咨询预计 2025 年将达 3,400 亿元,参考图2。
★新茶饮市场正在经历阶段性放缓。预测未来2-3年,增速将调整为10%~15%。
◇……
SWOT
S:见研报
W:见研报
O:
◇高端化势不可挡。2015-2020年中国高端现制茶饮店,现制茶饮产品产生的零售额CAGR高达75.8%,参考图3。
★外卖产业渗透率的快速提高也给新式茶饮的终端需求带来了增长点。
◇微博、抖音、小红书、微信等新媒体传播助力新茶饮的线上传播。
★冷链的发展,助推新茶饮进一步发展。
◇三四线下沉市场零售店铺格局的变化给新茶饮开店带来机会。
★消费者日益提升的健康意识,促进行业发展。
◇......
T:
◇食品安全风险。
★原材料价格波动风险。
◇竞争加剧风险。
★知识产权的原创保护。
◇……
PEST
P:
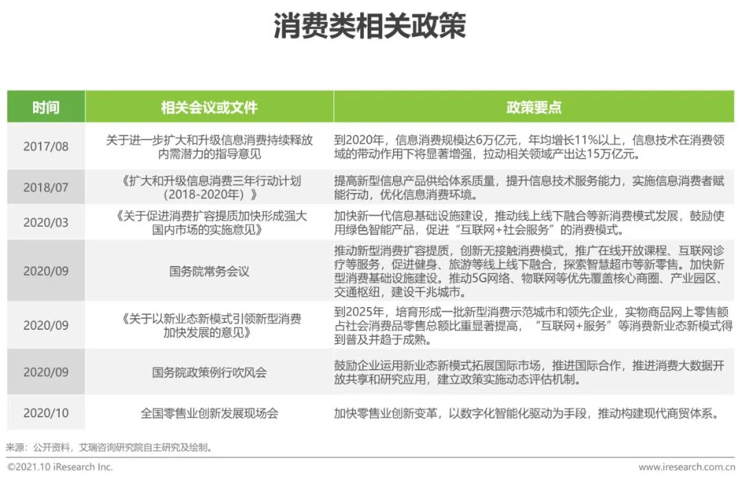
◇国家出台系列消费类相关政策,奠定了良好的商业环境,助推众多新兴消费品牌强势崛起,参考图4。
★……
E:
◇疫情常态化下,疫情反复或导致宏观经济不景气,打击消费意愿,影响门店扩张进展。
★……
S:
◇社交属性凸显。新式茶饮逐渐融入当代年轻人的生活。
★“Z世代”掀起消费浪潮,“她经济”引领风口,参考图3。
◇……
T:
◇龙头企业自研自动化制茶设备已投入试用,预计正式上线后门店人力成本率可降低。
★产品持续创新,爆款小众产品频频出圈。
◇采用先进设备和技术丰富革新了产品的口味。
★数字化助力新茶饮行业发展。会员管理数字化是亮点。
◇……
4P
产品:参考图5、图6。
渠道:
◇全渠道布局,线上消费习惯已形成。参考图7、图8、图9。
★……
促销:
◇有效激励员工,客户满意度为首要要求。
★抓住年轻消费者热衷使用社交网络的特点,通忑名网络平台推送最新的产品和优惠活动,参考各品牌APP。
◇……
价格:参考图3。
#行业研究 #茶饮 #市场调研 #竞品分析 #行业背景 #奈雪の茶 #喜茶 #乐乐茶 #蜜雪冰城 #茶颜悦色@小红书成长助手
行业前景:
◇我国新式茶饮市场迅速崛起,2020 年市场规模已达 1,136 亿元,灼识咨询预计 2025 年将达 3,400 亿元,参考图2。
★新茶饮市场正在经历阶段性放缓。预测未来2-3年,增速将调整为10%~15%。
◇……
SWOT
S:见研报
W:见研报
O:
◇高端化势不可挡。2015-2020年中国高端现制茶饮店,现制茶饮产品产生的零售额CAGR高达75.8%,参考图3。
★外卖产业渗透率的快速提高也给新式茶饮的终端需求带来了增长点。
◇微博、抖音、小红书、微信等新媒体传播助力新茶饮的线上传播。
★冷链的发展,助推新茶饮进一步发展。
◇三四线下沉市场零售店铺格局的变化给新茶饮开店带来机会。
★消费者日益提升的健康意识,促进行业发展。
◇......
T:
◇食品安全风险。
★原材料价格波动风险。
◇竞争加剧风险。
★知识产权的原创保护。
◇……
PEST
P:
◇国家出台系列消费类相关政策,奠定了良好的商业环境,助推众多新兴消费品牌强势崛起,参考图4。
★……
E:
◇疫情常态化下,疫情反复或导致宏观经济不景气,打击消费意愿,影响门店扩张进展。
★……
S:
◇社交属性凸显。新式茶饮逐渐融入当代年轻人的生活。
★“Z世代”掀起消费浪潮,“她经济”引领风口,参考图3。
◇……
T:
◇龙头企业自研自动化制茶设备已投入试用,预计正式上线后门店人力成本率可降低。
★产品持续创新,爆款小众产品频频出圈。
◇采用先进设备和技术丰富革新了产品的口味。
★数字化助力新茶饮行业发展。会员管理数字化是亮点。
◇……
4P
产品:参考图5、图6。
渠道:
◇全渠道布局,线上消费习惯已形成。参考图7、图8、图9。
★……
促销:
◇有效激励员工,客户满意度为首要要求。
★抓住年轻消费者热衷使用社交网络的特点,通忑名网络平台推送最新的产品和优惠活动,参考各品牌APP。
◇……
价格:参考图3。
#行业研究 #茶饮 #市场调研 #竞品分析 #行业背景 #奈雪の茶 #喜茶 #乐乐茶 #蜜雪冰城 #茶颜悦色@小红书成长助手


