


注意⚠️此笔记不构成任何投资建议(主要分析研究一家公司的方法)
科技企业的分析思路:国产替代/新需求满足
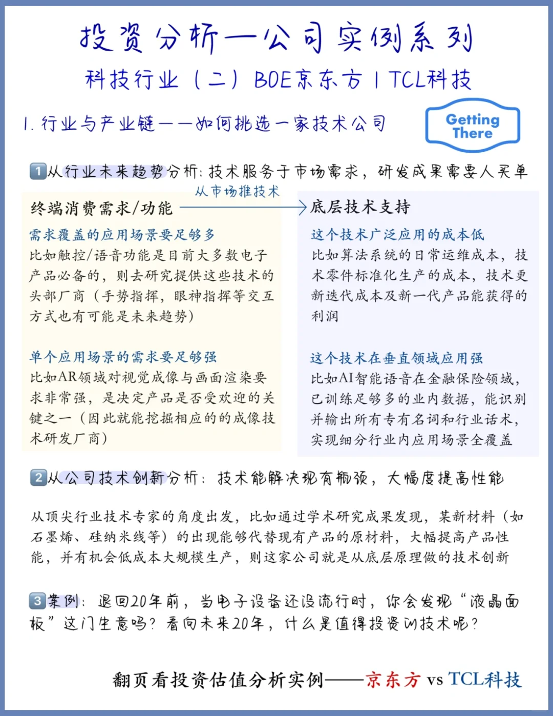
1️⃣ 从消费端看技术需求
2️⃣ 从技术端看创新及应用
3️⃣ 看技术适用的应用场景是否够多
4️⃣ 看技术适用的应用场景是否够垂直
5️⃣ 看专利情况(是否对业务有帮助)
6️⃣ 看研发管理情况(研发投入与管理运营效率)
????????????????
这次比较了京东方和TCL两大面板龙头的财务情况
结合之前介绍的分析方式(业务+财务)
发现了几个漏洞:
1. 投资是看未来的,关于这个公司
?未来的增长突破点在哪?
?什么可以导致其营收/市场份额大幅增加?
?他能拿下哪些单子?
2. 投资是看未来的,关于这个市场,
?面板近期的价格波动是什么样的?
?未来爆发性需求到底是什么?
这是这次调研尚未解决的问题,到底如何根据现有财务数据精准估算未来盈利?
提前感谢大佬在评论区指教!不断思考提出疑问才是最佳的学习方式!
下期咱们讨论讨论这个问题吧~~
#价值投资 #投资 #行业研究 #财务估值 #金融 #财务报表分析
#投行实习 #券商实习 #券商行研 #战略咨询 #小白学习炒股
@薯队长 @知识薯 @学习薯
科技企业的分析思路:国产替代/新需求满足
1️⃣ 从消费端看技术需求
2️⃣ 从技术端看创新及应用
3️⃣ 看技术适用的应用场景是否够多
4️⃣ 看技术适用的应用场景是否够垂直
5️⃣ 看专利情况(是否对业务有帮助)
6️⃣ 看研发管理情况(研发投入与管理运营效率)
????????????????
这次比较了京东方和TCL两大面板龙头的财务情况
结合之前介绍的分析方式(业务+财务)
发现了几个漏洞:
1. 投资是看未来的,关于这个公司
?未来的增长突破点在哪?
?什么可以导致其营收/市场份额大幅增加?
?他能拿下哪些单子?
2. 投资是看未来的,关于这个市场,
?面板近期的价格波动是什么样的?
?未来爆发性需求到底是什么?
这是这次调研尚未解决的问题,到底如何根据现有财务数据精准估算未来盈利?
提前感谢大佬在评论区指教!不断思考提出疑问才是最佳的学习方式!
下期咱们讨论讨论这个问题吧~~
#价值投资 #投资 #行业研究 #财务估值 #金融 #财务报表分析
#投行实习 #券商实习 #券商行研 #战略咨询 #小白学习炒股
@薯队长 @知识薯 @学习薯


