

大家好,这里是十安?
今天为大家整理了一些适合管理科学与工程方向发的期刊!
我愿称之为管理科学与工程方向的top期刊!
以下是一些适合管理科学与工程方向投稿的高含金量刊物,供有计划的老师参考?:
——
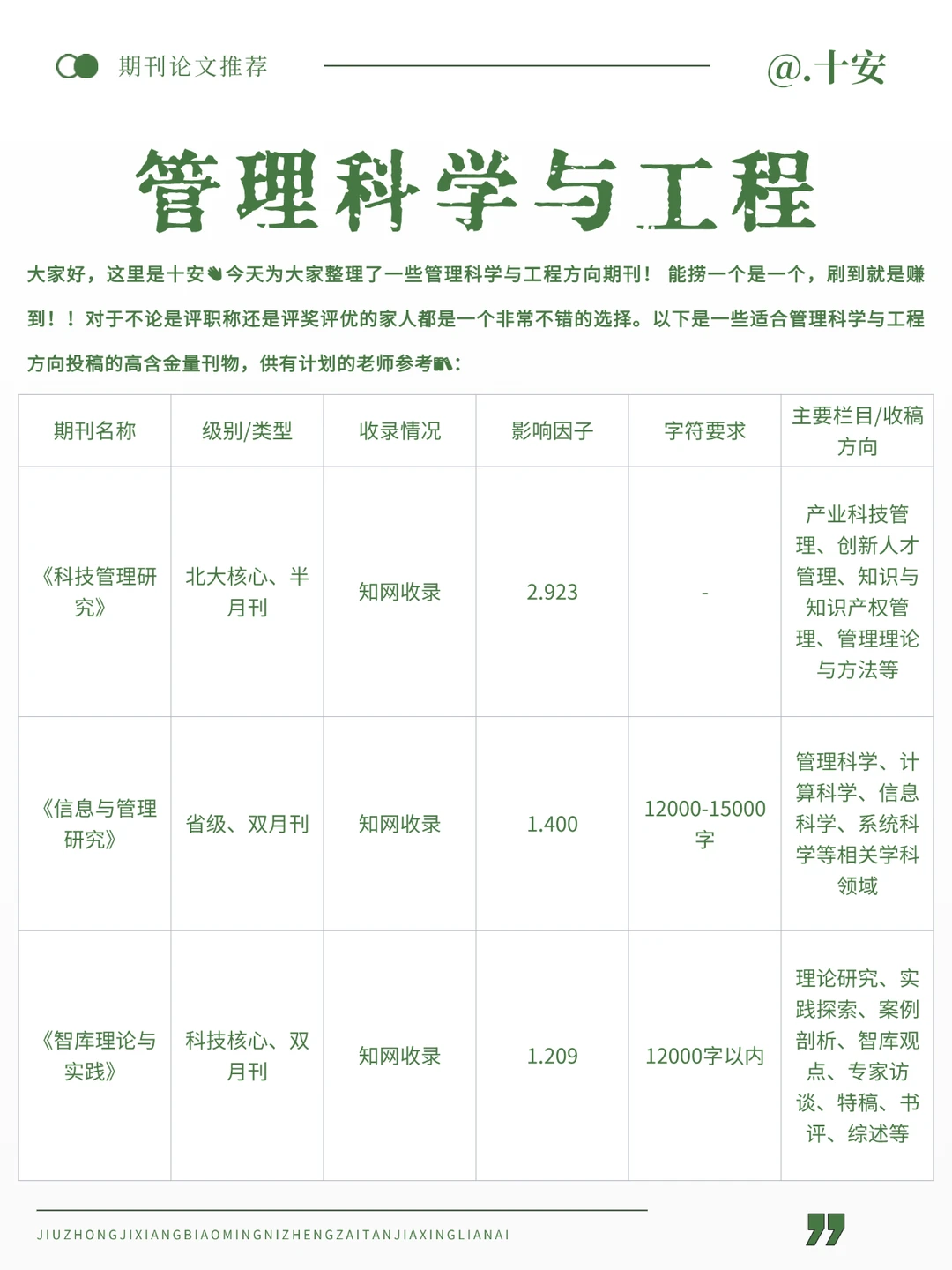
?《科技管理研究》
北大核心半月刊
硕1导2可发 知网收录
影响因子:2.923
主要栏目:产业科技管理、创新人才管理、知识与知识产权管理、管理理论与方法等
?《信息与管理研究》
省级双月刊 知网收录
影响因子:1.400
字符要求:12000-15000字
收稿方向:管理科学、计算科学、信息科学、系统科学等相关学科领域
?《智库理论与实践》
科技核心双月刊 知网收录
影响因子:1.209
字符要求:12000字以内
收稿方向:理论研究、实践探索、案例剖析智库观点、专家访谈、特稿、书评、综述等 .
?《上海管理科学》
省级双月刊
知网收录
影响因子:0.831
字符要求:7000字以内
收稿栏目:工商管理、创新创业、公共管理 .
?《现代管理科学》
北大核心双月刊 知网收录
影响因子:1.988
字符要求:正文10000字左右
主要栏目:宏观纵览、管理创新、产业研究企业经纬、数字经济等 .
?《办公室业务》
省级半月刊 知网收录
影响因子:0.081
字符要求:5700字符/3版起发
主要栏目:信息工作、档案工作、图书管理、现代办公、人事管理、办公坛论等 .
——
#期刊发表 #论文发表 #期刊推荐 #管理科学与工程 #管理科学与工程期刊 #评职称论文 #评职称 #期刊投稿 #职称评审 #期刊
今天为大家整理了一些适合管理科学与工程方向发的期刊!
我愿称之为管理科学与工程方向的top期刊!
以下是一些适合管理科学与工程方向投稿的高含金量刊物,供有计划的老师参考?:
——
?《科技管理研究》
北大核心半月刊
硕1导2可发 知网收录
影响因子:2.923
主要栏目:产业科技管理、创新人才管理、知识与知识产权管理、管理理论与方法等
?《信息与管理研究》
省级双月刊 知网收录
影响因子:1.400
字符要求:12000-15000字
收稿方向:管理科学、计算科学、信息科学、系统科学等相关学科领域
?《智库理论与实践》
科技核心双月刊 知网收录
影响因子:1.209
字符要求:12000字以内
收稿方向:理论研究、实践探索、案例剖析智库观点、专家访谈、特稿、书评、综述等 .
?《上海管理科学》
省级双月刊
知网收录
影响因子:0.831
字符要求:7000字以内
收稿栏目:工商管理、创新创业、公共管理 .
?《现代管理科学》
北大核心双月刊 知网收录
影响因子:1.988
字符要求:正文10000字左右
主要栏目:宏观纵览、管理创新、产业研究企业经纬、数字经济等 .
?《办公室业务》
省级半月刊 知网收录
影响因子:0.081
字符要求:5700字符/3版起发
主要栏目:信息工作、档案工作、图书管理、现代办公、人事管理、办公坛论等 .
——
#期刊发表 #论文发表 #期刊推荐 #管理科学与工程 #管理科学与工程期刊 #评职称论文 #评职称 #期刊投稿 #职称评审 #期刊


