










✅论文题目:上市公司盈利能力分析——以苏宁易购为例
✅关键词:苏宁易购;盈利能力;指标分析
一、绪论
(一)研究背景
(二)研究意义
(三)文献综述
1、国内文献综述
2、国外文献综述
3、文献述评
二、理论概述
(一)盈利能力的概述
(二)盈利能力相关指标
1、总资产报酬率
2、净资产收益率
3、销售毛利率
4、销售净利率
5、成本费用利润率
三、案例分析
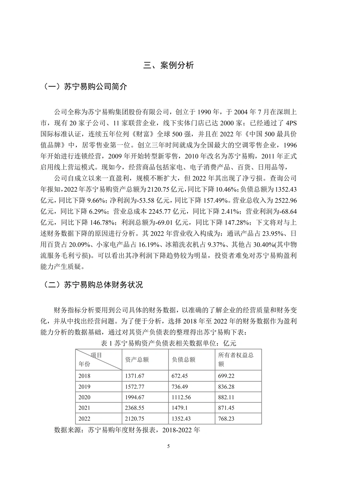
(一)苏宁易购公司简介
(二)苏宁易购总体财务状况
(三)苏宁易购盈利指标分析
1、销售净利率
2、销售毛利率
3、成本费用利润率
4、总资产报酬率
5、净资产收益率
(四)行业对比
1、销售净利率
2、销售毛利率
3、成本费用利润率
4、总资产报酬率
5.净资产收益率
四、苏宁易购盈利能力问题分析
(一)对外投资不足
(二)成本费用较高
(三)扩张速度过快
五、提高苏宁易购盈利能力措施
结语
参考文献
✅企业盈利能力分析这是会计财务论文里一个比较常见的题目,结合写论文的通用模板大纲,一般如下:
1️⃣绪论:包括基本概念、理论基础、名词解释、国内外研究现状等。
2️⃣企业盈利能力的相关指标:包括销售利润率、成本利润率、总资产利润率等相关指标。
3️⃣影响企业盈利能力的主要因素:包括销售能力、企业成本控制、企业自身的资本结构与风险等。
4️⃣企业盈利能力存在的缺陷与不足:这个具体因案例而异,不同案例有不同的问题。 解决对策和建议。
#盈利能力 #盈利能力分析 #盈利能力分析论文 #企业盈利能力分析 #企业盈利能力分析论文 #论文写作 #写论文#不懂就问有问必答 #盈利能力分析 #企业盈利能力分析 #论文初稿 #论文初稿怎么写 #毕业论文初稿 #论文指导 #论文修改 #论文初稿 #财务管理 #本科毕业论文 #会计#兴趣榜样 #我的宝藏群话题
✅关键词:苏宁易购;盈利能力;指标分析
一、绪论
(一)研究背景
(二)研究意义
(三)文献综述
1、国内文献综述
2、国外文献综述
3、文献述评
二、理论概述
(一)盈利能力的概述
(二)盈利能力相关指标
1、总资产报酬率
2、净资产收益率
3、销售毛利率
4、销售净利率
5、成本费用利润率
三、案例分析
(一)苏宁易购公司简介
(二)苏宁易购总体财务状况
(三)苏宁易购盈利指标分析
1、销售净利率
2、销售毛利率
3、成本费用利润率
4、总资产报酬率
5、净资产收益率
(四)行业对比
1、销售净利率
2、销售毛利率
3、成本费用利润率
4、总资产报酬率
5.净资产收益率
四、苏宁易购盈利能力问题分析
(一)对外投资不足
(二)成本费用较高
(三)扩张速度过快
五、提高苏宁易购盈利能力措施
结语
参考文献
✅企业盈利能力分析这是会计财务论文里一个比较常见的题目,结合写论文的通用模板大纲,一般如下:
1️⃣绪论:包括基本概念、理论基础、名词解释、国内外研究现状等。
2️⃣企业盈利能力的相关指标:包括销售利润率、成本利润率、总资产利润率等相关指标。
3️⃣影响企业盈利能力的主要因素:包括销售能力、企业成本控制、企业自身的资本结构与风险等。
4️⃣企业盈利能力存在的缺陷与不足:这个具体因案例而异,不同案例有不同的问题。 解决对策和建议。
#盈利能力 #盈利能力分析 #盈利能力分析论文 #企业盈利能力分析 #企业盈利能力分析论文 #论文写作 #写论文#不懂就问有问必答 #盈利能力分析 #企业盈利能力分析 #论文初稿 #论文初稿怎么写 #毕业论文初稿 #论文指导 #论文修改 #论文初稿 #财务管理 #本科毕业论文 #会计#兴趣榜样 #我的宝藏群话题


