手机版
二维码
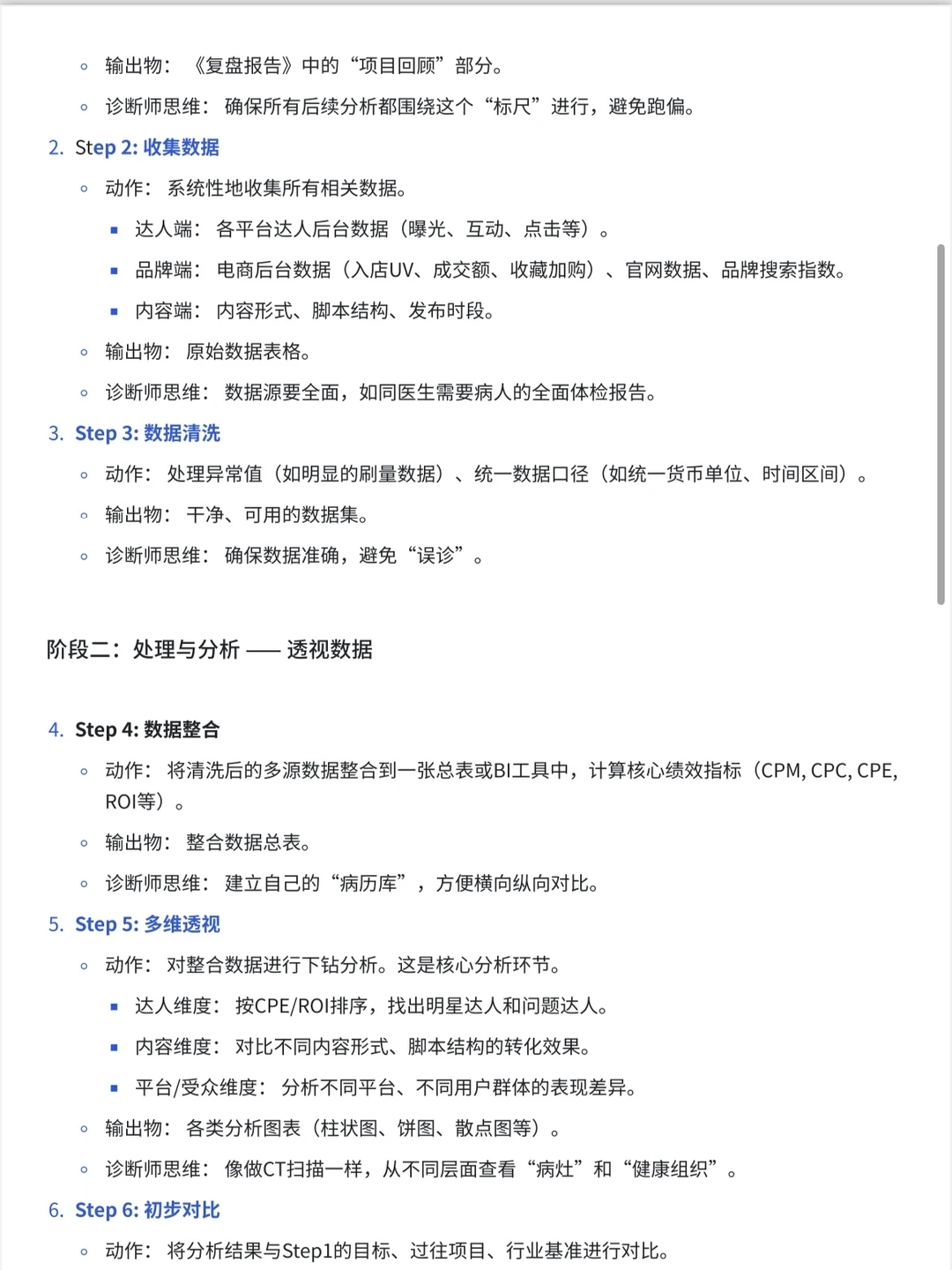
购物车
(
0
)
供应
求购
公司
团购
展会
资讯
招商
品牌
人才
知道
专题
图库
视频
下载
商圈
推广
热搜:
采购方式
甲带
滤芯
气动隔膜泵
减速机
履带
带式称重给煤机
减速机型号
链式给煤机
无级变速机
首页
供应
求购
公司
团购
展会
资讯
招商
品牌
人才
知道
专题
图库
视频
下载
商圈
首页
>
资讯
>
社会热点
媒介pr干货~如何把枯燥数据复盘出彩?!
日期:2025-12-04 03:35:24 来源:网络整理 作者:本站编辑
评论:0
媒介pr干货~如何把枯燥数据复盘出彩?!
✏️我是小荣~作为一位在媒介圈摸爬滚打7年➕的老PR,不管你是刚毕业正在求职的大学生,还是正准备换行业的打工人~
这里为你整理了【媒介必备避坑指南&媒介人的修炼手册】(详见?评论区):
✅从0到1的全流程 SOP:对接、筛选、执行、复盘,一步步带你上手。
✅避坑经验宝典:前辈们踩过的坑、吵过的架经验心得,都为你整理好了,助你快速成长提升。
✅实用模板库:Brief、周报、复盘报告,拿来即用,让你工作效率翻倍。
从帮你拆解面试,到入职后亲手带你上手,让你少走99%的弯路!
#媒介
#媒介pr
#品牌方pr
#数据分析
#复盘
#职场干货
#职场新人
#职场
#市场营销
#品牌营销
打赏
更多
>
同类资讯
• 北上深广四大一线城市都在从事
0
条
相关评论
推荐图文
推荐资讯
点击排行
0
1
预测❗️2024下半年旅游发展趋势
0
2
文旅干货|2024文旅发展的四个新趋势
0
3
?探索文旅新潮流,中国旅游风向标!?
0
4
?文旅行业未来趋势?一文读懂!
0
5
国内研学旅游行业发展现状及未来趋势
0
6
旅游行业回温?请抓住今年的新趋势!
0
7
文旅干货|文旅新趋势!品质旅游发力点
0
8
36页 | 2024中国文旅产业发展趋势报告
0
9
2024年旅行行业趋势
网站首页
|
关于我们
|
联系方式
|
使用协议
|
版权隐私
|
网站地图
|
排名推广
|
广告服务
|
积分换礼
|
网站留言
|
RSS订阅
|
违规举报
|
皖ICP备20008326号-18
(c)2008-2022 免费发布网 All Rights Reserved