















?2025 中国车企出海新蓝图!人才 + 风控双驱动,解锁全球化新玩法~
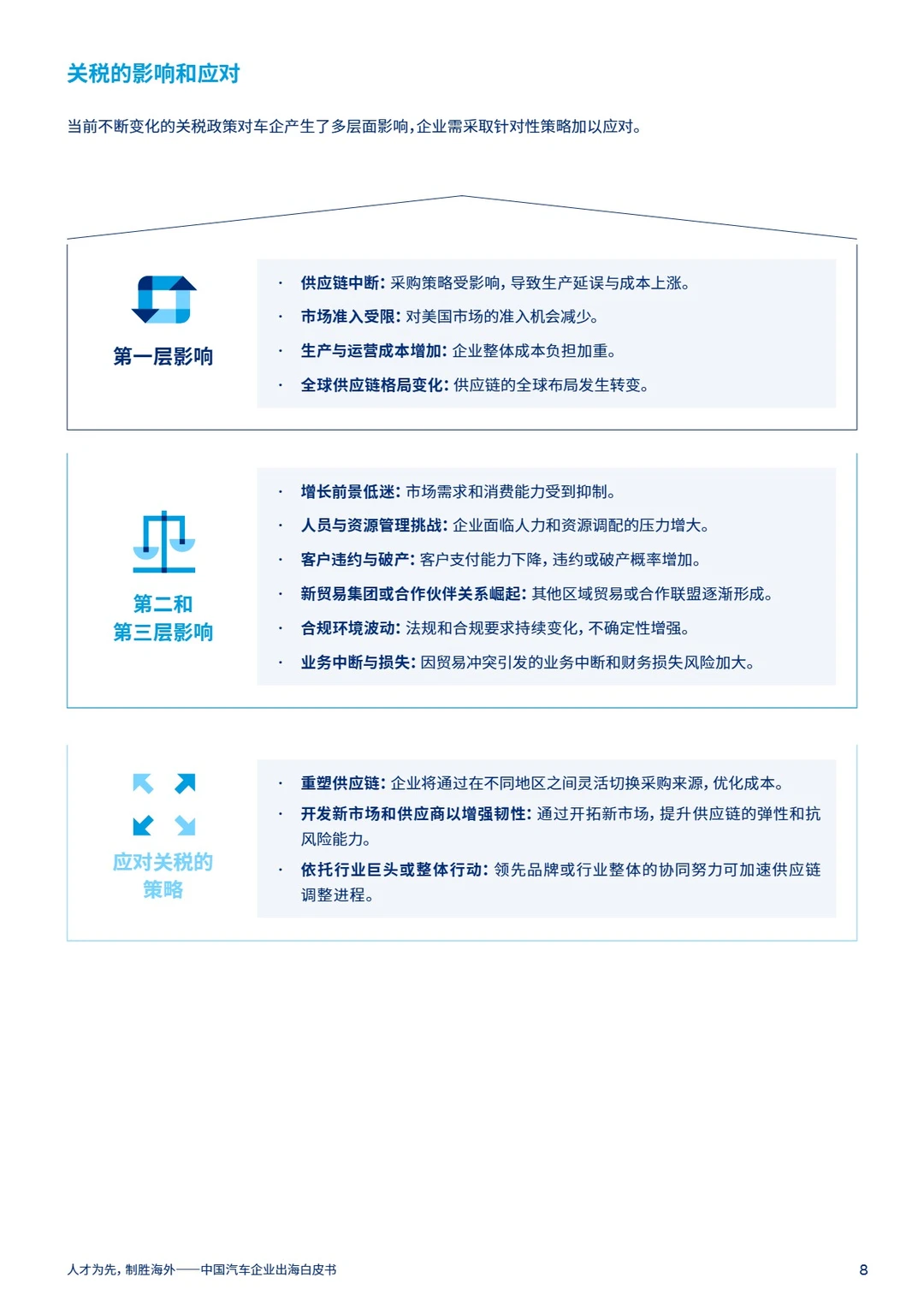
?行业变革重塑出海格局!全球汽车行业向电动化、软件化转型,BEV 渗透率增速低于预期,2030 年西欧中欧预测值下调 25 个百分点。去全球化推动供应链区域化,贸易壁垒加剧,美国加征关税、欧盟设限,车企需重构供应链应对成本与合规压力。中国已成全球最大汽车出口国,2024 年出口 585.9 万辆,新能源占比超 41%,正从整车出口转向本地化生产与全产业链布局~
?️多元出海路径落地见效!车企采用 “直营 + 授权” 新零售模式,或输出用户运营体系适配本地市场,东南亚、欧洲为核心阵地,2025 年 1-8 月中国车企在欧销量同比增 74%。头部企业布局海外生产基地,上汽、比亚迪等在泰国建厂,国轩高科落地越南电池工厂,同时面临品牌认知低、渠道依赖高、服务投入大等挑战~
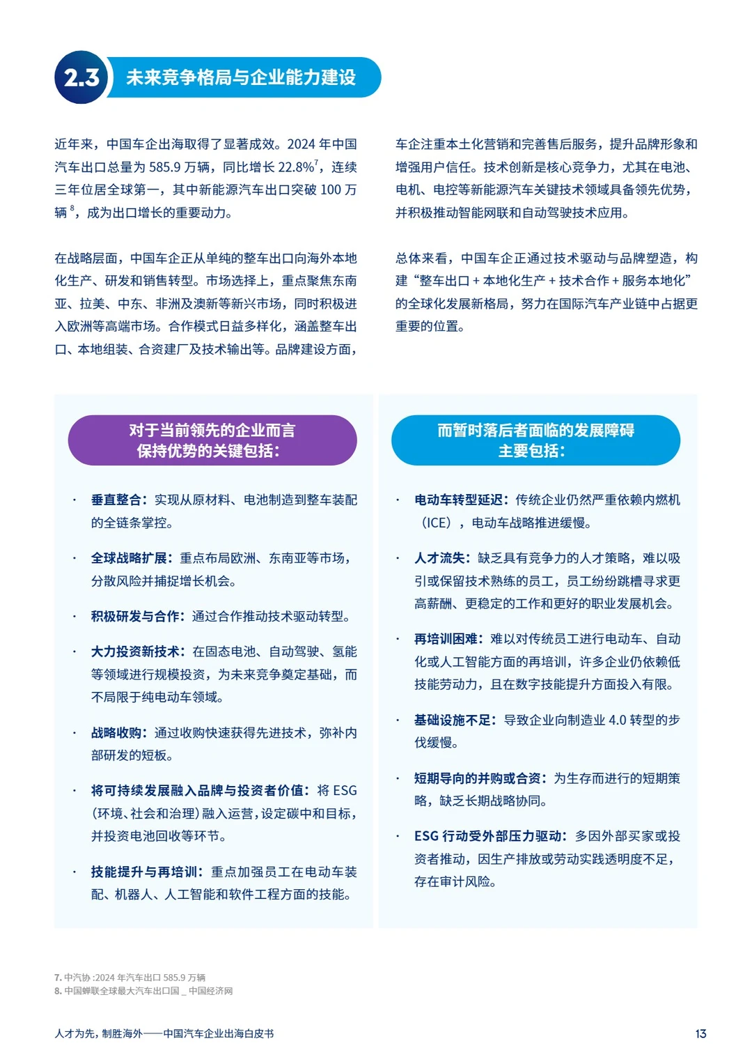
?人才布局成制胜关键!外派人才以销售、综合管理岗为主,支持性职能外派需求攀升。车企需搭建全球人才池,实现中方派遣与本地人才动态平衡,遵循合规、文化尊重、权责清晰等管理原则。成功案例中,央企重塑海外单元责权利,某港股车企推 “全球人才活水计划”,另有车企构建 31 国多元人才团队~
?️全维度风控护航出海!车企面临地缘政治、电池安全、运输中断、海外基地运营、网络安全等多重风险,2025 年捷豹路虎遭网络攻击致停产为行业敲响警钟。应对策略上,整车出口可配置货运险、产品责任险,海外建厂可投建筑工程险、营业中断险,同时搭建本地化供应链、强化网络安全防护,实现从产品出海到生态出海的跨越~
?文末获取完整报告#中国汽车 #中国汽车出海 #中国车企出海 #中国车企 #汽车出海 #报告分享 #行业研究报告 #研报 #行业分析报告 #行业报告
?行业变革重塑出海格局!全球汽车行业向电动化、软件化转型,BEV 渗透率增速低于预期,2030 年西欧中欧预测值下调 25 个百分点。去全球化推动供应链区域化,贸易壁垒加剧,美国加征关税、欧盟设限,车企需重构供应链应对成本与合规压力。中国已成全球最大汽车出口国,2024 年出口 585.9 万辆,新能源占比超 41%,正从整车出口转向本地化生产与全产业链布局~
?️多元出海路径落地见效!车企采用 “直营 + 授权” 新零售模式,或输出用户运营体系适配本地市场,东南亚、欧洲为核心阵地,2025 年 1-8 月中国车企在欧销量同比增 74%。头部企业布局海外生产基地,上汽、比亚迪等在泰国建厂,国轩高科落地越南电池工厂,同时面临品牌认知低、渠道依赖高、服务投入大等挑战~
?人才布局成制胜关键!外派人才以销售、综合管理岗为主,支持性职能外派需求攀升。车企需搭建全球人才池,实现中方派遣与本地人才动态平衡,遵循合规、文化尊重、权责清晰等管理原则。成功案例中,央企重塑海外单元责权利,某港股车企推 “全球人才活水计划”,另有车企构建 31 国多元人才团队~
?️全维度风控护航出海!车企面临地缘政治、电池安全、运输中断、海外基地运营、网络安全等多重风险,2025 年捷豹路虎遭网络攻击致停产为行业敲响警钟。应对策略上,整车出口可配置货运险、产品责任险,海外建厂可投建筑工程险、营业中断险,同时搭建本地化供应链、强化网络安全防护,实现从产品出海到生态出海的跨越~
?文末获取完整报告#中国汽车 #中国汽车出海 #中国车企出海 #中国车企 #汽车出海 #报告分享 #行业研究报告 #研报 #行业分析报告 #行业报告


