






✨竞品分析在我们的具体工作中有多方面帮助:
- 产品研发时,对比功能、体验找差距,为功能迭代、设计优化提供思路,避免同质化;
- 市场营销中,参考竞品价格、推广渠道和促销手段,制定更具吸引力的定价与营销策略;
- 战略决策层面,持续关注竞品动态,提前识别潜在威胁,挖掘新机遇,助力企业调整方向,保持竞争力。
✨分析过程中需要注意以下几点:
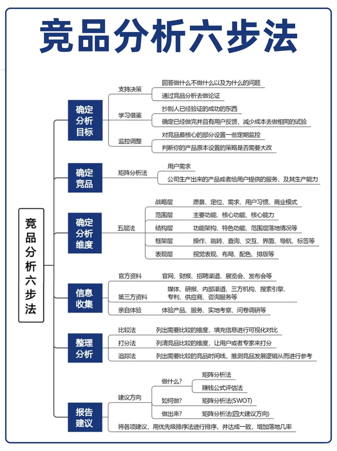
【明确目标边界】确定分析目的,界定产品功能、用户群体等分析范围。
【精准筛选竞品】兼顾直接、间接竞品,关注新兴潜在竞品。
【多元采集数据】从官方、第三方平台、用户反馈等多渠道收集可靠数据。
【全面客观剖析】从产品、市场、品牌多维度深入分析,保持客观。
【持续跟踪动态】建立跟踪机制,关注竞品策略、功能等变化。
【严守合规底线】遵守法律法规与道德规范,不非法获取、使用信息。
#产品经理 #AI产品经理 #产品经理入门 #多元化思维模型 #数据分析 #数据库 #提供思路和创新点 #运营 #干货 #拓展知识面
- 产品研发时,对比功能、体验找差距,为功能迭代、设计优化提供思路,避免同质化;
- 市场营销中,参考竞品价格、推广渠道和促销手段,制定更具吸引力的定价与营销策略;
- 战略决策层面,持续关注竞品动态,提前识别潜在威胁,挖掘新机遇,助力企业调整方向,保持竞争力。
✨分析过程中需要注意以下几点:
【明确目标边界】确定分析目的,界定产品功能、用户群体等分析范围。
【精准筛选竞品】兼顾直接、间接竞品,关注新兴潜在竞品。
【多元采集数据】从官方、第三方平台、用户反馈等多渠道收集可靠数据。
【全面客观剖析】从产品、市场、品牌多维度深入分析,保持客观。
【持续跟踪动态】建立跟踪机制,关注竞品策略、功能等变化。
【严守合规底线】遵守法律法规与道德规范,不非法获取、使用信息。
#产品经理 #AI产品经理 #产品经理入门 #多元化思维模型 #数据分析 #数据库 #提供思路和创新点 #运营 #干货 #拓展知识面


